A
Analog Devices Inc./Maxim Integrated
| Series | Category | # Parts | Status | Description |
|---|---|---|---|---|
| Part | Spec A | Spec B | Spec C | Spec D | Description |
|---|---|---|---|---|---|
| Series | Category | # Parts | Status | Description |
|---|---|---|---|---|
| Part | Spec A | Spec B | Spec C | Spec D | Description |
|---|---|---|---|---|---|
| Part | Category | Description |
|---|---|---|
Analog Devices Inc./Maxim Integrated LTC1879EGN#TRUnknown | Integrated Circuits (ICs) | IC REG BUCK ADJ 1.2A 16SSOP |
Analog Devices Inc./Maxim Integrated LTC2208CUP#TRUnknown | Integrated Circuits (ICs) | IC ADC 16BIT 130MSPS 64-QFN |
Analog Devices Inc./Maxim Integrated ADP2108ACBZ-1.1-R7Obsolete | Integrated Circuits (ICs) | IC REG BUCK 1.1V 600MA 5WLCSP |
Analog Devices Inc./Maxim Integrated EV1HMC832ALP6GObsolete | Development Boards Kits Programmers | EVAL BOARD FOR HMC832ALP6GE |
Analog Devices Inc./Maxim Integrated LTC488ISWUnknown | Integrated Circuits (ICs) | IC LINE RCVR RS485 QUAD 16-SOIC |
Analog Devices Inc./Maxim Integrated LTC6946IUFD-2Obsolete | Integrated Circuits (ICs) | IC CLK/FREQ SYNTH 28QFN |
Analog Devices Inc./Maxim Integrated MAX5556ESA+TObsolete | Integrated Circuits (ICs) | IC DAC/AUDIO 16BIT 50K 8SOIC |
Analog Devices Inc./Maxim Integrated EVAL-FLTR-LD-1RZUnknown | Unclassified | EVAL BRD FOR AD800 SERIES |
Analog Devices Inc./Maxim Integrated | Development Boards Kits Programmers | BOARD EVAL FOR AD9963 |
Analog Devices Inc./Maxim Integrated LTC1296CCSW#TRUnknown | Integrated Circuits (ICs) | IC DATA ACQ SYS 12BIT 5V 20SOIC |
| Series | Category | # Parts | Status | Description |
|---|---|---|---|---|
DS1265Y8M Nonvolatile SRAM | Integrated Circuits (ICs) | 5 | Active | The DS1265 8M Nonvolatile SRAMs are 8,388,608-bit, fully static nonvolatile SRAMs organized as 1,048,576 words by 8 bits. Each NV SRAM has a self-contained lithium energy source and control circuitry which constantly monitors VCCfor an out-of-tolerance condition. When such a condition occurs the lithium energy source is automatically switched on and write protection is unconditionally enabled to prevent data corruption. There is no limit on the number of write cycles which can be executed and no additional support circuitry is required for microprocessor interfacing. |
| Digital Potentiometers | 35 | Active | ||
| Integrated Circuits (ICs) | 6 | Active | ||
| Integrated Circuits (ICs) | 6 | Obsolete | ||
DS1270Y16M Nonvolatile SRAM | Memory | 6 | Active | The DS1270 16M Nonvolatile SRAMs are 16,777,216-bit, fully static nonvolatile SRAMs organized as 2,097,152 words by 8 bits. Each NV SRAM has a self-contained lithium energy source and control circuitry which constantly monitors VCCfor an out-of-tolerance condition. When such a condition occurs the lithium energy source is automatically switched on and write protection is unconditionally enabled to prevent data corruption. There is no limit on the number of write cycles which can be executed and no additional support circuitry is required for microprocessor interfacing. |
| Real Time Clocks | 10 | Obsolete | ||
| Integrated Circuits (ICs) | 4 | Obsolete | ||
| Integrated Circuits (ICs) | 22 | Active | ||
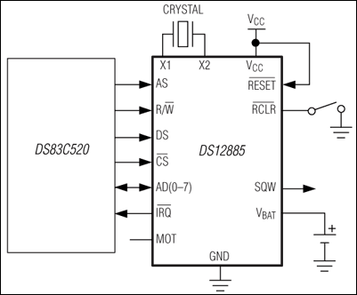
DS12887Real-Time Clocks | Real Time Clocks | 4 | Active | The DS12885, DS12887, and DS12C887 real-time clocks (RTCs) are designed to be direct replacements for the DS1285 and DS1287. The devices provide a real-time clock/calendar, one time-of-day alarm, three maskable interrupts with a common interrupt output, a programmable square wave, and 114 bytes of battery-backed static RAM (113 bytes in the DS12C887 and DS12C887A). The DS12887 integrates a quartz crystal and lithium energy source into a 24-pin encapsulated DIP package. The DS12C887 adds a century byte at address 32h. For all devices, the date at the end of the month is automatically adjusted for months with fewer than 31 days, including correction for leap years. The devices also operate in either 24-hour or 12-hour format with an AM/PM indicator. A precision temperature-compensated circuit monitors the status of VCC. If a primary power failure is detected, the device automatically switches to a backup supply. A lithium coin-cell battery can be connected to the VBATinput pin on the DS12885 to maintain time and date operation when primary power is absent. The device is accessed through a multiplexed byte-wide interface, which supports both Intel and Motorola modes.ApplicationsEmbedded SystemsNetwork Hubs, Bridges, and RoutersSecurity SystemsUtility Meters |
DS12C887Real-Time Clocks | Real Time Clocks | 4 | Active | The DS12885, DS12887, and DS12C887 real-time clocks (RTCs) are designed to be direct replacements for the DS1285 and DS1287. The devices provide a real-time clock/calendar, one time-of-day alarm, three maskable interrupts with a common interrupt output, a programmable square wave, and 114 bytes of battery-backed static RAM (113 bytes in the DS12C887 and DS12C887A). The DS12887 integrates a quartz crystal and lithium energy source into a 24-pin encapsulated DIP package. The DS12C887 adds a century byte at address 32h. For all devices, the date at the end of the month is automatically adjusted for months with fewer than 31 days, including correction for leap years. The devices also operate in either 24-hour or 12-hour format with an AM/PM indicator. A precision temperature-compensated circuit monitors the status of VCC. If a primary power failure is detected, the device automatically switches to a backup supply. A lithium coin-cell battery can be connected to the VBATinput pin on the DS12885 to maintain time and date operation when primary power is absent. The device is accessed through a multiplexed byte-wide interface, which supports both Intel and Motorola modes.ApplicationsEmbedded SystemsNetwork Hubs, Bridges, and RoutersSecurity SystemsUtility Meters |