A
Analog Devices Inc./Maxim Integrated
| Series | Category | # Parts | Status | Description |
|---|---|---|---|---|
| Part | Spec A | Spec B | Spec C | Spec D | Description |
|---|---|---|---|---|---|
| Series | Category | # Parts | Status | Description |
|---|---|---|---|---|
| Part | Spec A | Spec B | Spec C | Spec D | Description |
|---|---|---|---|---|---|
| Part | Category | Description |
|---|---|---|
Analog Devices Inc./Maxim Integrated LTC1879EGN#TRUnknown | Integrated Circuits (ICs) | IC REG BUCK ADJ 1.2A 16SSOP |
Analog Devices Inc./Maxim Integrated LTC2208CUP#TRUnknown | Integrated Circuits (ICs) | IC ADC 16BIT 130MSPS 64-QFN |
Analog Devices Inc./Maxim Integrated ADP2108ACBZ-1.1-R7Obsolete | Integrated Circuits (ICs) | IC REG BUCK 1.1V 600MA 5WLCSP |
Analog Devices Inc./Maxim Integrated EV1HMC832ALP6GObsolete | Development Boards Kits Programmers | EVAL BOARD FOR HMC832ALP6GE |
Analog Devices Inc./Maxim Integrated LTC488ISWUnknown | Integrated Circuits (ICs) | IC LINE RCVR RS485 QUAD 16-SOIC |
Analog Devices Inc./Maxim Integrated LTC6946IUFD-2Obsolete | Integrated Circuits (ICs) | IC CLK/FREQ SYNTH 28QFN |
Analog Devices Inc./Maxim Integrated MAX5556ESA+TObsolete | Integrated Circuits (ICs) | IC DAC/AUDIO 16BIT 50K 8SOIC |
Analog Devices Inc./Maxim Integrated EVAL-FLTR-LD-1RZUnknown | Unclassified | EVAL BRD FOR AD800 SERIES |
Analog Devices Inc./Maxim Integrated | Development Boards Kits Programmers | BOARD EVAL FOR AD9963 |
Analog Devices Inc./Maxim Integrated LTC1296CCSW#TRUnknown | Integrated Circuits (ICs) | IC DATA ACQ SYS 12BIT 5V 20SOIC |
| Series | Category | # Parts | Status | Description |
|---|---|---|---|---|
DS12CR887RTCs with Constant-Voltage Trickle Charger | Clock/Timing | 2 | Active | The DS12R885 is a functional drop-in replacement for the DS12885 real-time clock (RTC). The device provides an RTC/calendar, one time-of-day alarm, three maskable interrupts with a common interrupt output, a programmable square wave, and 114 bytes of battery-backed static RAM. The date at the end of the month is automatically adjusted for months with fewer than 31 days, including correction for leap years. It also operates in either 24-hour or 12-hour format with an AM/PM indicator. A precision temperature-compensated circuit monitors the status of VCC. If a primary power failure is detected, the device automatically switches to a backup supply. The VBACKUPpin supports a rechargeable battery or a super cap and includes an integrated, always enabled trickle charger. The DS12R885 is accessed through a multiplexed byte-wide interface, which supports both Intel and Motorola modes. The DS12CR887 and DS12R887 integrate the DS12R885 die with a crystal and battery.ApplicationsEmbedded SystemsNetwork Hubs, Switches, RoutersSecurity SystemsUtility Meters |
DS12R885RTCs with Constant-Voltage Trickle Charger | Clock/Timing | 5 | Active | The DS12R885 is a functional drop-in replacement for the DS12885 real-time clock (RTC). The device provides an RTC/calendar, one time-of-day alarm, three maskable interrupts with a common interrupt output, a programmable square wave, and 114 bytes of battery-backed static RAM. The date at the end of the month is automatically adjusted for months with fewer than 31 days, including correction for leap years. It also operates in either 24-hour or 12-hour format with an AM/PM indicator. A precision temperature-compensated circuit monitors the status of VCC. If a primary power failure is detected, the device automatically switches to a backup supply. The VBACKUPpin supports a rechargeable battery or a super cap and includes an integrated, always enabled trickle charger. The DS12R885 is accessed through a multiplexed byte-wide interface, which supports both Intel and Motorola modes. The DS12CR887 and DS12R887 integrate the DS12R885 die with a crystal and battery.ApplicationsEmbedded SystemsNetwork Hubs, Switches, RoutersSecurity SystemsUtility Meters |
| Integrated Circuits (ICs) | 2 | Obsolete | ||
| Real Time Clocks | 24 | Active | ||
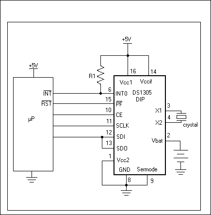
DS1305Serial Alarm Real-Time Clock | Real Time Clocks | 11 | Active | The DS1305 serial alarm real-time clock provides a full binary coded decimal (BCD) clock calendar that is accessed by a simple serial interface. The clock/calendar provides seconds, minutes, hours, day, date, month, and year information. The end of the month date is automatically adjusted for months with fewer than 31 days, including corrections for leap year. The clock operates in either the 24-hour or 12-hour format with AM/PM indicator. In addition, 96 bytes of NV RAM are provided for data storage. The DS1305 will maintain the time and date, provided the oscillator is enabled, as long as at least one supply is at a valid level. An interface logic power-supply input pin (VCCIF) allows the DS1305 to drive SDO and active-low PF pins to a level that is compatible with the interface logic. This allows an easy interface to 3V logic in mixed supply systems.The DS1305 offers dual-power supplies as well as a battery input pin. The dual power supplies support a programmable trickle charge circuit that allows a rechargeable energy source (such as a super cap or rechargeable battery) to be used for a backup supply. The VBATpin allows the device to be backed up by a non-rechargeable battery. The DS1305 is fully operational from 2.0V to 5.5V.Two programmable time-of-day alarms are provided by the DS1305. Each alarm can generate an interrupt on a programmable combination of seconds, minutes, hours, and day. "Don't care" states can be inserted into one or more fields if it is desired for them to be ignored for the alarm condition. The time-of-day alarms can be programmed to assert two different interrupt outputs or to assert one common interrupt output. Both interrupt outputs operate when the device is powered by VCC1, VCC2, or VBAT.The DS1305 supports direct serial peripheral interface SPI™ to serial data ports or standard 3-wire interface. A straightforward address and data format is implemented in which data transfers can occur 1 byte at a time or in multiple-byte-Burst Mode®. |
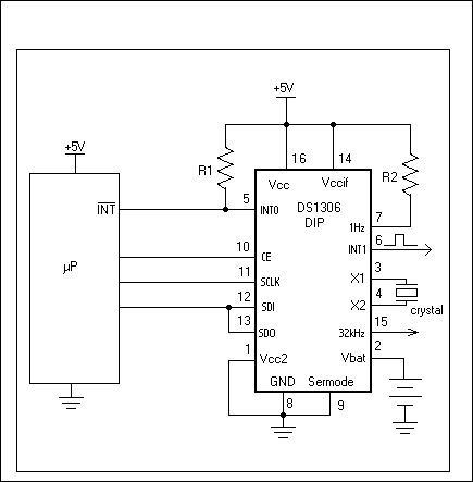
DS1306Serial Alarm Real-Time Clock | Integrated Circuits (ICs) | 13 | Active | The DS1306 serial alarm real-time clock (RTC) provides a full binary coded decimal (BCD) clock calendar that is accessed by a simple serial interface. The clock/calendar provides seconds, minutes, hours, day, date, month, and year information. The end of the month date is automatically adjusted for months with fewer than 31 days, including corrections for leap year. The clock operates in either the 24-hour or 12-hour format with AM/PM indicator. In addition, 96 bytes of NV RAM are provided for data storage.An interface logic-power supply input pin (VCCIF) allows the DS1306 to drive SDO and 32kHz pins to a level that is compatible with the interface logic. This allows an easy interface to 3V logic in mixed supply systems. The DS1306 offers dual-power supplies as well as a battery-input pin. The dual-power supplies support a programmable trickle charge circuit that allows a rechargeable energy source (such as a super cap or rechargeable battery) to be used for a backup supply. The VBAT pin allows the device to be backed up by a non-rechargeable battery. The DS1306 is fully operational from 2.0V to 5.5V.Two programmable time-of-day alarms are provided by the DS1306. Each alarm can generate an interrupt on a programmable combination of seconds, minutes, hours, and day. "Don't care" states can be inserted into one or more fields if it is desired for them to be ignored for the alarm condition. A 1Hz and a 32kHz clock output are also available.The DS1306 supports a direct interface to SPI™ serial data ports or standard 3-wire interface. An easy-to use address and data format is implemented in which data transfers can occur 1-byte at a time or in multiple-byte Burst Mode®. |
DS130764 x 8, Serial, I²C Real-Time Clock | Integrated Circuits (ICs) | 13 | Active | The DS1307 serial real-time clock (RTC) is a low-power, full binary-coded decimal (BCD) clock/calendar plus 56 bytes of NV SRAM. Address and data are transferred serially through an I²C, bidirectional bus. The clock/calendar provides seconds, minutes, hours, day, date, month, and year information. The end of the month date is automatically adjusted for months with fewer than 31 days, including corrections for leap year. The clock operates in either the 24-hour or 12-hour format with AM/PM indicator. The DS1307 has a built-in power-sense circuit that detects power failures and automatically switches to the backup supply. Timekeeping operation continues while the part operates from the backup supply. |
| Clock/Timing | 6 | Active | ||
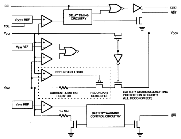
DS1312Nonvolatile Controller with Lithium Battery Monitor | Memory | 12 | Active | The DS1312 Nonvolatile Controller with Battery Monitor is a CMOS circuit which solves the application problem of converting CMOS RAM into nonvolatile memory. Incoming power is monitored for an out-of-tolerance condition. When such a condition is detected, chip enable is inhibited to accomplish write protection and the battery is switched on to supply the RAM with uninterrupted power. Special circuitry uses a low-leakage CMOS process which affords precise voltage detection at extremely low battery consumption.In addition to battery-backup support, the DS1312 performs the important function of monitoring the remaining capacity of the lithium battery and providing a warning before the battery reaches end-of-life. Because the open-circuit voltage of a lithium backup battery remains relatively constant over the majority of its life, accurate battery monitoring requires loaded-battery voltage measurement. The DS1312 performs such measurement by periodically comparing the voltage of the battery as it supports an internal resistive load with a carefully selected reference voltage. If the battery voltage falls below the reference voltage under such conditions, the battery will soon reach end-of-life. As a result, the Battery Warning pin is activated to signal the need for battery replacement. |
| Integrated Circuits (ICs) | 15 | Active | ||