AD5763Complete Dual, 16-Bit High Accuracy, Serial Input, ±5 V DAC | Integrated Circuits (ICs) | 2 | Active | The AD5763 is a dual, 16-bit, serial input, bipolar voltage output digital-to-analog converter (DAC) that operates from supply voltages of ±4.75 V up to ±5.25 V. The nominal full-scale output range is ±4.096 V. The AD5763 provides integrated output amplifiers, reference buffers, and proprietary power-up/ power-down control circuitry. The part also features a digital I/O port, which is programmed via the serial interface. The part incorporates digital offset and gain adjust registers per channel.The AD5763 is a high performance converter that offers guar- anteed monotonicity, integral nonlinearity (INL) of ±1 LSB, low noise, and 10 μs settling time. During power-up (when the supply voltages are changing), the outputs are clamped to 0 V via a low impedance path.The AD5763 uses a serial interface that operates at clock rates of up to 30 MHz and is compatible with DSP and microcontroller interface standards. Double buffering allows the simultaneous updating of all DACs. The input coding is programmable to either twos complement or offset binary formats. The asynchronous clear function clears all DAC registers to either bipolar zero or zero scale depending on the coding used. The AD5763 is ideal for both closed-loop servo control and open-loop control applications. The AD5763 is available in a 32-lead TQFP, and offers guaranteed specifications over the −40°C to +105°C industrial temperature range. Figure 1 contains a functional block diagram of the AD5763.APPLICATIONSIndustrial automationOpen-loop/closed-loop servo controlProcess controlData acquisition systemsAutomatic test equipmentAutomotive test and measurementHigh accuracy instrumentation |
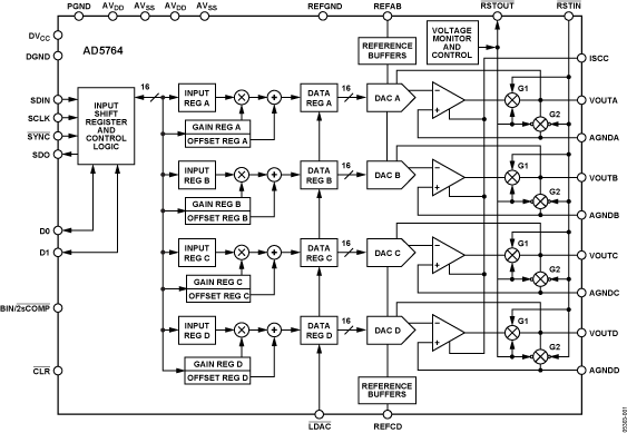
AD5764Complete Quad, 16-Bit, High Accuracy, Serial Input, Bipolar Voltage Output DAC | Digital to Analog Converters (DAC) | 10 | Active | The AD5764R is a quad, 16-bit, serial input, bipolar voltage output DAC that operates from supply voltages of ±11.4 V to ±16.5 V. Nominal full-scale output range is ±10 V. The AD5764R provides integrated output amplifiers, reference buffers, and proprietary power-up/power-down control circuitry. The part also features a digital I/O port, programmed via the serial interface, and an analog temperature sensor. The part incorporates digital offset and gain adjust registers per channel.The AD5764R is a high performance converter that provides guaranteed monotonicity, integral nonlinearity (INL) of ±1 LSB, low noise, and 10 μs settling time. The AD5764R includes an on-chip 5 V reference with a reference temperature coefficient of 10 ppm/°C maximum. During power-up when the supply voltages are changing, VOUTx is clamped to 0 V via a low impedance path.The AD5764R is based on theiCMOS®technology platform, which is designed for analog systems designers within industrial/instrumentation equipment OEMs who need high performance ICs at higher voltage levels.iCMOS enables the development of analog ICs capable of 30 V and operation at ±15 V supplies, while allowing reductions in power consumption and package size, coupled with increased ac and dc performance.The AD5764R uses a serial interface that operates at clock rates of up to 30 MHz and is compatible with DSP and microcontroller interface standards. Double buffering allows the simultaneous updating of all DACs. The input coding is programmable to either twos complement or offset binary formats. The asynchronous clear function clears all data registers to either bipolar zero or zero scale, depending on the coding used. The AD5764R is ideal for both closed-loop servo control and open-loop control applications. The AD5764R is available in a 32-lead TQFP and offers guaranteed specifications over the −40°C to +85°C industrial temperature range (see Figure 1 for the functional block diagram).APPLICATIONSIndustrial automationOpen-/closed-loop servo controlProcess controlData acquisition systemsAutomatic test equipmentAutomotive test and measurementHigh accuracy instrumentation |
AD5764RComplete Quad, 16-Bit, High Accuracy, Serial Input, Bipolar Voltage Output DAC | Integrated Circuits (ICs) | 2 | Active | The AD5764R is a quad, 16-bit, serial input, bipolar voltage output DAC that operates from supply voltages of ±11.4 V to ±16.5 V. Nominal full-scale output range is ±10 V. The AD5764R provides integrated output amplifiers, reference buffers, and proprietary power-up/power-down control circuitry. The part also features a digital I/O port, programmed via the serial interface, and an analog temperature sensor. The part incorporates digital offset and gain adjust registers per channel.The AD5764R is a high performance converter that provides guaranteed monotonicity, integral nonlinearity (INL) of ±1 LSB, low noise, and 10 μs settling time. The AD5764R includes an on-chip 5 V reference with a reference temperature coefficient of 10 ppm/°C maximum. During power-up when the supply voltages are changing, VOUTx is clamped to 0 V via a low impedance path.The AD5764R is based on theiCMOS®technology platform, which is designed for analog systems designers within industrial/instrumentation equipment OEMs who need high performance ICs at higher voltage levels.iCMOS enables the development of analog ICs capable of 30 V and operation at ±15 V supplies, while allowing reductions in power consumption and package size, coupled with increased ac and dc performance.The AD5764R uses a serial interface that operates at clock rates of up to 30 MHz and is compatible with DSP and microcontroller interface standards. Double buffering allows the simultaneous updating of all DACs. The input coding is programmable to either twos complement or offset binary formats. The asynchronous clear function clears all data registers to either bipolar zero or zero scale, depending on the coding used. The AD5764R is ideal for both closed-loop servo control and open-loop control applications. The AD5764R is available in a 32-lead TQFP and offers guaranteed specifications over the −40°C to +85°C industrial temperature range (see Figure 1 for the functional block diagram).APPLICATIONSIndustrial automationOpen-/closed-loop servo controlProcess controlData acquisition systemsAutomatic test equipmentAutomotive test and measurementHigh accuracy instrumentation |
| Data Acquisition | 1 | Active | |
AD576616-Channel, 16-Bit Voltage Output denseDAC | Data Acquisition | 2 | Active | The AD5766/AD5767are 16-channel, 16-bit/12-bit, voltage output denseDAC®digital-to-analog converters (DACs).The DACs generate output voltage ranges from an external 2.5 V reference. Depending on the voltage range selected, the midpoint of the output span can be adjusted, allowing a minimum output voltage as low as −20 V or a maximum output voltage of up to +14 V. Each of the 16 channels can be monitored with an integrated output voltage multiplexer.The AD5766/AD5767 have integrated output buffers that can sink or source up to 20 mA. In conjunction with these buffers, a low frequency signal can be superimposed onto each DAC output via dedicated dither pins. These dedicated dither pins simplify the system design by reducing the number of external components required for a similar external implementation, like operational amplifiers or resistors. The reduction of external components makes the AD5766/AD5767 suitable for indium phosphide Mach Zehnder modulator (InP MZM) biasing applications.The devices incorporate a power-on reset (POR) circuit that ensures that the DAC outputs are clamped to ground on power up and remain at this level until the output range of the DAC is configured. The outputs of all DACs are updated through register configuration, with the added functionality of user-selectable DAC channels to be simultaneously updated.The AD5766/AD5767 use a versatile 4-wire serial interface that operates at clock rates of up to 50 MHz for write mode and is compatible with serial peripheral interface (SPI), QSPI™, MICROWIRE™, and DSP interface standards. The AD5766/ AD5767 also contain a VLOGIC pin intended for 1.8 V/3.3 V/5 V logic.The AD5766/AD5767 are available in a 4 mm × 4 mm WLCSP package and a 40-lead LFCSP package. The AD5766/AD5767 operate at a temperature range of −40°C to +105°C.ApplicationsMach Zehnder modulator bias controlOptical networkingInstrumentationIndustrial automationData acquisition systemsAnalog output modules |
| Data Acquisition | 2 | Active | |
| Data Acquisition | 2 | Active | |
| Evaluation Boards | 1 | Active | |
AD5778R2-Channel, 300 mA Current Source Output 16-Bit SoftSpan DAC | Data Acquisition | 1 | Active | The AD5778R is a 2-channel, 16-bit current source digital-to-analog converter (DAC), providing two high-compliance current source outputs with a guaranteed 1 V dropout at 200 mA. The device supports load voltages of up to 32 V. There are eight current ranges, programmable per channel, with full-scale outputs of up to 300 mA. Additionally, the channels can be paralleled to allow for ultrafine adjustments of large currents or for combined outputs of up to 600 mA.A dedicated supply pin is provided for every output channel. Each channel can be operated from 2.85 V to 33 V, and internal switches allow any output to be pulled to the optional negative supply.The AD5778R includes a precision integrated 1.25 V reference (10 ppm/°C maximum), with the option to use an external reference.The SPI-/Microwire-compatible 3-wire serial interface operates on logic levels as low as 1.71 V at clock rates up to 50 MHz.APPLICATIONSTunable lasersSemiconductor optical amplifiersResistive heatersCurrent-mode biasingProportional solenoid drive |
| Evaluation Boards | 5 | Active | |