A
Analog Devices Inc./Maxim Integrated
| Series | Category | # Parts | Status | Description |
|---|---|---|---|---|
| Part | Spec A | Spec B | Spec C | Spec D | Description |
|---|---|---|---|---|---|
| Series | Category | # Parts | Status | Description |
|---|---|---|---|---|
| Part | Spec A | Spec B | Spec C | Spec D | Description |
|---|---|---|---|---|---|
| Part | Category | Description |
|---|---|---|
Analog Devices Inc./Maxim Integrated LTC1879EGN#TRUnknown | Integrated Circuits (ICs) | IC REG BUCK ADJ 1.2A 16SSOP |
Analog Devices Inc./Maxim Integrated LTC2208CUP#TRUnknown | Integrated Circuits (ICs) | IC ADC 16BIT 130MSPS 64-QFN |
Analog Devices Inc./Maxim Integrated ADP2108ACBZ-1.1-R7Obsolete | Integrated Circuits (ICs) | IC REG BUCK 1.1V 600MA 5WLCSP |
Analog Devices Inc./Maxim Integrated EV1HMC832ALP6GObsolete | Development Boards Kits Programmers | EVAL BOARD FOR HMC832ALP6GE |
Analog Devices Inc./Maxim Integrated LTC488ISWUnknown | Integrated Circuits (ICs) | IC LINE RCVR RS485 QUAD 16-SOIC |
Analog Devices Inc./Maxim Integrated LTC6946IUFD-2Obsolete | Integrated Circuits (ICs) | IC CLK/FREQ SYNTH 28QFN |
Analog Devices Inc./Maxim Integrated MAX5556ESA+TObsolete | Integrated Circuits (ICs) | IC DAC/AUDIO 16BIT 50K 8SOIC |
Analog Devices Inc./Maxim Integrated EVAL-FLTR-LD-1RZUnknown | Unclassified | EVAL BRD FOR AD800 SERIES |
Analog Devices Inc./Maxim Integrated | Development Boards Kits Programmers | BOARD EVAL FOR AD9963 |
Analog Devices Inc./Maxim Integrated LTC1296CCSW#TRUnknown | Integrated Circuits (ICs) | IC DATA ACQ SYS 12BIT 5V 20SOIC |
| Series | Category | # Parts | Status | Description |
|---|---|---|---|---|
| Instrumentation, OP Amps, Buffer Amps | 8 | Active | ||
| Amplifiers | 11 | Active | ||
| Amplifiers | 3 | Active | ||
MAX9921Dual, 2-Wire Hall-Effect Sensor Interface with Diagnostics | Evaluation and Demonstration Boards and Kits | 5 | Active | The MAX9921 provides a single chip solution to interface two 2-wire Hall-effect sensors to a low-voltage microprocessor (µP). This device supplies and monitors the current drawn by two Hall-effect sensors, filters the sensed current level, and outputs the corresponding logic level.The MAX9921 includes input diagnostics and fault protection. These features allow the device to determine fault conditions such as open inputs, inputs shorted to the battery, and inputs shorted to ground. If the MAX9921 detects any of these conditions at either IN1 or IN2, the device shuts off the current to the corresponding input.The MAX9921 protects the Hall sensors from supply transients up to 60V at the BAT supply. Normal operating supply voltage ranges from 6V to 18V. If the battery voltage is out of range, the MAX9921 shuts off the current to the Hall sensors.The MAX9921 provides an 80µs blanking time following Hall sensor power-up or restart. The open-drain logic outputs are compatible with logic levels up to 5.5V.The MAX9921 is available in a small 10-pin µMAX® package and is specified over the -40°C to +125°C automotive temperature range.ApplicationsDoor ModulesElectric SunroofsPowered Lift Gate ControllersPowered Running BoardsSeat MoversSeatbelt BucklesWindow Lifters |
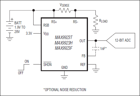
MAX9922Ultra-Precision, High-Side Current-Sense Amplifiers | Amplifiers | 3 | Active | The MAX9922/MAX9923 ultra-precision, high-side current-sense amplifiers feature ultra-low offset voltage (VOS) of 25µV (max) and laser-trimmed gain accuracy better than 0.5%. The combination of low VOSand high-gain accuracy allows precise current measurements even at very small sense voltages.The MAX9922/MAX9923 are capable of both unidirectional and bidirectional operation. For unidirectional operation, connect REF to GND. For bidirectional operation, connect REF to VDD/2.The MAX9922 has adjustable gain set with two external resistors. The MAX9923T/MAX9923H/MAX9923F use an internal laser-trimmed resistor for fixed gain of 25V/V, 100V/V, and 250V/V, respectively. The devices operate from a +2.85V to +5.5V single supply, independent of the input common-mode voltage, and draw only 700µA operating supply current and less than 1µA in shutdown.The +1.9V to +28V current-sense input common-mode voltage range makes the MAX9922/MAX9923 ideal for current monitoring in applications where high accuracy, large common-mode measurement range, and minimum full-scale VSENSEvoltage is critical.The MAX9922/MAX9923 use a spread-spectrum autozeroing technique that constantly measures and cancels the input offset voltage, eliminating drift over time and temperature, and the effect of 1/f noise. This, in conjunction with the indirect current-feedback technique, achieves less than 25µV (max) offset voltage.The MAX9922/MAX9923 are available in a small 10-pin µMAX® package and are specified over the -40°C to +85°C extended temperature range.ApplicationsHandheld Li+ Battery Current MonitoringNotebook/Desktop Power ManagementPrecision Current Sources |
| Instrumentation, Op Amps, Buffer Amps | 5 | Active | ||
| Evaluation and Demonstration Boards and Kits | 5 | Active | ||
MAX9925Variable-Reluctance Sensor Interface with Differential Input and Adaptive Peak Threshold | Sensor and Detector Interfaces | 2 | Active | The MAX9924–MAX9927 variable reluctance (VR or magnetic coil) sensor interface devices are ideal for position and speed sensing for automotive crankshafts, camshafts, transmission shafts, etc. These devices integrate a precision amplifier and comparator with selectable adaptive peak threshold and zero-crossing circuit blocks that generate robust output pulses even in the presence of substantial system noise or extremely weak VR signals.The MAX9926/MAX9927 are dual versions of the MAX9924/MAX9925, respectively. The MAX9924/MAX9926 combine matched resistors with a CMOS input precision operational amplifier to give high CMRR over a wide range of input frequencies and temperatures. The MAX9924/MAX9926 differential amplifiers provide a fixed gain of 1V/V. The MAX9925/MAX9927 make all three terminals of the internal operational amplifier available, allowing greater flexibility for gain. The MAX9926 also provides a direction output that is useful for quadrature-connected VR sensors that are used in certain high-performance engines. These devices interface with both new-generation differential VR sensors as well as legacy single-ended VR sensors.The MAX9924/MAX9925 are available in the 10-pin µMAX®package, while the MAX9926/MAX9927 are available in the 16-pin QSOP package. All devices are specified over the -40°C to +125°C automotive temperature range.ApplicationsCamshaft VRS InterfacesCrankshaft VRS InterfacesVehicle Speed VRS Interfaces |
| Development Boards, Kits, Programmers | 5 | Active | ||
MAX9927Variable-Reluctance Sensor Interface with Differential Input and Adaptive Peak Threshold | Sensor and Detector Interfaces | 4 | Active | The MAX9924–MAX9927 variable reluctance (VR or magnetic coil) sensor interface devices are ideal for position and speed sensing for automotive crankshafts, camshafts, transmission shafts, etc. These devices integrate a precision amplifier and comparator with selectable adaptive peak threshold and zero-crossing circuit blocks that generate robust output pulses even in the presence of substantial system noise or extremely weak VR signals.The MAX9926/MAX9927 are dual versions of the MAX9924/MAX9925, respectively. The MAX9924/MAX9926 combine matched resistors with a CMOS input precision operational amplifier to give high CMRR over a wide range of input frequencies and temperatures. The MAX9924/MAX9926 differential amplifiers provide a fixed gain of 1V/V. The MAX9925/MAX9927 make all three terminals of the internal operational amplifier available, allowing greater flexibility for gain. The MAX9926 also provides a direction output that is useful for quadrature-connected VR sensors that are used in certain high-performance engines. These devices interface with both new-generation differential VR sensors as well as legacy single-ended VR sensors.The MAX9924/MAX9925 are available in the 10-pin µMAX®package, while the MAX9926/MAX9927 are available in the 16-pin QSOP package. All devices are specified over the -40°C to +125°C automotive temperature range.ApplicationsCamshaft VRS InterfacesCrankshaft VRS InterfacesVehicle Speed VRS Interfaces |