A
Analog Devices Inc./Maxim Integrated
| Series | Category | # Parts | Status | Description |
|---|---|---|---|---|
| Part | Spec A | Spec B | Spec C | Spec D | Description |
|---|---|---|---|---|---|
| Series | Category | # Parts | Status | Description |
|---|---|---|---|---|
| Part | Spec A | Spec B | Spec C | Spec D | Description |
|---|---|---|---|---|---|
| Part | Category | Description |
|---|---|---|
Analog Devices Inc./Maxim Integrated LTC1879EGN#TRUnknown | Integrated Circuits (ICs) | IC REG BUCK ADJ 1.2A 16SSOP |
Analog Devices Inc./Maxim Integrated LTC2208CUP#TRUnknown | Integrated Circuits (ICs) | IC ADC 16BIT 130MSPS 64-QFN |
Analog Devices Inc./Maxim Integrated ADP2108ACBZ-1.1-R7Obsolete | Integrated Circuits (ICs) | IC REG BUCK 1.1V 600MA 5WLCSP |
Analog Devices Inc./Maxim Integrated EV1HMC832ALP6GObsolete | Development Boards Kits Programmers | EVAL BOARD FOR HMC832ALP6GE |
Analog Devices Inc./Maxim Integrated LTC488ISWUnknown | Integrated Circuits (ICs) | IC LINE RCVR RS485 QUAD 16-SOIC |
Analog Devices Inc./Maxim Integrated LTC6946IUFD-2Obsolete | Integrated Circuits (ICs) | IC CLK/FREQ SYNTH 28QFN |
Analog Devices Inc./Maxim Integrated MAX5556ESA+TObsolete | Integrated Circuits (ICs) | IC DAC/AUDIO 16BIT 50K 8SOIC |
Analog Devices Inc./Maxim Integrated EVAL-FLTR-LD-1RZUnknown | Unclassified | EVAL BRD FOR AD800 SERIES |
Analog Devices Inc./Maxim Integrated | Development Boards Kits Programmers | BOARD EVAL FOR AD9963 |
Analog Devices Inc./Maxim Integrated LTC1296CCSW#TRUnknown | Integrated Circuits (ICs) | IC DATA ACQ SYS 12BIT 5V 20SOIC |
| Series | Category | # Parts | Status | Description |
|---|---|---|---|---|
MAX9880Low-Power, High-Performance, Dual I²S, Stereo Audio Codec | Development Boards, Kits, Programmers | 4 | Active | The MAX9880A is a high-performance, stereo audio codec designed for portable consumer applications such as smartphones and tablets. Operating from a single 1.8V supply to ensure low-power consumption, the MAX9880A offers a variety of input and output configurations for design flexibility. The MAX9880A can be combined with an audio subsystem, such as the MAX9877 or MAX9879, for a complete audio solution for portable applications.The MAX9880A's stereo differential microphone inputs can support either analog or digital microphones. A stereo single-ended line input, with a configurable preamplifier, can either be recorded by the ADC or routed directly to the headphone or line output amplifiers. The stereo headphone amplifiers can be configured as differential, single ended, or capacitorless. The stereo line outputs have dedicated level adjustment.There are two digital audio interfaces. The primary interface is intended for voiceband applications, while the secondary interface can be used for high performance stereo audio data. Two digital input streams can be processed simultaneously and both digital interfaces support TDM and I²S data formats.The flexible clocking circuitry utilizes any available 10MHz to 60MHz system clock, eliminating the need for an external PLL and multiple crystal oscillators. Both the ADC and DAC can be operated synchronously or asynchronously in master or slave mode. The ADC can be operated from 8kHz to 48kHz sample rates, while the DAC can be operated up to 96kHz.The MAX9880A prevents click and pop during volume changes and during power-up and power-down. Audio quality is further enhanced with user-configurable digital filters for voice and audio data. Voiceband filters provide extra attenuation at the GSM packet frequency and greater than 70dB stopband attenuation at fS/2. An I²C or SPI™ serial interface provides control for volume levels, signal mixing, and general operating modes.The MAX9880A is available in space-saving, 48-bump, 2.7mm x 3.5mm, 0.4mm-pitch WLP and 48-pin, 6mm x 6mm TQFN packages.ApplicationsCellular PhonesPortable Gaming DevicesPortable Multimedia PlayersTablet PCs |
| Integrated Circuits (ICs) | 2 | Obsolete | ||
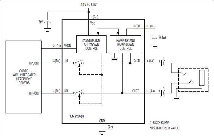
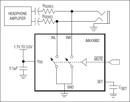
MAX989Shunt Mode Audio Click-and-Pop Eliminator | Audio Amplifier Evaluation Boards | 22 | Active | The MAX9892 is an audio click-and-pop eliminator for portable multimedia devices. Operating from a 1.7V to 3.6V supply, the MAX9892 connects to the output of the existing system amplifier and provides a low-impedance path to ground during startup and shutdown. The inputs INL and INR accept voltage swings from VDDto 5.5V below VDD. See theSetting the Supply Voltagesection in the full data sheet for more information. The power-up and power-down transients are shunted to ground to prevent clicks and pops from becoming audible.The MAX9892 features two low-impedance analog switches controlled by active-low MUTE that opens and closes the switches. The switches are open during normal operation and have no impact on the output signal. During startup and shutdown of the amplifier, the MAX9892 can be activated to short the outputs to ground and prevent clicks and pops from pulling current through the headphones.The MAX9892 is available in 6-bump UCSP™ (1mm x 1.52mm x 0.6mm) and 6-pin µDFN (2mm x 2mm x 0.75mm) packages. The MAX9892 is specified over the -40°C to +85°C temperature range.ApplicationsMobile Internet DevicesMobile PhonesNotebook ComputersPortable Gaming ConsolesPortable Media PlayersSmart Phones |
| Evaluation Boards | 7 | Active | ||
MAX9892Shunt Mode Audio Click-and-Pop Eliminator | Evaluation and Demonstration Boards and Kits | 2 | Active | The MAX9892 is an audio click-and-pop eliminator for portable multimedia devices. Operating from a 1.7V to 3.6V supply, the MAX9892 connects to the output of the existing system amplifier and provides a low-impedance path to ground during startup and shutdown. The inputs INL and INR accept voltage swings from VDDto 5.5V below VDD. See theSetting the Supply Voltagesection in the full data sheet for more information. The power-up and power-down transients are shunted to ground to prevent clicks and pops from becoming audible.The MAX9892 features two low-impedance analog switches controlled by active-low MUTE that opens and closes the switches. The switches are open during normal operation and have no impact on the output signal. During startup and shutdown of the amplifier, the MAX9892 can be activated to short the outputs to ground and prevent clicks and pops from pulling current through the headphones.The MAX9892 is available in 6-bump UCSP™ (1mm x 1.52mm x 0.6mm) and 6-pin µDFN (2mm x 2mm x 0.75mm) packages. The MAX9892 is specified over the -40°C to +85°C temperature range.ApplicationsMobile Internet DevicesMobile PhonesNotebook ComputersPortable Gaming ConsolesPortable Media PlayersSmart Phones |
| Audio Amplifiers | 1 | Active | ||
| Audio Amplifiers | 2 | Obsolete | ||
| Audio Amplifiers | 1 | Active | ||
| Linear | 2 | Obsolete | ||
MAX990Micropower, Low-Voltage, UCSP/SC70, Rail-to-Rail I/O Comparators | Integrated Circuits (ICs) | 7 | Active | The MAX985/MAX986/MAX989/MAX990/MAX993/MAX994 single/dual/quad micropower comparators feature low-voltage operation and rail-to-rail inputs and outputs. Their operating voltages range from 2.5V to 5.5V, making them ideal for both 3V and 5V systems. These comparators also operate with ±1.25V to ±2.75V dual supplies. They consume only 11µA of supply current while achieving a 300ns propagation delay.Input bias current is typically 1.0pA, and input offset voltage is typically 0.5mV. Internal hysteresis ensures clean output switching, even with slow-moving input signals.The output stage's unique design limits supply-current surges while switching, virtually eliminating the supply glitches typical of many other comparators. The MAX985/MAX989/MAX993 have a push-pull output stage that sinks as well as sources current. Large internal output drivers allow rail-to-rail output swing with loads up to 8mA. The MAX986/MAX990/MAX994 have an open-drain output stage that can be pulled beyond VCCto 6V (max) above VEE. These open-drain versions are ideal for level translators and bipolar to single-ended converters.The single MAX985 is available in a chip-scale package (UCSP™), significantly reducing the required PC board area. The single MAX985/MAX986 are available in 5-pin SC70 packages and the dual MAX989/MAX990 are available in 8-pin SOT23 packages.ApplicationsDigital-Line ReceiversGround/Supply SensingIR ReceiversLevel TranslatorsMobile CommunicationsPortable Battery-Powered SystemsThreshold DetectorsWindow ComparatorsZero-Crossing Detectors |