A
Analog Devices Inc./Maxim Integrated
| Series | Category | # Parts | Status | Description |
|---|---|---|---|---|
| Part | Spec A | Spec B | Spec C | Spec D | Description |
|---|---|---|---|---|---|
| Series | Category | # Parts | Status | Description |
|---|---|---|---|---|
| Part | Spec A | Spec B | Spec C | Spec D | Description |
|---|---|---|---|---|---|
| Part | Category | Description |
|---|---|---|
Analog Devices Inc./Maxim Integrated LTC1879EGN#TRUnknown | Integrated Circuits (ICs) | IC REG BUCK ADJ 1.2A 16SSOP |
Analog Devices Inc./Maxim Integrated LTC2208CUP#TRUnknown | Integrated Circuits (ICs) | IC ADC 16BIT 130MSPS 64-QFN |
Analog Devices Inc./Maxim Integrated ADP2108ACBZ-1.1-R7Obsolete | Integrated Circuits (ICs) | IC REG BUCK 1.1V 600MA 5WLCSP |
Analog Devices Inc./Maxim Integrated EV1HMC832ALP6GObsolete | Development Boards Kits Programmers | EVAL BOARD FOR HMC832ALP6GE |
Analog Devices Inc./Maxim Integrated LTC488ISWUnknown | Integrated Circuits (ICs) | IC LINE RCVR RS485 QUAD 16-SOIC |
Analog Devices Inc./Maxim Integrated LTC6946IUFD-2Obsolete | Integrated Circuits (ICs) | IC CLK/FREQ SYNTH 28QFN |
Analog Devices Inc./Maxim Integrated MAX5556ESA+TObsolete | Integrated Circuits (ICs) | IC DAC/AUDIO 16BIT 50K 8SOIC |
Analog Devices Inc./Maxim Integrated EVAL-FLTR-LD-1RZUnknown | Unclassified | EVAL BRD FOR AD800 SERIES |
Analog Devices Inc./Maxim Integrated | Development Boards Kits Programmers | BOARD EVAL FOR AD9963 |
Analog Devices Inc./Maxim Integrated LTC1296CCSW#TRUnknown | Integrated Circuits (ICs) | IC DATA ACQ SYS 12BIT 5V 20SOIC |
| Series | Category | # Parts | Status | Description |
|---|---|---|---|---|
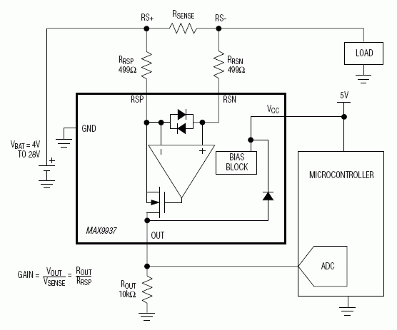
MAX9928-0.1V to +28V Input Range, Micropower, Uni-/Bidirectional, Current-Sense Amplifiers | Integrated Circuits (ICs) | 5 | Active | The MAX9928F/MAX9929F low-cost, uni-/bidirectional, high-side, current-sense amplifiers are ideal for monitoring battery charge and discharge currents in notebooks, cell phones, and other portable equipment. These devices feature a wide -0.1V to +28V input common-mode voltage range, low 20µA supply current with VOSless than 0.4mV, and a gain accuracy better than 1.0%. The input common-mode range is independent of the supply voltage, ensuring that the current-sense information remains accurate even when the measurement rail is shorted to ground.The MAX9928F features a current output with a transconductance ratio of 5μA/mV. An external resistor converts the output current to a voltage, allowing adjustable gain so that the input sense voltage can be matched to the maximum ADC input swing. The MAX9929F has a voltage output and integrates a 10kΩ output resistor for a fixed voltage gain of 50V/V.A digital SIGN output indicates direction of current flow, so the user can utilize the full ADC input range for measuring both charging and discharging currents.The MAX9928F/MAX9929F are fully specified over the -40°C to +125°C automotive temperature range, and available in 6-bump UCSP™ (1mm x 1.5mm) and 8-pin µMAX® packages. The UCSP package is bump-to-bump compatible with the MAX4372_EBT.ApplicationsGeneral-System/Board-Level Current MonitoringMonitoring Charge/Discharge Currents in Portable/Battery-Powered SystemsNotebook ComputersPrecision Current SourcesSmart-Battery Packs/ChargersSmart-Cell PhonesSuper Capacitor Charge/Discharge |
| Integrated Circuits (ICs) | 3 | Active | ||
MAX993Micropower, Low-Voltage, UCSP/SC70, Rail-to-Rail I/O Comparators | Linear | 6 | Active | The MAX985/MAX986/MAX989/MAX990/MAX993/MAX994 single/dual/quad micropower comparators feature low-voltage operation and rail-to-rail inputs and outputs. Their operating voltages range from 2.5V to 5.5V, making them ideal for both 3V and 5V systems. These comparators also operate with ±1.25V to ±2.75V dual supplies. They consume only 11µA of supply current while achieving a 300ns propagation delay.Input bias current is typically 1.0pA, and input offset voltage is typically 0.5mV. Internal hysteresis ensures clean output switching, even with slow-moving input signals.The output stage's unique design limits supply-current surges while switching, virtually eliminating the supply glitches typical of many other comparators. The MAX985/MAX989/MAX993 have a push-pull output stage that sinks as well as sources current. Large internal output drivers allow rail-to-rail output swing with loads up to 8mA. The MAX986/MAX990/MAX994 have an open-drain output stage that can be pulled beyond VCCto 6V (max) above VEE. These open-drain versions are ideal for level translators and bipolar to single-ended converters.The single MAX985 is available in a chip-scale package (UCSP™), significantly reducing the required PC board area. The single MAX985/MAX986 are available in 5-pin SC70 packages and the dual MAX989/MAX990 are available in 8-pin SOT23 packages.ApplicationsDigital-Line ReceiversGround/Supply SensingIR ReceiversLevel TranslatorsMobile CommunicationsPortable Battery-Powered SystemsThreshold DetectorsWindow ComparatorsZero-Crossing Detectors |
MAX99302MHz to 1.6GHz 45dB RF-Detecting Controllers and RF Detector | RF, RFID, Wireless Evaluation Boards | 3 | Active | The MAX9930–MAX9933 low-cost, low-power logarithmic amplifiers are designed to control RF power amplifiers (PA) and transimpedance amplifiers (TIA), and to detect RF power levels. These devices are designed to operate in the 2MHz to 1.6GHz frequency range. A typical dynamic range of 45dB makes this family of logarithmic amplifiers useful in a variety of wireless and GPON fiber video applications such as transmitter power measurement, and RSSI for terminal devices. Logarithmic amplifiers provide much wider measurement range and superior accuracy to controllers based on diode detectors. Excellent temperature stability is achieved over the full operating range of -40°C to +85°C.The choice of three different input voltage ranges eliminates the need for external attenuators, thus simplifying PA control-loop design. The logarithmic amplifier is a voltage-measuring device with a typical signal range of -58dBV to -13dBV for the MAX9930/MAX9933, -48dBV to -3dBV for the MAX9931, and -43dBV to +2dBV for the MAX9932.The MAX9930–MAX9933 require an external coupling capacitor in series with the RF input port. These devices feature a power-on delay when coming out of shutdown, holding OUT low for approximately 2.5µs to ensure glitch-free controller output.The MAX9930–MAX9933 family is available in an 8-pin µMAX® package. These devices consume 7mA with a 5V supply, and when powered down, the typical shutdown current is 13µA.ApplicationsRSSI for Fiber Modules, GPON-CATV TriplexorsLow-Frequency RF OOK and ASK ApplicationsTransmitter Power Measurement and ControlTSI for Wireless Terminal DevicesCellular Handsets (TDMA, CDMA, GPRS, GSM) |
| RF and Wireless | 1 | Active | ||
MAX99322MHz to 1.6GHz 45dB RF-Detecting Controllers and RF Detector | RF Detectors | 2 | Active | The MAX9930–MAX9933 low-cost, low-power logarithmic amplifiers are designed to control RF power amplifiers (PA) and transimpedance amplifiers (TIA), and to detect RF power levels. These devices are designed to operate in the 2MHz to 1.6GHz frequency range. A typical dynamic range of 45dB makes this family of logarithmic amplifiers useful in a variety of wireless and GPON fiber video applications such as transmitter power measurement, and RSSI for terminal devices. Logarithmic amplifiers provide much wider measurement range and superior accuracy to controllers based on diode detectors. Excellent temperature stability is achieved over the full operating range of -40°C to +85°C.The choice of three different input voltage ranges eliminates the need for external attenuators, thus simplifying PA control-loop design. The logarithmic amplifier is a voltage-measuring device with a typical signal range of -58dBV to -13dBV for the MAX9930/MAX9933, -48dBV to -3dBV for the MAX9931, and -43dBV to +2dBV for the MAX9932.The MAX9930–MAX9933 require an external coupling capacitor in series with the RF input port. These devices feature a power-on delay when coming out of shutdown, holding OUT low for approximately 2.5µs to ensure glitch-free controller output.The MAX9930–MAX9933 family is available in an 8-pin µMAX® package. These devices consume 7mA with a 5V supply, and when powered down, the typical shutdown current is 13µA.ApplicationsRSSI for Fiber Modules, GPON-CATV TriplexorsLow-Frequency RF OOK and ASK ApplicationsTransmitter Power Measurement and ControlTSI for Wireless Terminal DevicesCellular Handsets (TDMA, CDMA, GPRS, GSM) |
MAX99332MHz to 1.6GHz 45dB RF-Detecting Controllers and RF Detector | RF and Wireless | 3 | Active | The MAX9930–MAX9933 low-cost, low-power logarithmic amplifiers are designed to control RF power amplifiers (PA) and transimpedance amplifiers (TIA), and to detect RF power levels. These devices are designed to operate in the 2MHz to 1.6GHz frequency range. A typical dynamic range of 45dB makes this family of logarithmic amplifiers useful in a variety of wireless and GPON fiber video applications such as transmitter power measurement, and RSSI for terminal devices. Logarithmic amplifiers provide much wider measurement range and superior accuracy to controllers based on diode detectors. Excellent temperature stability is achieved over the full operating range of -40°C to +85°C.The choice of three different input voltage ranges eliminates the need for external attenuators, thus simplifying PA control-loop design. The logarithmic amplifier is a voltage-measuring device with a typical signal range of -58dBV to -13dBV for the MAX9930/MAX9933, -48dBV to -3dBV for the MAX9931, and -43dBV to +2dBV for the MAX9932.The MAX9930–MAX9933 require an external coupling capacitor in series with the RF input port. These devices feature a power-on delay when coming out of shutdown, holding OUT low for approximately 2.5µs to ensure glitch-free controller output.The MAX9930–MAX9933 family is available in an 8-pin µMAX® package. These devices consume 7mA with a 5V supply, and when powered down, the typical shutdown current is 13µA.ApplicationsRSSI for Fiber Modules, GPON-CATV TriplexorsLow-Frequency RF OOK and ASK ApplicationsTransmitter Power Measurement and ControlTSI for Wireless Terminal DevicesCellular Handsets (TDMA, CDMA, GPRS, GSM) |
| Evaluation Boards | 5 | Active | ||
| Instrumentation, Op Amps, Buffer Amps | 2 | Active | ||
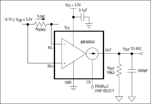
MAX9938nanoPower, 4-Bump UCSP/SOT23, Precision Current-Sense Amplifier | Evaluation Boards | 12 | Active | The MAX9938 high-side current-sense amplifier offers precision accuracy specifications of VOSless than 500µV (max) and gain error less than 0.5% (max). Quiescent supply current is an ultra-low 1µA. The MAX9938 fits in a tiny, 1mm x 1mm UCSP™ package size or a 5-pin SOT23 package, making the part ideal for applications in notebook computers, cell phones, PDAs, and all battery-operated portable devices where accuracy, low quiescent current, and small size are critical.The MAX9938 features an input common-mode voltage range from 1.6V to 28V. These current-sense amplifiers have a voltage output and are offered in four gain versions: 25V/V (MAX9938T), 50V/V (MAX9938F), 100V/V (MAX9938H), and 200V/V (MAX9938W).The four gain selections offer flexibility in the choice of the external current-sense resistor. The very low 500µV (max) input offset voltage allows small 25mV to 50mV full-scale VSENSEvoltage for very low voltage drop at full-current measurement.The MAX9938 is offered in tiny 4-bump, UCSP (1mm x 1mm x 0.6mm footprint), 5-pin SOT23, and 6-pin µDFN (2mm x 2mm x 0.8mm) packages specified for operation over the -40°C to +85°C extended temperature range.ApplicationsCell PhonesNotebook ComputersPDAsPortable/Battery-Powered SystemsPower Management Systems |