| Amplifiers | 1 | Obsolete | |
MAX97136W, Filterless, Spread-Spectrum Mono/Stereo Class D Amplifiers | Amplifiers | 3 | Active | The MAX9713/MAX9714 mono/stereo Class D audio power amplifiers provide class AB amplifier performance with Class D efficiency, conserving board space and eliminating the need for a bulky heatsink. Using a Class D architecture, these devices deliver up to 6W while offering greater than 85% efficiency. Modulation and switching schemes render the traditional Class D output filter unnecessary.The MAX9713/MAX9714 offer two modulation schemes: a fixed-frequency mode (FFM), and a spread-spectrum mode (SSM) that reduces EMI-radiated emissions due to the modulation frequency. The device utilizes a fully differential architecture, a full bridged output, and comprehensive click-and-pop suppression.The MAX9713/MAX9714 feature high 76dB PSRR, low 0.07% THD+N, and SNR in excess of 95dB. Short-circuit and thermal-overload protection prevent the devices from being damaged during a fault condition. The MAX9713 is available in a 32-pin TQFN (5mm x 5mm x 0.8mm) package. The MAX9714 is available in a 32-pin TQFN (7mm x 7mm x 0.8mm) package. Both devices are specified over the extended -40°C to +85°C temperature range.ApplicationsAudioDesktop PCsHands-Free Car Phone AdaptersHigh-End NotebookLCD MonitorsLCD ProjectorsLCD TVs |
MAX97146W, Filterless, Spread-Spectrum Mono/Stereo Class D Amplifiers | Integrated Circuits (ICs) | 2 | Active | The MAX9713/MAX9714 mono/stereo Class D audio power amplifiers provide class AB amplifier performance with Class D efficiency, conserving board space and eliminating the need for a bulky heatsink. Using a Class D architecture, these devices deliver up to 6W while offering greater than 85% efficiency. Modulation and switching schemes render the traditional Class D output filter unnecessary.The MAX9713/MAX9714 offer two modulation schemes: a fixed-frequency mode (FFM), and a spread-spectrum mode (SSM) that reduces EMI-radiated emissions due to the modulation frequency. The device utilizes a fully differential architecture, a full bridged output, and comprehensive click-and-pop suppression.The MAX9713/MAX9714 feature high 76dB PSRR, low 0.07% THD+N, and SNR in excess of 95dB. Short-circuit and thermal-overload protection prevent the devices from being damaged during a fault condition. The MAX9713 is available in a 32-pin TQFN (5mm x 5mm x 0.8mm) package. The MAX9714 is available in a 32-pin TQFN (7mm x 7mm x 0.8mm) package. Both devices are specified over the extended -40°C to +85°C temperature range.ApplicationsAudioDesktop PCsHands-Free Car Phone AdaptersHigh-End NotebookLCD MonitorsLCD ProjectorsLCD TVs |
MAX97152.8W, Low-EMI, Stereo, Filterless Class D Audio Amplifier | Integrated Circuits (ICs) | 4 | Active | The MAX9715 high-efficiency, stereo, Class D audio power amplifier provides up to 2.8W per channel into a 4Ω speaker with a 5V supply. Maxim's second-generation Class D technology features robust output protection, high efficiency, and high power-supply rejection (PSRR) while eliminating the need for output filters. Selectable gain settings, +10.5dB or +9.0dB, adjust the amplifier gain to suit the audio input level and speaker load.The MAX9715 features high PSRR (71dB at 1kHz), allowing for operation from noisy supplies without additional regulation. Comprehensive click-and-pop suppression eliminates audible clicks and pops at startup and shutdown. The MAX9715 operates from a single 5V supply and consumes only 12mA of supply current. Integrated shutdown control reduces supply current to less than 100nA.The MAX9715 is fully specified over the extended -40°C to +85°C temperature range and is available in thermally enhanced 16-pin TQFN-EP package.ApplicationsHigh-End Notebook AudioLCD ProjectorsMultimedia Docking StationsPortable Audio |
MAX9716Low-Cost, Mono, 1.4W BTL Audio Power Amplifiers | Amplifiers | 3 | Active | The MAX9716/MAX9717 audio power amplifiers are ideal for portable audio devices with internal speakers. A bridge-tied load (BTL) architecture minimizes external component count, while providing high-quality audio reproduction. Both devices deliver 1.4W continuous power into a 4Ω load with less than 1% Total Harmonic Distortion (THD) while operating from a single +5V supply. With an 8Ω load, both devices deliver 1W continuous power. These devices also deliver 350mW continuous power into an 8Ω load while operating from a single +3.0V supply. The devices are available as adjustable gain amplifiers (MAX9716/MAX9717A) or with internally fixed gains of 6dB, 9dB, and 12dB (MAX9717B/MAX9717C/MAX9717D), reducing component count.A low-power shutdown mode disables the bias generator and amplifiers, reducing quiescent current consumption to less than 10nA. These devices feature Maxim's industry-leading, comprehensive click-and-pop suppression that reduces audible clicks and pops during startup and shutdown.The MAX9717 features a headphone sense input (active-low BTL/SE) that senses when a headphone is connected to the device, disables the BTL slave driver, muting the speaker while driving the headphone as a single-ended load. The MAX9716 is pin compatible with the LM4890 and is available in 9-bump UCSP™, 8-pin TDFN (3mm x 3mm), and 8-pin µMAX® packages. The MAX9717 is available in 9-bump UCSP, 8-pin TDFN, and 8-pin µMAX packages. Both devices operate over the -40°C to +85°C extended temperature range.ApplicationsMobile PhonesPDAsPortable Devices |
MAX9717Low-Cost, Mono, 1.4W BTL Audio Power Amplifiers | Linear | 16 | Active | The MAX9716/MAX9717 audio power amplifiers are ideal for portable audio devices with internal speakers. A bridge-tied load (BTL) architecture minimizes external component count, while providing high-quality audio reproduction. Both devices deliver 1.4W continuous power into a 4Ω load with less than 1% Total Harmonic Distortion (THD) while operating from a single +5V supply. With an 8Ω load, both devices deliver 1W continuous power. These devices also deliver 350mW continuous power into an 8Ω load while operating from a single +3.0V supply. The devices are available as adjustable gain amplifiers (MAX9716/MAX9717A) or with internally fixed gains of 6dB, 9dB, and 12dB (MAX9717B/MAX9717C/MAX9717D), reducing component count.A low-power shutdown mode disables the bias generator and amplifiers, reducing quiescent current consumption to less than 10nA. These devices feature Maxim's industry-leading, comprehensive click-and-pop suppression that reduces audible clicks and pops during startup and shutdown.The MAX9717 features a headphone sense input (active-low BTL/SE) that senses when a headphone is connected to the device, disables the BTL slave driver, muting the speaker while driving the headphone as a single-ended load. The MAX9716 is pin compatible with the LM4890 and is available in 9-bump UCSP™, 8-pin TDFN (3mm x 3mm), and 8-pin µMAX® packages. The MAX9717 is available in 9-bump UCSP, 8-pin TDFN, and 8-pin µMAX packages. Both devices operate over the -40°C to +85°C extended temperature range.ApplicationsMobile PhonesPDAsPortable Devices |
| Development Boards, Kits, Programmers | 23 | Active | |
MAX9719Low-Cost, Mono/Stereo, 1.4W Differential Audio Power Amplifiers | Audio Amplifiers | 20 | Active | The MAX9718/MAX9719 differential input audio power amplifiers are ideal for portable audio devices with internal speakers. The differential input structure improves noise rejection and provides common-mode rejection. A bridge-tied load (BTL) architecture minimizes external component count, while providing high-quality, power audio amplification. The MAX9718 is a single-channel amplifier while the MAX9719 is a dual-channel amplifier for stereo systems. Both devices deliver 1.4W continuous average power per channel to a 4Ω load with less than 1% THD+N while operating from a single +5V supply. The devices are available as adjustable gain amplifiers or with internally fixed gains of 0dB, 3dB, and 6dB to reduce component count.A shutdown input disables the bias generator and amplifiers and reduces quiescent current consumption to less than 100nA. The MAX9718 shutdown input can be set as active high or active low. These devices feature Maxim's comprehensive click-and-pop suppression circuitry that reduces audible clicks and pops during startup and shutdown.The MAX9718 is pin compatible with the LM4895, and is available in 9-bump UCSP™, 10-pin TDFN, and 10-pin µMAX® packages. The MAX9719 is available in 16-pin TQFN, 16-pin TSSOP, and 16-bump UCSP packages. Both devices operate over the -40°C to +85°C extended temperature range.ApplicationsMobile PhonesPDAsPortable Devices |
| Audio Amplifier Evaluation Boards | 52 | Active | |
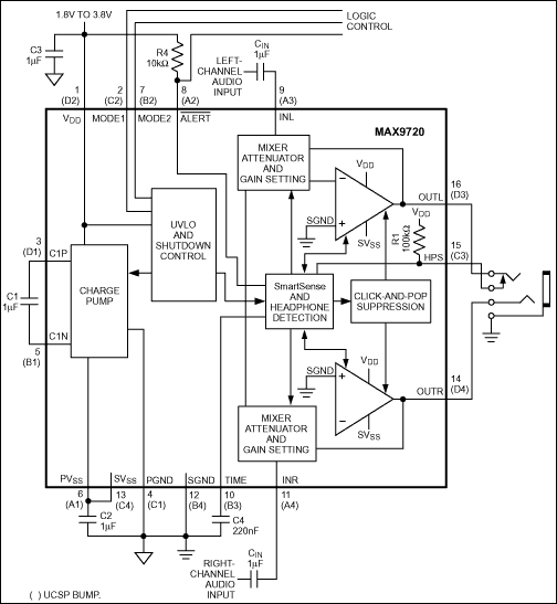
MAX972050mW, DirectDrive®, Stereo Headphone Amplifier with SmartSense™ and Shutdown | Linear | 5 | Active | The MAX9720 stereo headphone amplifier combines Maxim's DirectDrive architecture and SmartSense, an automatic mono/stereo detection feature. Conventional headphone amplifiers require a bulky DC-blocking capacitor between the headphone and the amplifier. DirectDrive produces a ground-referenced output from a single supply, eliminating the need for large DC-blocking capacitors, saving cost, board space, and component height.SmartSense automatically detects the presence of a short at either the left or right amplifier output. Under a fault condition, the shorted output is automatically disabled and the stereo input signal is automatically mixed and routed to the remaining active channel. This feature is useful in cell phone and PDA applications where a variety of headphone jacks with unknown loads can be inserted into the headphone jack socket. SmartSense prevents both damage to the amplifier and eliminates battery drain into a shorted load.The MAX9720 delivers up to 50mW per channel into a 16Ω load and has an ultra-low 0.003% THD+N. A high (92dB at 217kHz) power-supply rejection ratio (PSRR) allows the device to operate from noisy digital supplies without additional power conditioning. The gain of the MAX9720 is set internally, further reducing component count. Two gain options are available (-1V/V, MAX9720A and -1.41V/V, MAX9720B). The headphone outputs include a comprehensive click-and-pop circuitry that eliminates audible glitches on startup and shutdown. A shutdown mode provides a fast 250µs turn-on time.The MAX9720 operates from a single 1.8V to 3.6V supply and consumes only 5mA of supply current. The MAX9720 also features thermal overload protection, and is specified over the extended -40°C to +85°C temperature range. The MAX9720 is available in a tiny (2mm x 2mm x 0.6mm) 16-bump chip-scale package (UCSP™) and a 16-pin TSSOP package.ApplicationsCell PhonesMP3 PlayersNotebook ComputersPDAsPortable Audio EquipmentSmartphonesTablet PCs |