A
Analog Devices Inc./Maxim Integrated
| Series | Category | # Parts | Status | Description |
|---|---|---|---|---|
| Part | Spec A | Spec B | Spec C | Spec D | Description |
|---|---|---|---|---|---|
| Series | Category | # Parts | Status | Description |
|---|---|---|---|---|
| Part | Spec A | Spec B | Spec C | Spec D | Description |
|---|---|---|---|---|---|
| Part | Category | Description |
|---|---|---|
Analog Devices Inc./Maxim Integrated LTC1879EGN#TRUnknown | Integrated Circuits (ICs) | IC REG BUCK ADJ 1.2A 16SSOP |
Analog Devices Inc./Maxim Integrated LTC2208CUP#TRUnknown | Integrated Circuits (ICs) | IC ADC 16BIT 130MSPS 64-QFN |
Analog Devices Inc./Maxim Integrated ADP2108ACBZ-1.1-R7Obsolete | Integrated Circuits (ICs) | IC REG BUCK 1.1V 600MA 5WLCSP |
Analog Devices Inc./Maxim Integrated EV1HMC832ALP6GObsolete | Development Boards Kits Programmers | EVAL BOARD FOR HMC832ALP6GE |
Analog Devices Inc./Maxim Integrated LTC488ISWUnknown | Integrated Circuits (ICs) | IC LINE RCVR RS485 QUAD 16-SOIC |
Analog Devices Inc./Maxim Integrated LTC6946IUFD-2Obsolete | Integrated Circuits (ICs) | IC CLK/FREQ SYNTH 28QFN |
Analog Devices Inc./Maxim Integrated MAX5556ESA+TObsolete | Integrated Circuits (ICs) | IC DAC/AUDIO 16BIT 50K 8SOIC |
Analog Devices Inc./Maxim Integrated EVAL-FLTR-LD-1RZUnknown | Unclassified | EVAL BRD FOR AD800 SERIES |
Analog Devices Inc./Maxim Integrated | Development Boards Kits Programmers | BOARD EVAL FOR AD9963 |
Analog Devices Inc./Maxim Integrated LTC1296CCSW#TRUnknown | Integrated Circuits (ICs) | IC DATA ACQ SYS 12BIT 5V 20SOIC |
| Series | Category | # Parts | Status | Description |
|---|---|---|---|---|
| Linear | 8 | Obsolete | ||
MAX970310W Stereo/15W Mono, Filterless, Spread-Spectrum, Class D Amplifiers | Integrated Circuits (ICs) | 2 | Active | The MAX9703/MAX9704 mono/stereo Class D audio power amplifiers provide Class AB amplifier performance with Class D efficiency, conserving board space and eliminating the need for a bulky heatsink. Using a Class D architecture, these devices deliver up to 15W while offering up to 78% efficiency. Modulation and switching schemes render the traditional Class D output filter unnecessary.The MAX9703/MAX9704 offer two modulation schemes: a fixed-frequency mode (FFM), and a spread-spectrum mode (SSM) that reduces EMI-radiated emissions due to the modulation frequency. The device utilizes a fully differential architecture, a full bridged output, and comprehensive click-and-pop suppression.The MAX9703/MAX9704 feature high 80dB PSRR, low 0.07% THD+N, and SNR in excess of 95dB. Short-circuit and thermal-overload protection prevent the devices from being damaged during a fault condition. The MAX9703 is available in a 32-pin TQFN (5mm x 5mm x 0.8mm) package. The MAX9704 is available in a 32-pin TQFN (7mm x 7mm x 0.8mm) package. Both devices are specified over the extended -40°C to +85°C temperature range.ApplicationsDesktop PCsHands-Free Car Phone AdaptersLCD MonitorsLCD ProjectorsLCD TVs |
MAX970410W Stereo/15W Mono, Filterless, Spread-Spectrum, Class D Amplifiers | Linear | 2 | Active | The MAX9703/MAX9704 mono/stereo Class D audio power amplifiers provide Class AB amplifier performance with Class D efficiency, conserving board space and eliminating the need for a bulky heatsink. Using a Class D architecture, these devices deliver up to 15W while offering up to 78% efficiency. Modulation and switching schemes render the traditional Class D output filter unnecessary.The MAX9703/MAX9704 offer two modulation schemes: a fixed-frequency mode (FFM), and a spread-spectrum mode (SSM) that reduces EMI-radiated emissions due to the modulation frequency. The device utilizes a fully differential architecture, a full bridged output, and comprehensive click-and-pop suppression.The MAX9703/MAX9704 feature high 80dB PSRR, low 0.07% THD+N, and SNR in excess of 95dB. Short-circuit and thermal-overload protection prevent the devices from being damaged during a fault condition. The MAX9703 is available in a 32-pin TQFN (5mm x 5mm x 0.8mm) package. The MAX9704 is available in a 32-pin TQFN (7mm x 7mm x 0.8mm) package. Both devices are specified over the extended -40°C to +85°C temperature range.ApplicationsDesktop PCsHands-Free Car Phone AdaptersLCD MonitorsLCD ProjectorsLCD TVs |
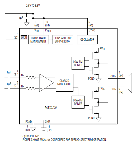
MAX97052.3W, Ultra-Low-EMI, Filterless, Class D Audio Amplifier | Amplifiers | 7 | NRND | The MAX9705 3rd-generation, ultra-low EMI, mono, Class D audio power amplifier provides Class AB performance with Class D efficiency. The MAX9705 delivers 2.3W into a 4Ω load and offers efficiencies above 85%. Active emissions limiting (AEL) circuitry greatly reduces EMI by actively controlling the output FET gate transitions under all possible transient output-voltage conditions. AEL prevents high-frequency emissions resulting from conventional Class D free-wheeling behavior in the presence of an inductive load. Zero dead time (ZDT) technology maintains state-of-the-art efficiency and THD+N performance by allowing the output FETs to switch simultaneously without cross-conduction. A spread-spectrum modulation scheme eliminates the need for output filtering found in traditional Class D devices. These design concepts reduce an application's component count and extend battery life.The MAX9705 offers two modulation schemes: a fixed-frequency (FFM) mode and a spread-spectrum (SSM) mode that further reduces EMI-radiated emissions due to the modulation frequency. The MAX9705 oscillator can be synchronized to an external clock through the SYNC input, allowing the switching frequency to be externally defined. The SYNC input also allows multiple MAX9705s to be cascaded and frequency locked, minimizing interference due to clock intermodulation. The device utilizes a fully differential architecture, a full-bridged output, and comprehensive click-and-pop suppression. The gain of the MAX9705 is set internally (MAX9705A: 6dB, MAX9705B: 12dB, MAX9705C: 15.6dB, MAX9705D: 20dB), further reducing external component count.The MAX9705 is available in 10-pin TDFN (3mm x 3mm x 0.8mm) and 12-bump UCSP™ (1.5mm x 2mm x 0.6mm) packages. The MAX9705 is specified over the extended -40°C to +85°C temperature range.ApplicationsCellular PhonesMP3 PlayersPDAsPortable Audio |
| Amplifiers | 1 | Obsolete | ||
MAX970820W/40W, Filterless, Spread-Spectrum, Mono/Stereo, Class D Amplifier | Integrated Circuits (ICs) | 3 | Active | The MAX9708 mono/stereo, Class D audio power amplifier delivers up to 2 x 21W into an 8Ω stereo mode and 1 x 42W into a 4Ω load in mono mode while offering up to 87% efficiency. The MAX9708 provides Class AB amplifier performance with the benefits of Class D efficiency, eliminating the need for a bulky heatsink and conserving power. The MAX9708 operates from a single +10V to +18V supply, driving the load in a BTL configuration.The MAX9708 offers two modulation schemes: a fixed-frequency modulation (FFM) mode, and a spread-spectrum modulation (SSM) mode that reduces EMI-radiated emissions. The MAX9708 can be synchronized to an external clock from 600kHz to 1.2MHz. A synchronized output allows multiple units to be cascaded in the system.Features include fully differential inputs, comprehensive click-and-pop suppression, and four selectable-gain settings (22dB, 25dB, 29.5dB, and 36dB). A pin-programmable thermal flag provides seven different thermal warning thresholds. Short-circuit and thermal-overload protection prevent the device from being damaged during a fault condition.The MAX9708 is available in a 56-pin TQFN (8mm x 8mm x 0.8mm) package and is specified over the extended -40°C to +85°C temperature range.ApplicationsAutomotiveLCD TVsPC/HiFi Audio SolutionsPDP TVs |
| Amplifiers | 2 | Active | ||
MAX971Ultra-Low-Power, Open-Drain, Single/Dual-Supply Comparators | Development Boards, Kits, Programmers | 37 | Active | The MAX9716/MAX9717 audio power amplifiers are ideal for portable audio devices with internal speakers. A bridge-tied load (BTL) architecture minimizes external component count, while providing high-quality audio reproduction. Both devices deliver 1.4W continuous power into a 4Ω load with less than 1% Total Harmonic Distortion (THD) while operating from a single +5V supply. With an 8Ω load, both devices deliver 1W continuous power. These devices also deliver 350mW continuous power into an 8Ω load while operating from a single +3.0V supply. The devices are available as adjustable gain amplifiers (MAX9716/MAX9717A) or with internally fixed gains of 6dB, 9dB, and 12dB (MAX9717B/MAX9717C/MAX9717D), reducing component count.A low-power shutdown mode disables the bias generator and amplifiers, reducing quiescent current consumption to less than 10nA. These devices feature Maxim's industry-leading, comprehensive click-and-pop suppression that reduces audible clicks and pops during startup and shutdown.The MAX9717 features a headphone sense input (active-low BTL/SE) that senses when a headphone is connected to the device, disables the BTL slave driver, muting the speaker while driving the headphone as a single-ended load. The MAX9716 is pin compatible with the LM4890 and is available in 9-bump UCSP™, 8-pin TDFN (3mm x 3mm), and 8-pin µMAX® packages. The MAX9717 is available in 9-bump UCSP, 8-pin TDFN, and 8-pin µMAX packages. Both devices operate over the -40°C to +85°C extended temperature range.ApplicationsMobile PhonesPDAsPortable Devices |
| Amplifiers | 3 | Active | ||
| Linear | 2 | Active | ||