A
Analog Devices Inc./Maxim Integrated
| Series | Category | # Parts | Status | Description |
|---|---|---|---|---|
| Part | Spec A | Spec B | Spec C | Spec D | Description |
|---|---|---|---|---|---|
| Series | Category | # Parts | Status | Description |
|---|---|---|---|---|
| Part | Spec A | Spec B | Spec C | Spec D | Description |
|---|---|---|---|---|---|
| Part | Category | Description |
|---|---|---|
Analog Devices Inc./Maxim Integrated LTC1879EGN#TRUnknown | Integrated Circuits (ICs) | IC REG BUCK ADJ 1.2A 16SSOP |
Analog Devices Inc./Maxim Integrated LTC2208CUP#TRUnknown | Integrated Circuits (ICs) | IC ADC 16BIT 130MSPS 64-QFN |
Analog Devices Inc./Maxim Integrated ADP2108ACBZ-1.1-R7Obsolete | Integrated Circuits (ICs) | IC REG BUCK 1.1V 600MA 5WLCSP |
Analog Devices Inc./Maxim Integrated EV1HMC832ALP6GObsolete | Development Boards Kits Programmers | EVAL BOARD FOR HMC832ALP6GE |
Analog Devices Inc./Maxim Integrated LTC488ISWUnknown | Integrated Circuits (ICs) | IC LINE RCVR RS485 QUAD 16-SOIC |
Analog Devices Inc./Maxim Integrated LTC6946IUFD-2Obsolete | Integrated Circuits (ICs) | IC CLK/FREQ SYNTH 28QFN |
Analog Devices Inc./Maxim Integrated MAX5556ESA+TObsolete | Integrated Circuits (ICs) | IC DAC/AUDIO 16BIT 50K 8SOIC |
Analog Devices Inc./Maxim Integrated EVAL-FLTR-LD-1RZUnknown | Unclassified | EVAL BRD FOR AD800 SERIES |
Analog Devices Inc./Maxim Integrated | Development Boards Kits Programmers | BOARD EVAL FOR AD9963 |
Analog Devices Inc./Maxim Integrated LTC1296CCSW#TRUnknown | Integrated Circuits (ICs) | IC DATA ACQ SYS 12BIT 5V 20SOIC |
| Series | Category | # Parts | Status | Description |
|---|---|---|---|---|
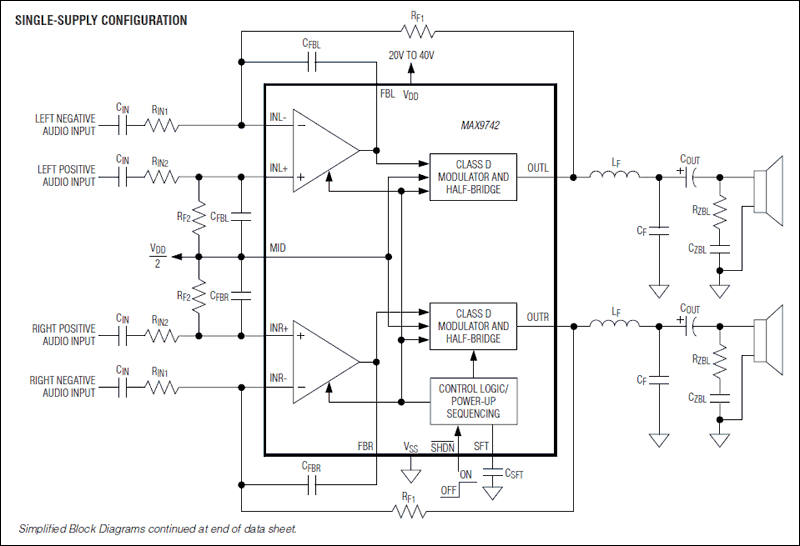
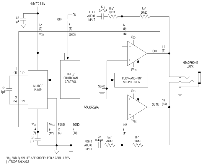
MAX972860mW, DirectDrive, Stereo Headphone Amplifier with Shutdown | Integrated Circuits (ICs) | 8 | Active | The MAX9728A/MAX9728B stereo headphone amplifiers are designed for display and notebook applications or portable equipment where board space is at a premium. These devices use a unique DirectDrive® architecture to produce a ground-referenced output from a single supply, eliminating the need for large DC-blocking capacitors, saving cost, board space, and component height. The MAX9728A offers an externally adjustable gain, while the MAX9728B has an internally preset gain of -1.5V/V. The MAX9728A/MAX9728B deliver up to 60mW per channel into a 32Ω load and have low 0.02% THD+N. An 80dB at 1kHz power-supply rejection ratio (PSRR) allows these devices to operate from noisy digital supplies without an additional linear regulator. Comprehensive click-and-pop circuitry suppresses audible clicks and pops on startup and shutdown.The MAX9728A/MAX9728B operate from a single 4.5V to 5.5V supply, consume only 3.5mA of supply current, feature short-circuit and thermal-overload protection, and are specified over the extended -40°C to +85°C temperature range. The devices are available in tiny 12-pin Thin QFN (3mm x 3mm x 0.8mm) and 14-pin TSSOP packages (5mm x 4.4mm x 1.1mm).ApplicationsCRT TVsDVD PlayersLCD/PDP DisplaysMultimedia MonitorsNotebook PCs |
| Integrated Circuits (ICs) | 2 | Obsolete | ||
MAX973Ultra-Low-Power, Open-Drain, Single/Dual-Supply Comparators | Audio Amplifiers | 11 | Active | The MAX971–MAX974 and MAX981–MAX984 single/dual/quad low-voltage comparators feature the lowest power consumption available. These micropower devices draw less than 4µA supply current over temperature (MAX971/MAX972/MAX981/MAX982), and include an internal 1.182V ±1% (MAX971/MAX973/ MAX974) or ±2% (MAX981–MAX984) voltage reference and programmable hysteresis.Ideal for 3V or 5V single-supply applications, these devices operate from a single 2.5V to 11V supply (or ±1.25V to ±5.5V dual supplies), and each comparator's input voltage ranges from the negative supply rail to within 1.3V of the positive supply.The single MAX971/MAX981 and the dual MAX973/ MAX982/MAX983 provide a unique, simple method for adding hysteresis without feedback or complicated equations, simply by using the HYST pin plus two resistors.The MAX971–MAX974 and MAX981–MAX984's open-drain outputs permit wire-ORed configurations. Thanks to an 11V output range and separate GND pin for the output transistor (MAX971/MAX974, MAX981/MAX984), these devices are ideal for level translators and bipolar to single-ended converters. For similar devices with complementary output stages, see the MAX921-MAX924 (1% reference) and the MAX931–MAX934 (2% reference).ApplicationsBattery-Powered SystemsLevel TranslatorsOscillator CircuitsThreshold DetectorsWindow Comparators |
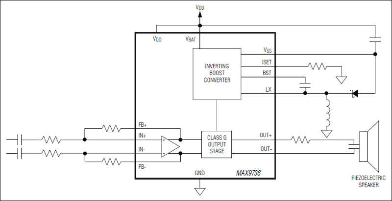
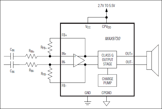
MAX97302.4W, Single-Supply Class G Power Amplifier | Evaluation Boards | 4 | Active | The MAX9730 features a mono Class G power amplifier with an integrated inverting charge-pump power supply. The charge pump can supply up to 500mA of peak output current over a 2.7VDC to 5.5VDC supply voltage range, guaranteeing up to 2.4W output power into an 8Ω load. The 2.4W output power allows for transient audio content to remain unclipped as the battery rail collapses over time.The MAX9730 maximizes battery life by offering high-performance efficiency. Maxim's proprietary output stage provides efficiency levels greater than Class AB devices without the EMI penalties commonly associated with Class D amplifiers. High efficiency allows the MAX9730 to be packaged in a WLP package without derating the output power handling capability.The device utilizes fully differential inputs and outputs, comprehensive click-and-pop suppression, shutdown control, and soft-start circuitry. The MAX9730 is fully specified over the -40°C to +85°C extended temperature range and is available in ultra-small, lead-free, 20-bump WLP (2mm x 2.5mm) and 28-pin TQFN (4mm x 4mm) packages.ApplicationsCellular PhonesHandheld Gaming ConsolesMP3 PlayersNotebook ComputersPersonal Media PlayersSmartphones |
MAX9736Mono/Stereo High-Power Class D Amplifier | Evaluation Boards | 9 | Active | The MAX9736A/B/D Class D amplifiers provide high-performance, thermally efficient amplifier solutions. The MAX9736A delivers 2 x 15W into 8Ω loads, or 1 x 30W into a 4Ω load. The MAX9736B/D deliver 2 x 6W into 8Ω loads or 1 x 12W into a 4Ω load.These devices operate from 8V to 28V and provide a high PSRR, eliminating the need for a regulated power supply. The MAX9736 offers up to 88% efficiency at 12V supply.Pin-selectable modulation schemes select between filterless modulation and classic PWM modulation. Filterless modulation allows the MAX9736 to pass CE EMI limits with 1m cables using only a low-cost ferrite bead and capacitor on each output. Classic PWM modulation is optimized for best audio performance when using a full LC filter.A pin-selectable stereo/mono mode allows stereo operation into 8Ω loads or mono operation into 4Ω loads. In mono mode, the right input op amp becomes available as a spare device, allowing flexibility in system design. Comprehensive click-and-pop reduction circuitry minimizes noise coming into and out of shutdown or mute.Input op amps allow the user to create summing amplifiers, lowpass or highpass filters, and select an optimal gain.The MAX9736A/B/D are available in 32-pin TQFN packages and specified over the -40°C to +85°C temperature range.ApplicationsAll-in-One PCsLCD/PDP/CRT MonitorsLCD/PDP/CRT TVsMP3 Docking StationsNotebook PCsPC Speakers |
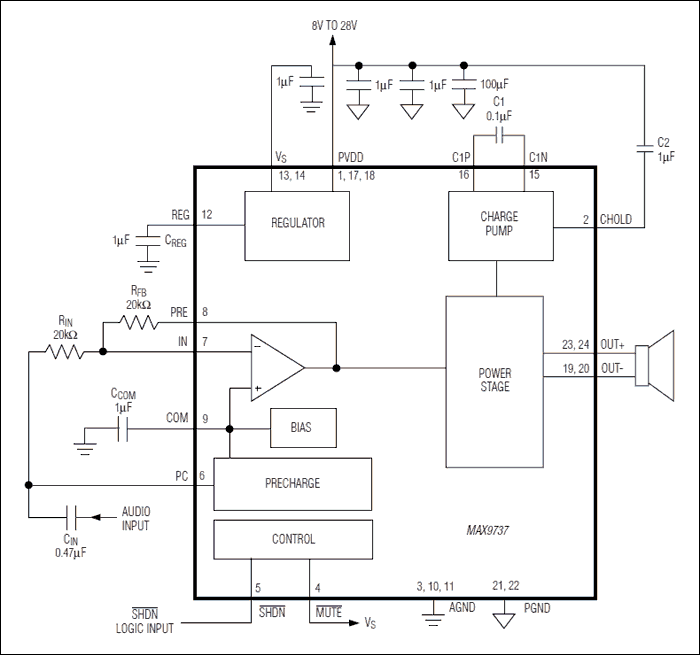
MAX9737Mono 7W Class D Amplifier | Audio Amplifiers | 4 | Active | The MAX9737 mono 7W Class D amplifier provides a high-performance, thermally efficient amplifier solution that offers up to 88% efficiency at a 12V supply. The device operates from 8V to 28V and provides a high 80dB PSRR, eliminating the need for a regulated power supply.Filterless modulation allows the MAX9737 to pass CE EMI limits with 1m cables using only a low-cost ferrite bead and small-value capacitor on each output.Comprehensive click-and-pop suppression circuitry reduces noise on power-up/down or into and out of shutdown or mute.An input op amp allows the user to create a lowpass or highpass filter, and select an optimal gain. The internal precharge circuit ensures clickless/popless turn-on within 10ms.The MAX9737 is available in the 24-pin, TQFN-EP package and is specified over the -40°C to +85°C temperature range.Applications2.1 Notebook PCsLCD/PDP/CRT MonitorsMP3 Docking StationsPC Surround Speakers |
| Development Boards, Kits, Programmers | 2 | Active | ||
| Integrated Circuits (ICs) | 8 | Active | ||
MAX974112W+12W, Low-EMI, Spread-Spectrum, Stereo, Class D Amplifier | Amplifiers | 3 | Active | The MAX9741 stereo Class D audio power amplifier provides Class AB amplifier performance with Class D efficiency, conserving board space and eliminating the need for a bulky heatsink. Using a Class D architecture, the MAX9741 delivers 12W continuous output power into 8Ω loads. Modulation and switching schemes render the traditional Class D EMI suppression output filter unnecessary.The MAX9741 offers two modulation schemes: a fixed-frequency mode (FFM), and a spread-spectrum mode (SSM) that reduces EMI-radiated emissions due to the modulation frequency. The device utilizes a fully differential architecture, a full bridged output, and offers comprehensive click-and-pop suppression.The MAX9741 features high 80dB PSRR, low 0.07% THD+N, and SNR in excess of 100dB. Short-circuit and thermal-overload protection prevent the device from being damaged during a fault condition. The MAX9741 is available in a 56-pin TQFN (8mm x 8mm x 0.8mm) package. The MAX9741 is specified over the extended -40°C to +85°C temperature range.ApplicationsAutomotiveDesktop PCsLCD MonitorsLCD ProjectorsLCD TVs |
| Amplifiers | 3 | Active | ||