MAX77301JEITA-Compliant, Li+ Charger with Smart Power Selector, Automatic Detection, and USB Enumeration | Power Management (PMIC) | 1 | Active | The MAX77301 is a JEITA-compliant* lithium-ion linear battery charger that operates from a USB port, a dedicated charger, or universal adapter. The IC provides automatic adapter-type detection and enumeration with a USB host or hub. The IC integrates independent battery charge switch, current sense circuit, MOSFET pass elements, thermal regulation circuitry, and eliminates the external reverse-blocking Schottky diode to create the simplest and smallest USB-compliant charging solution.The IC includes automated detection of charge adapter type, making it possible to distinguish USB 2.0 device, USB charger, dedicated charger devices as well as standard input adapters. See Table 2 in the full data sheet. When enumeration is enabled, the IC automatically negotiates with a USB host, making it possible to achieve the highest-charging current available from a USB 2.0 device or USB charger without processor intervention. The adapter type detection is compliant with USB 2.0 as well as battery charging Specification Revision 1.1.The IC controls the charging sequence for single-cell Li+ batteries from battery detection, prequalification, fast charge, top-off, and charge termination. Charging is controlled using constant current, constant voltage and constant die-temperature (CCCVCTj) regulation for safe operation under all conditions. The IC is also compliant with JEITA battery charging requirements.The Smart Power Selector™feature makes the best use of limited USB or adapter power. Battery charge current is set independent of the input current limit. Power not used by the system charges the battery. The battery assists the input source when needed. System voltage is maintained by allowing the application to operate without a battery, a discharged battery, or a dead battery. Automatic input selection switches the system from battery to external power.The I²C interface provides full programmability of battery charge characteristics, input current limit, and protection features. This provides flexibility for use with a wide range of adapter and battery sizes.Other features include undervoltage lockout (UVLO), overvoltage protection (OVP), charge status flag, charge fault flag, input power-OK monitor, battery detection, JEITA-compliant charging, charge timer, 3.3V/10mA auxiliary output, and an external power-on switch.ApplicationsBluetooth Headsets, PDAs, and MP3 PlayersOther Portable Devices |
MAX77301AJEITA-Compliant, Li+ Charger with Smart Power Selector, Automatic Detection, and USB Enumeration | Integrated Circuits (ICs) | 2 | Active | The MAX77301 is a JEITA-compliant* lithium-ion linear battery charger that operates from a USB port, a dedicated charger, or universal adapter. The IC provides automatic adapter-type detection and enumeration with a USB host or hub. The IC integrates independent battery charge switch, current sense circuit, MOSFET pass elements, thermal regulation circuitry, and eliminates the external reverse-blocking Schottky diode to create the simplest and smallest USB-compliant charging solution.The IC includes automated detection of charge adapter type, making it possible to distinguish USB 2.0 device, USB charger, dedicated charger devices as well as standard input adapters. See Table 2 in the full data sheet. When enumeration is enabled, the IC automatically negotiates with a USB host, making it possible to achieve the highest-charging current available from a USB 2.0 device or USB charger without processor intervention. The adapter type detection is compliant with USB 2.0 as well as battery charging Specification Revision 1.1.The IC controls the charging sequence for single-cell Li+ batteries from battery detection, prequalification, fast charge, top-off, and charge termination. Charging is controlled using constant current, constant voltage and constant die-temperature (CCCVCTj) regulation for safe operation under all conditions. The IC is also compliant with JEITA battery charging requirements.The Smart Power Selector™feature makes the best use of limited USB or adapter power. Battery charge current is set independent of the input current limit. Power not used by the system charges the battery. The battery assists the input source when needed. System voltage is maintained by allowing the application to operate without a battery, a discharged battery, or a dead battery. Automatic input selection switches the system from battery to external power.The I²C interface provides full programmability of battery charge characteristics, input current limit, and protection features. This provides flexibility for use with a wide range of adapter and battery sizes.Other features include undervoltage lockout (UVLO), overvoltage protection (OVP), charge status flag, charge fault flag, input power-OK monitor, battery detection, JEITA-compliant charging, charge timer, 3.3V/10mA auxiliary output, and an external power-on switch.ApplicationsBluetooth Headsets, PDAs, and MP3 PlayersOther Portable Devices |
| Power Management (PMIC) | 3 | Active | |
| Integrated Circuits (ICs) | 1 | Obsolete | |
| Integrated Circuits (ICs) | 2 | Active | |
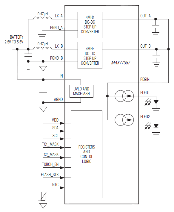
| LED Drivers | 1 | Active | |
| Evaluation Boards | 7 | Active | |
| Evaluation Boards | 6 | Active | |
| Power Management (PMIC) | 2 | Active | |
| DC/DC & AC/DC (Off-Line) SMPS Evaluation Boards | 4 | Active | |