MAX7705V/12V/15V or Adjustable, High-Efficiency Low-IQ, Step-Up DC-DC Controllers | Power Management (PMIC) | 7 | Active | The MAX770-MAX773 step-up switching controllers provide 90% efficiency over a 10mA to 1A load. A unique current-limited pulse-frequency-modulation (PFM) control scheme gives these devices the benefits of pulse-width-modulation (PWM) converters (high efficiency at heavy loads), while using less than 110µA of supply current (vs. 2mA to 10mA for PWM converters).These ICs use tiny external components. Their high switching frequencies (up to 300kHz) allow surface-mount magnetics of 5mm height and 9mm diameter.The MAX770/MAX771/MAX772 accept input voltages from 2V to 16.5V. Output voltages are preset at 5V, (MAX770), 12V (MAX771), and 15V (MAX772); they can also be adjusted using two resistors.The MAX773 accepts inputs from 3V to 16.5V. For a wider input range, it features an internal shunt regulator that allows unlimited higher input voltages. The MAX773's output can be set to 5V, 12V, or 15V, or it can be adjusted with two resistors.The MAX770-MAX773 drive external N-channel MOSFET switches, allowing them to power loads up to 15W. If less power is required, use the MAX756/MAX757 or MAX761/MAX762 step-up switching regulators with on-board MOSFETs.ApplicationsBattery-Powered ApplicationsFlash Memory ProgrammingHigh-Efficiency DC-DC ConvertersPalmtops, Handy TerminalsPortable CommunicatorsPositive LCD-Bias Generators |
| Power Management - Specialized | 4 | Active | |
| Integrated Circuits (ICs) | 7 | Active | |
| Power Management (PMIC) | 3 | Active | |
| Power Management (PMIC) | 6 | NRND | |
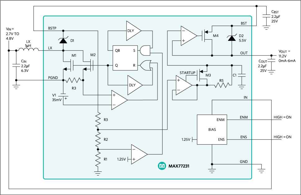
MAX772312.75V to 4.8V Input, 10mA Output, 35µVRMSUltra Low Noise and Ripple Boost Regulator | Integrated Circuits (ICs) | 3 | Active | The MAX77231 is optimized for boost applications, requiring very low ripple/noise and small PCB space. Output ripple and noise are suppressed to 35µVRMS(in 1MHz BW) by a PMOS linear post-regulator set 0.5V below the boost regulator output to reject noise while optimizing efficiency.The boost regulator operates using a 1µH/400mA inductor and 2.2µF (0.22 (min) after derating) output capacitance. Fast transient response and stable operation are guaranteed using a current-limited PFM architecture.A PMOS low-noise linear post-regulator attenuates boost converter ripple by ~50dB (10MHz BW) before delivering 11.2V to the load. Other output voltages up to 16.2V can be factory set. The LDO also disconnects the load from the boost during shutdown, allowing the output to fall to 0V (true shutdown). Active discharge can also be activated.The MAX77231 is packaged in a 9-bump wafer-level package (WLP), providing a compact layout when combined with the inductor and external capacitors. Total solution size is less than 7mm2.ApplicationsLow-Noise Bias SupplySensor Bias Supply |
| Power Management (PMIC) | 1 | Obsolete | |
MAX77278Ultra-Low Power PMIC with 3-Output SIMO, Power Path Charger Optimized for Small Li+, 425mA Current Sink, and 8 GPIOs | Integrated Circuits (ICs) | 3 | Active | The MAX77278 provides a highly-integrated battery charging and power supply solution for low-power applications where size and efficiency are critical.The device features a single-inductor multiple-output (SIMO) buck-boost regulator that provides three independently programmable power rails from a single inductor to minimize total solution size. A 50mA LDO provides ripple rejection for audio and other noise-sensitive applications. A highly-configurable linear charger supports a wide range of Li+ battery capacities and includes battery temperature monitoring for additional safety (JEITA).The device includes other features such as a programmable current sink that can be used to drive an IR-LED, 8 general-purpose input/output (GPIO) control pins, and an analog multiplex (AMUX) output that provides access to useful battery charging signals. A bidirectional I2C interface allows for configuring and checking the status of the device. An internal on/off controller provides a controlled startup sequence for the regulators and provides supervisory functionality when the device is on. Numerous factory programmable options allow the device to be tailored for many applications, enabling faster time to market.Design Solution: Choose a Tailored SIMO PMIC for Your Portable Design ›ApplicationsInternet of Things (IoT) GadgetsRemote Controls, Game Pads, Media Center ControllersSmart Home Automation Pads, Thermostats, Battery-Powered User InterfacesWearables, Fitness and Health Monitors |
MAX77291High-Voltage Micropower Boost Converter with 50mA Input Current Limit | Power Management (PMIC) | 1 | Active | The MAX77291 is a low-quiescent-current boost (step-up) DC-DC converter with a 100mA peak inductor current limit and True Shutdown™. True Shutdown disconnects the output from the input with no forward or reverse current. The output voltage is set with an external resistor-divider. The output voltage can be widely varied between 5.5V and 20V.The MAX77291 is available in a 6-bump, 0.4mm pitch, wafer-level package (WLP).APPLICATIONSPrimary Cell Portable SystemsBattery-Powered Medical EquipmentTiny, Low-Power Internet of Things (IoT) SensorsLow-Power Wireless Communication ProductsSecondary-Cell Portable Systems |
| LED Driver Evaluation Boards | 6 | Active | |