A
Analog Devices Inc./Maxim Integrated
| Series | Category | # Parts | Status | Description |
|---|---|---|---|---|
| Part | Spec A | Spec B | Spec C | Spec D | Description |
|---|---|---|---|---|---|
| Series | Category | # Parts | Status | Description |
|---|---|---|---|---|
| Part | Spec A | Spec B | Spec C | Spec D | Description |
|---|---|---|---|---|---|
| Part | Category | Description |
|---|---|---|
Analog Devices Inc./Maxim Integrated LTC1879EGN#TRUnknown | Integrated Circuits (ICs) | IC REG BUCK ADJ 1.2A 16SSOP |
Analog Devices Inc./Maxim Integrated LTC2208CUP#TRUnknown | Integrated Circuits (ICs) | IC ADC 16BIT 130MSPS 64-QFN |
Analog Devices Inc./Maxim Integrated ADP2108ACBZ-1.1-R7Obsolete | Integrated Circuits (ICs) | IC REG BUCK 1.1V 600MA 5WLCSP |
Analog Devices Inc./Maxim Integrated EV1HMC832ALP6GObsolete | Development Boards Kits Programmers | EVAL BOARD FOR HMC832ALP6GE |
Analog Devices Inc./Maxim Integrated LTC488ISWUnknown | Integrated Circuits (ICs) | IC LINE RCVR RS485 QUAD 16-SOIC |
Analog Devices Inc./Maxim Integrated LTC6946IUFD-2Obsolete | Integrated Circuits (ICs) | IC CLK/FREQ SYNTH 28QFN |
Analog Devices Inc./Maxim Integrated MAX5556ESA+TObsolete | Integrated Circuits (ICs) | IC DAC/AUDIO 16BIT 50K 8SOIC |
Analog Devices Inc./Maxim Integrated EVAL-FLTR-LD-1RZUnknown | Unclassified | EVAL BRD FOR AD800 SERIES |
Analog Devices Inc./Maxim Integrated | Development Boards Kits Programmers | BOARD EVAL FOR AD9963 |
Analog Devices Inc./Maxim Integrated LTC1296CCSW#TRUnknown | Integrated Circuits (ICs) | IC DATA ACQ SYS 12BIT 5V 20SOIC |
| Series | Category | # Parts | Status | Description |
|---|---|---|---|---|
| Integrated Circuits (ICs) | 7 | Active | ||
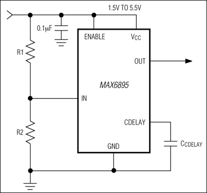
MAX6896Ultra-Small, Adjustable Sequencing/Supervisory Circuits | Power Management (PMIC) | 6 | Active | The MAX6895–MAX6899 is a family of small, low-power, voltage-monitoring circuits with sequencing capability. These miniature devices offer tremendous flexibility with an adjustable threshold capable of monitoring down to 0.5V and an external capacitor-adjustable time delay. These devices are ideal for use in power-supply sequencing, reset sequencing, and power-switching applications. Multiple devices can be cascaded for complex sequencing applications.A high-impedance input with a 0.5V threshold allows an external resistive divider to set the monitored threshold. The output asserts (OUT = high or active-low OUT = low) when the input voltage rises above the 0.5V threshold and the enable input is asserted (ENABLE = high or active-low ENABLE = low). When the voltage at the input falls below 0.5V or when the enable input is deasserted (ENABLE = low or active-low ENABLE = high), the output deasserts (OUT = low or active-low OUT = high). All devices provide a capacitor-programmable delay time from when the input rises above 0.5V to when the output is asserted. The MAX689_A versions provide the same capacitor-adjustable delay from when enable is asserted to when the output asserts. The MAX689_P devices have a 1µs propagation delay from when enable is asserted to when the output asserts.The MAX6895A/P offers an active-high enable input and an active-high push-pull output. The MAX6896A/P offers an active-low enable input and an active-low push-pull output. The MAX6897A/P offers an active-high enable input and an active-high open-drain output. Finally, the MAX6898A/P offers an active-low enable input and an active-low open-drain output. The MAX6899A/P offers an active-low enable with an active-high push-pull output.All devices operate from a 1.5V to 5.5V supply voltage and are fully specified over the -40°C to +125°C operating temperature range. These devices are available in ultra-small 6-pin µDFN (1.0mm x 1.5mm) and thin SOT23 (1.60mm x 2.90mm) packages.ApplicationsAutomotiveComputers/ServersCritical µP MonitoringIntelligent InstrumentsMedical EquipmentPortable EquipmentSet-Top BoxesTelecom |
MAX6897Ultra-Small, Adjustable Sequencing/Supervisory Circuits | Supervisors | 7 | Active | The MAX6895–MAX6899 is a family of small, low-power, voltage-monitoring circuits with sequencing capability. These miniature devices offer tremendous flexibility with an adjustable threshold capable of monitoring down to 0.5V and an external capacitor-adjustable time delay. These devices are ideal for use in power-supply sequencing, reset sequencing, and power-switching applications. Multiple devices can be cascaded for complex sequencing applications.A high-impedance input with a 0.5V threshold allows an external resistive divider to set the monitored threshold. The output asserts (OUT = high or active-low OUT = low) when the input voltage rises above the 0.5V threshold and the enable input is asserted (ENABLE = high or active-low ENABLE = low). When the voltage at the input falls below 0.5V or when the enable input is deasserted (ENABLE = low or active-low ENABLE = high), the output deasserts (OUT = low or active-low OUT = high). All devices provide a capacitor-programmable delay time from when the input rises above 0.5V to when the output is asserted. The MAX689_A versions provide the same capacitor-adjustable delay from when enable is asserted to when the output asserts. The MAX689_P devices have a 1µs propagation delay from when enable is asserted to when the output asserts.The MAX6895A/P offers an active-high enable input and an active-high push-pull output. The MAX6896A/P offers an active-low enable input and an active-low push-pull output. The MAX6897A/P offers an active-high enable input and an active-high open-drain output. Finally, the MAX6898A/P offers an active-low enable input and an active-low open-drain output. The MAX6899A/P offers an active-low enable with an active-high push-pull output.All devices operate from a 1.5V to 5.5V supply voltage and are fully specified over the -40°C to +125°C operating temperature range. These devices are available in ultra-small 6-pin µDFN (1.0mm x 1.5mm) and thin SOT23 (1.60mm x 2.90mm) packages.ApplicationsAutomotiveComputers/ServersCritical µP MonitoringIntelligent InstrumentsMedical EquipmentPortable EquipmentSet-Top BoxesTelecom |
| Supervisors | 6 | Active | ||
| Power Management (PMIC) | 5 | Active | ||
MAX6903.0V/3.3V Microprocessor Supervisory Circuits | Integrated Circuits (ICs) | 45 | Active | The MAX690A/MAX692A/MAX802L/MAX802M/MAX805L reduce the complexity and number of components required for power-supply monitoring and battery-control functions in microprocessor (µP) systems. They significantly improve system reliability and accuracy compared to separate ICs or discrete components.These parts provide four functions:1) A reset output during power-up, power-down, and brownout conditions.2) Battery-backup switching for CMOS RAM, CMOS µP, or other low-power logic.3) A reset pulse if the optional watchdog timer has not been toggled within 1.6sec.4) A 1.25V threshold detector for power-fail warning or low-battery detection, or to monitor a power supply other than +5V.The parts differ in their reset-voltage threshold levels and reset outputs. The MAX690A/MAX802L/MAX805L generate a reset pulse when the supply voltage drops below 4.65V, and the MAX692A/MAX802M generate a reset below 4.40V. The MAX802L/MAX802M guarantee power-fail accuracies to ±2%. The MAX805L is the same as the MAX690A except that RESET is provided instead of active-low RESET.All parts are available in 8-pin DIP and SO packages. The MAX690A/MAX802L are pin compatible with the MAX690 and MAX694. The MAX692A/MAX802M are pin compatible with the MAX692.ApplicationsBattery-Powered Computers/ControllersCritical µP MonitoringIntelligent Instruments |
| Clock/Timing | 3 | Active | ||
| Clock/Timing | 1 | Obsolete | ||
| Clock/Timing | 4 | Obsolete | ||
MAX691Microprocessor Supervisory Circuits | Power Management (PMIC) | 27 | Active | The MAX690 family of supervisory circuits reduces the complexity and number of components required for power supply monitoring and battery control functions in microprocessor systems. These include µP reset and backup-battery switchover, watchdog timer, CMOS RAM write protection, and power-failure warning. The MAX690 family significantly improves system reliability and accu- racy compared to that obtainable with separate ICs or discrete components.The MAX690, MAX692, and MAX694 are supplied in 8-pin packages and provide four functions:A reset output during power-up, power-down, and brownout conditions.Battery backup switching for CMOS RAM, CMOS microprocessor or other low power logic.A Reset pulse if the optional watchdog timer has not been toggled within a specified time.A 1.3V threshold detector for power fail warning, low battery detection, or to monitor a power supply other than +5V.The MAX691, MAX693, and MAX695 are supplied in 16-pin packages and perform all MAX690, MAX692, MAX694 functions, plus:Write protection of CMOS RAM or EEPROM.Adjustable reset and watchdog timeout periods.Separate outputs for indicating a watchdog timeout, backup-battery switchover, and low VCC.ApplicationsAutomotive SystemsComputersControllersCritical µP Power MonitoringIntelligent Instruments |