A
Analog Devices Inc./Maxim Integrated
| Series | Category | # Parts | Status | Description |
|---|---|---|---|---|
| Part | Spec A | Spec B | Spec C | Spec D | Description |
|---|---|---|---|---|---|
| Series | Category | # Parts | Status | Description |
|---|---|---|---|---|
| Part | Spec A | Spec B | Spec C | Spec D | Description |
|---|---|---|---|---|---|
| Part | Category | Description |
|---|---|---|
Analog Devices Inc./Maxim Integrated LTC1879EGN#TRUnknown | Integrated Circuits (ICs) | IC REG BUCK ADJ 1.2A 16SSOP |
Analog Devices Inc./Maxim Integrated LTC2208CUP#TRUnknown | Integrated Circuits (ICs) | IC ADC 16BIT 130MSPS 64-QFN |
Analog Devices Inc./Maxim Integrated ADP2108ACBZ-1.1-R7Obsolete | Integrated Circuits (ICs) | IC REG BUCK 1.1V 600MA 5WLCSP |
Analog Devices Inc./Maxim Integrated EV1HMC832ALP6GObsolete | Development Boards Kits Programmers | EVAL BOARD FOR HMC832ALP6GE |
Analog Devices Inc./Maxim Integrated LTC488ISWUnknown | Integrated Circuits (ICs) | IC LINE RCVR RS485 QUAD 16-SOIC |
Analog Devices Inc./Maxim Integrated LTC6946IUFD-2Obsolete | Integrated Circuits (ICs) | IC CLK/FREQ SYNTH 28QFN |
Analog Devices Inc./Maxim Integrated MAX5556ESA+TObsolete | Integrated Circuits (ICs) | IC DAC/AUDIO 16BIT 50K 8SOIC |
Analog Devices Inc./Maxim Integrated EVAL-FLTR-LD-1RZUnknown | Unclassified | EVAL BRD FOR AD800 SERIES |
Analog Devices Inc./Maxim Integrated | Development Boards Kits Programmers | BOARD EVAL FOR AD9963 |
Analog Devices Inc./Maxim Integrated LTC1296CCSW#TRUnknown | Integrated Circuits (ICs) | IC DATA ACQ SYS 12BIT 5V 20SOIC |
| Series | Category | # Parts | Status | Description |
|---|---|---|---|---|
| Power Management (PMIC) | 14 | Active | ||
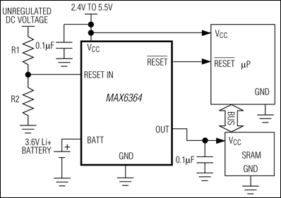
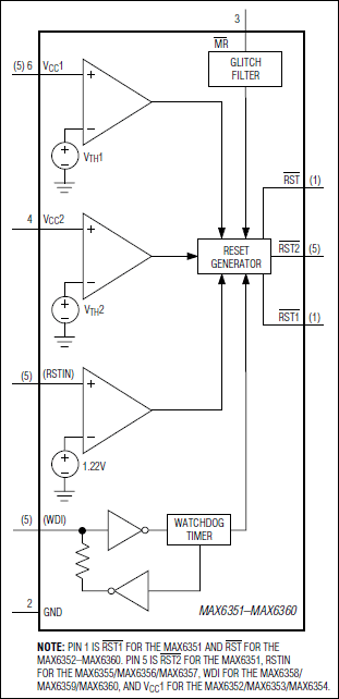
MAX6358Dual/Triple-Voltage µP Supervisory Circuits | Power Management (PMIC) | 20 | Active | The MAX6351-MAX6360 microprocessor (µP) supervisors with multiple reset voltages significantly improve system reliability and accuracy compared to separate ICs or discrete components. If any input supply voltage drops below its associated preset threshold, all reset outputs are asserted. In addition, the outputs are valid as long as either input supply voltage remains greater than +1.0V.All devices in this series have an active-low debounced manual reset input. In addition, the MAX6358/MAX6359/MAX6360 offer a watchdog-timer input with a 46.4s startup timeout period and a 2.9s timeout period. The MAX6355/MAX6356/MAX6357 offer an additional voltage monitor input to monitor a third voltage.The MAX6351 features two active-low, push-pull reset outputs, one is referenced to VCC1 and the other is referenced to VCC2. The MAX6353/MAX6356/MAX6359 offer an active-low, push-pull reset output referenced to VCC1. The MAX6354/MAX6357/MAX6360 offer an active-low, push-pull reset output referenced to VCC2.All these devices are offered with a wide variety of voltage threshold levels, as shown in theVoltage Threshold Levelstable. They are available in 5- and 6-pin SOT23 packages and operate over the extended (-40°C to +85°C) temperature range.ApplicationsComputersControllersIntelligent InstrumentsMultivoltage Systems EquipmentPortable Battery-Powered |
MAX6359Dual/Triple-Voltage µP Supervisory Circuits | Power Management (PMIC) | 16 | Active | The MAX6351-MAX6360 microprocessor (µP) supervisors with multiple reset voltages significantly improve system reliability and accuracy compared to separate ICs or discrete components. If any input supply voltage drops below its associated preset threshold, all reset outputs are asserted. In addition, the outputs are valid as long as either input supply voltage remains greater than +1.0V.All devices in this series have an active-low debounced manual reset input. In addition, the MAX6358/MAX6359/MAX6360 offer a watchdog-timer input with a 46.4s startup timeout period and a 2.9s timeout period. The MAX6355/MAX6356/MAX6357 offer an additional voltage monitor input to monitor a third voltage.The MAX6351 features two active-low, push-pull reset outputs, one is referenced to VCC1 and the other is referenced to VCC2. The MAX6353/MAX6356/MAX6359 offer an active-low, push-pull reset output referenced to VCC1. The MAX6354/MAX6357/MAX6360 offer an active-low, push-pull reset output referenced to VCC2.All these devices are offered with a wide variety of voltage threshold levels, as shown in theVoltage Threshold Levelstable. They are available in 5- and 6-pin SOT23 packages and operate over the extended (-40°C to +85°C) temperature range.ApplicationsComputersControllersIntelligent InstrumentsMultivoltage Systems EquipmentPortable Battery-Powered |
| Power Management (PMIC) | 9 | Active | ||
MAX6360Dual/Triple-Voltage µP Supervisory Circuits | Power Management (PMIC) | 15 | Active | The MAX6351-MAX6360 microprocessor (µP) supervisors with multiple reset voltages significantly improve system reliability and accuracy compared to separate ICs or discrete components. If any input supply voltage drops below its associated preset threshold, all reset outputs are asserted. In addition, the outputs are valid as long as either input supply voltage remains greater than +1.0V.All devices in this series have an active-low debounced manual reset input. In addition, the MAX6358/MAX6359/MAX6360 offer a watchdog-timer input with a 46.4s startup timeout period and a 2.9s timeout period. The MAX6355/MAX6356/MAX6357 offer an additional voltage monitor input to monitor a third voltage.The MAX6351 features two active-low, push-pull reset outputs, one is referenced to VCC1 and the other is referenced to VCC2. The MAX6353/MAX6356/MAX6359 offer an active-low, push-pull reset output referenced to VCC1. The MAX6354/MAX6357/MAX6360 offer an active-low, push-pull reset output referenced to VCC2.All these devices are offered with a wide variety of voltage threshold levels, as shown in theVoltage Threshold Levelstable. They are available in 5- and 6-pin SOT23 packages and operate over the extended (-40°C to +85°C) temperature range.ApplicationsComputersControllersIntelligent InstrumentsMultivoltage Systems EquipmentPortable Battery-Powered |
MAX6361SOT23, Low-Power Microprocessor Supervisory Circuits with Battery Backup | Supervisors | 17 | Active | The MAX6361–MAX6364 supervisory circuits reduce the complexity and number of components required for power-supply monitoring and battery control functions in microprocessor (µP) systems. The circuits significantly improve system reliability and accuracy compared to that obtainable with separate ICs or discrete components. Their functions include µP reset, backup battery switchover, and power failure warning.The MAX6361–MAX6364 operate from supply voltages as low as +1.2V. The factory-preset reset threshold voltage ranges from 2.32V to 4.63V (seeOrdering Information). These devices provide a manual reset input (MAX6361), watchdog timer input (MAX6362), battery-on output (MAX6363), and an auxiliary adjustable reset input (MAX6364). In addition, each part type is offered in three reset output versions: an active-low push-pull reset, an active-low open-drain reset, and an active-high open-drain reset (seeSelector Guideat end of data sheet).ApplicationsComputers: Desktop, Workstation, ServerNotebook ComputersPalmtop ComputersPen Entry PalmtopsPortable Patient Monitoring/Drug DeliveryPortable Test MetersPOS TerminalsPrinters and FaxesProgrammable Logic Controllers |
MAX6362SOT23, Low-Power Microprocessor Supervisory Circuits with Battery Backup | Power Management (PMIC) | 10 | Active | The MAX6361–MAX6364 supervisory circuits reduce the complexity and number of components required for power-supply monitoring and battery control functions in microprocessor (µP) systems. The circuits significantly improve system reliability and accuracy compared to that obtainable with separate ICs or discrete components. Their functions include µP reset, backup battery switchover, and power failure warning.The MAX6361–MAX6364 operate from supply voltages as low as +1.2V. The factory-preset reset threshold voltage ranges from 2.32V to 4.63V (seeOrdering Information). These devices provide a manual reset input (MAX6361), watchdog timer input (MAX6362), battery-on output (MAX6363), and an auxiliary adjustable reset input (MAX6364). In addition, each part type is offered in three reset output versions: an active-low push-pull reset, an active-low open-drain reset, and an active-high open-drain reset (seeSelector Guideat end of data sheet).ApplicationsComputers: Desktop, Workstation, ServerNotebook ComputersPalmtop ComputersPen Entry PalmtopsPortable Patient Monitoring/Drug DeliveryPortable Test MetersPOS TerminalsPrinters and FaxesProgrammable Logic Controllers |
MAX6363SOT23, Low-Power Microprocessor Supervisory Circuits with Battery Backup | Integrated Circuits (ICs) | 32 | Active | The MAX6361–MAX6364 supervisory circuits reduce the complexity and number of components required for power-supply monitoring and battery control functions in microprocessor (µP) systems. The circuits significantly improve system reliability and accuracy compared to that obtainable with separate ICs or discrete components. Their functions include µP reset, backup battery switchover, and power failure warning.The MAX6361–MAX6364 operate from supply voltages as low as +1.2V. The factory-preset reset threshold voltage ranges from 2.32V to 4.63V (seeOrdering Information). These devices provide a manual reset input (MAX6361), watchdog timer input (MAX6362), battery-on output (MAX6363), and an auxiliary adjustable reset input (MAX6364). In addition, each part type is offered in three reset output versions: an active-low push-pull reset, an active-low open-drain reset, and an active-high open-drain reset (seeSelector Guideat end of data sheet).ApplicationsComputers: Desktop, Workstation, ServerNotebook ComputersPalmtop ComputersPen Entry PalmtopsPortable Patient Monitoring/Drug DeliveryPortable Test MetersPOS TerminalsPrinters and FaxesProgrammable Logic Controllers |
MAX6364SOT23, Low-Power Microprocessor Supervisory Circuits with Battery Backup | Power Management (PMIC) | 21 | Active | The MAX6361–MAX6364 supervisory circuits reduce the complexity and number of components required for power-supply monitoring and battery control functions in microprocessor (µP) systems. The circuits significantly improve system reliability and accuracy compared to that obtainable with separate ICs or discrete components. Their functions include µP reset, backup battery switchover, and power failure warning.The MAX6361–MAX6364 operate from supply voltages as low as +1.2V. The factory-preset reset threshold voltage ranges from 2.32V to 4.63V (seeOrdering Information). These devices provide a manual reset input (MAX6361), watchdog timer input (MAX6362), battery-on output (MAX6363), and an auxiliary adjustable reset input (MAX6364). In addition, each part type is offered in three reset output versions: an active-low push-pull reset, an active-low open-drain reset, and an active-high open-drain reset (seeSelector Guideat end of data sheet).ApplicationsComputers: Desktop, Workstation, ServerNotebook ComputersPalmtop ComputersPen Entry PalmtopsPortable Patient Monitoring/Drug DeliveryPortable Test MetersPOS TerminalsPrinters and FaxesProgrammable Logic Controllers |
MAX6365SOT23, Low-Power µP Supervisory Circuits with Battery Backup and Chip-Enable Gating | Integrated Circuits (ICs) | 34 | Active | The MAX6365–MAX6368 supervisory circuits simplify power-supply monitoring, battery-backup control functions, and memory write protection in microprocessor (µP) systems. The circuits significantly improve the size, accuracy, and reliability of modern systems with an ultra-small integrated solution.These devices perform four basic system functions:Provide a µP reset output during VCCsupply power-up, power-down, and brownout conditions.Internally control VCCto backup-battery switching to maintain data or low-power operation for CMOS RAM, CMOS µPs, real-time clocks, and other digital logic when the main supply fails.Provide memory write protection through internal chip-enable gating during supply or processor faults.Include one of the following options: a manual reset input (MAX6365), a watchdog timer function (MAX6366), a battery-on output (MAX6367), or an auxiliary user-adjustable reset input (MAX6368).The MAX6365–MAX6368 operate from VCCsupply voltages as low as 1.2V. The factory preset reset threshold voltages range from 2.32V to 4.63V (seeOrdering Informationin the full data sheet). In addition, each part is offered in three reset output versions: push-pull active low, open-drain active low, or open-drain active high (seeSelector Guidein the full data sheet). The MAX6365–MAX6368 are available in miniature 8-pin SOT23 packages.ApplicationsComputers: Desktop, Workstation, ServerNotebook ComputersPalmtop ComputersPen Entry PalmtopsPortable Patient Monitoring/Drug DeliveryPortable Test MetersPOS TerminalsPrinters and FaxesProgrammable Logic Controllers |