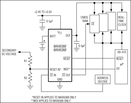
MAX6366SOT23, Low-Power µP Supervisory Circuits with Battery Backup and Chip-Enable Gating | Integrated Circuits (ICs) | 24 | Active | The MAX6365–MAX6368 supervisory circuits simplify power-supply monitoring, battery-backup control functions, and memory write protection in microprocessor (µP) systems. The circuits significantly improve the size, accuracy, and reliability of modern systems with an ultra-small integrated solution.These devices perform four basic system functions:Provide a µP reset output during VCCsupply power-up, power-down, and brownout conditions.Internally control VCCto backup-battery switching to maintain data or low-power operation for CMOS RAM, CMOS µPs, real-time clocks, and other digital logic when the main supply fails.Provide memory write protection through internal chip-enable gating during supply or processor faults.Include one of the following options: a manual reset input (MAX6365), a watchdog timer function (MAX6366), a battery-on output (MAX6367), or an auxiliary user-adjustable reset input (MAX6368).The MAX6365–MAX6368 operate from VCCsupply voltages as low as 1.2V. The factory preset reset threshold voltages range from 2.32V to 4.63V (seeOrdering Informationin the full data sheet). In addition, each part is offered in three reset output versions: push-pull active low, open-drain active low, or open-drain active high (seeSelector Guidein the full data sheet). The MAX6365–MAX6368 are available in miniature 8-pin SOT23 packages.ApplicationsComputers: Desktop, Workstation, ServerNotebook ComputersPalmtop ComputersPen Entry PalmtopsPortable Patient Monitoring/Drug DeliveryPortable Test MetersPOS TerminalsPrinters and FaxesProgrammable Logic Controllers |
MAX6367SOT23, Low-Power µP Supervisory Circuits with Battery Backup and Chip-Enable Gating | Supervisors | 16 | Active | The MAX6365–MAX6368 supervisory circuits simplify power-supply monitoring, battery-backup control functions, and memory write protection in microprocessor (µP) systems. The circuits significantly improve the size, accuracy, and reliability of modern systems with an ultra-small integrated solution.These devices perform four basic system functions:Provide a µP reset output during VCCsupply power-up, power-down, and brownout conditions.Internally control VCCto backup-battery switching to maintain data or low-power operation for CMOS RAM, CMOS µPs, real-time clocks, and other digital logic when the main supply fails.Provide memory write protection through internal chip-enable gating during supply or processor faults.Include one of the following options: a manual reset input (MAX6365), a watchdog timer function (MAX6366), a battery-on output (MAX6367), or an auxiliary user-adjustable reset input (MAX6368).The MAX6365–MAX6368 operate from VCCsupply voltages as low as 1.2V. The factory preset reset threshold voltages range from 2.32V to 4.63V (seeOrdering Informationin the full data sheet). In addition, each part is offered in three reset output versions: push-pull active low, open-drain active low, or open-drain active high (seeSelector Guidein the full data sheet). The MAX6365–MAX6368 are available in miniature 8-pin SOT23 packages.ApplicationsComputers: Desktop, Workstation, ServerNotebook ComputersPalmtop ComputersPen Entry PalmtopsPortable Patient Monitoring/Drug DeliveryPortable Test MetersPOS TerminalsPrinters and FaxesProgrammable Logic Controllers |
MAX6368SOT23, Low-Power µP Supervisory Circuits with Battery Backup and Chip-Enable Gating | Power Management (PMIC) | 28 | Active | The MAX6365–MAX6368 supervisory circuits simplify power-supply monitoring, battery-backup control functions, and memory write protection in microprocessor (µP) systems. The circuits significantly improve the size, accuracy, and reliability of modern systems with an ultra-small integrated solution.These devices perform four basic system functions:Provide a µP reset output during VCCsupply power-up, power-down, and brownout conditions.Internally control VCCto backup-battery switching to maintain data or low-power operation for CMOS RAM, CMOS µPs, real-time clocks, and other digital logic when the main supply fails.Provide memory write protection through internal chip-enable gating during supply or processor faults.Include one of the following options: a manual reset input (MAX6365), a watchdog timer function (MAX6366), a battery-on output (MAX6367), or an auxiliary user-adjustable reset input (MAX6368).The MAX6365–MAX6368 operate from VCCsupply voltages as low as 1.2V. The factory preset reset threshold voltages range from 2.32V to 4.63V (seeOrdering Informationin the full data sheet). In addition, each part is offered in three reset output versions: push-pull active low, open-drain active low, or open-drain active high (seeSelector Guidein the full data sheet). The MAX6365–MAX6368 are available in miniature 8-pin SOT23 packages.ApplicationsComputers: Desktop, Workstation, ServerNotebook ComputersPalmtop ComputersPen Entry PalmtopsPortable Patient Monitoring/Drug DeliveryPortable Test MetersPOS TerminalsPrinters and FaxesProgrammable Logic Controllers |
| Power Management (PMIC) | 6 | Active | |
| Voltage Regulators - DC DC Switching Regulators | 8 | Active | |
MAX6370Pin-Selectable Watchdog Timers | Supervisors | 3 | Active | The MAX6369–MAX6374 are pin-selectable watchdog timers that supervise microprocessor (µP) activity and signal when a system is operating improperly. During normal operation, the microprocessor should repeatedly toggle the watchdog input (WDI) before the selected watchdog timeout period elapses to demonstrate that the system is processing code properly. If the µP does not provide a valid watchdog input transition before the timeout period expires, the supervisor asserts a watchdog (active-low WDO) output to signal that the system is not executing the desired instructions within the expected time frame. The watchdog output pulse can be used to reset the µP or interrupt the system to warn of processing errors.The MAX6369–MAX6374 are flexible watchdog timer supervisors that can increase system reliability through notification of code execution errors. The family offers several pin-selectable watchdog timing options to match a wide range of system timing applications:Watchdog startup delay: provides an initial delay before the watchdog timer is started.Watchdog timeout period: normal operating watchdog timeout period after the initial startup delay.Watchdog output/timing options: open drain (100ms) or push-pull (1ms).The MAX6369-MAX6374 operate over a +2.5V to +5.5V supply range and are available in miniature 8-pin SOT23 packages.ApplicationsAutomotiveCritical µP and Microcontroller (µC) MonitoringEmbedded Control SystemsIndustrial ControllersNetworkingTelecommunications |
MAX6371Pin-Selectable Watchdog Timers | Power Management (PMIC) | 2 | Active | The MAX6369–MAX6374 are pin-selectable watchdog timers that supervise microprocessor (µP) activity and signal when a system is operating improperly. During normal operation, the microprocessor should repeatedly toggle the watchdog input (WDI) before the selected watchdog timeout period elapses to demonstrate that the system is processing code properly. If the µP does not provide a valid watchdog input transition before the timeout period expires, the supervisor asserts a watchdog (active-low WDO) output to signal that the system is not executing the desired instructions within the expected time frame. The watchdog output pulse can be used to reset the µP or interrupt the system to warn of processing errors.The MAX6369–MAX6374 are flexible watchdog timer supervisors that can increase system reliability through notification of code execution errors. The family offers several pin-selectable watchdog timing options to match a wide range of system timing applications:Watchdog startup delay: provides an initial delay before the watchdog timer is started.Watchdog timeout period: normal operating watchdog timeout period after the initial startup delay.Watchdog output/timing options: open drain (100ms) or push-pull (1ms).The MAX6369-MAX6374 operate over a +2.5V to +5.5V supply range and are available in miniature 8-pin SOT23 packages.ApplicationsAutomotiveCritical µP and Microcontroller (µC) MonitoringEmbedded Control SystemsIndustrial ControllersNetworkingTelecommunications |
MAX6372Pin-Selectable Watchdog Timers | Integrated Circuits (ICs) | 2 | Active | The MAX6369–MAX6374 are pin-selectable watchdog timers that supervise microprocessor (µP) activity and signal when a system is operating improperly. During normal operation, the microprocessor should repeatedly toggle the watchdog input (WDI) before the selected watchdog timeout period elapses to demonstrate that the system is processing code properly. If the µP does not provide a valid watchdog input transition before the timeout period expires, the supervisor asserts a watchdog (active-low WDO) output to signal that the system is not executing the desired instructions within the expected time frame. The watchdog output pulse can be used to reset the µP or interrupt the system to warn of processing errors.The MAX6369–MAX6374 are flexible watchdog timer supervisors that can increase system reliability through notification of code execution errors. The family offers several pin-selectable watchdog timing options to match a wide range of system timing applications:Watchdog startup delay: provides an initial delay before the watchdog timer is started.Watchdog timeout period: normal operating watchdog timeout period after the initial startup delay.Watchdog output/timing options: open drain (100ms) or push-pull (1ms).The MAX6369-MAX6374 operate over a +2.5V to +5.5V supply range and are available in miniature 8-pin SOT23 packages.ApplicationsAutomotiveCritical µP and Microcontroller (µC) MonitoringEmbedded Control SystemsIndustrial ControllersNetworkingTelecommunications |
| Supervisors | 4 | Active | |
| Supervisors | 4 | Active | |