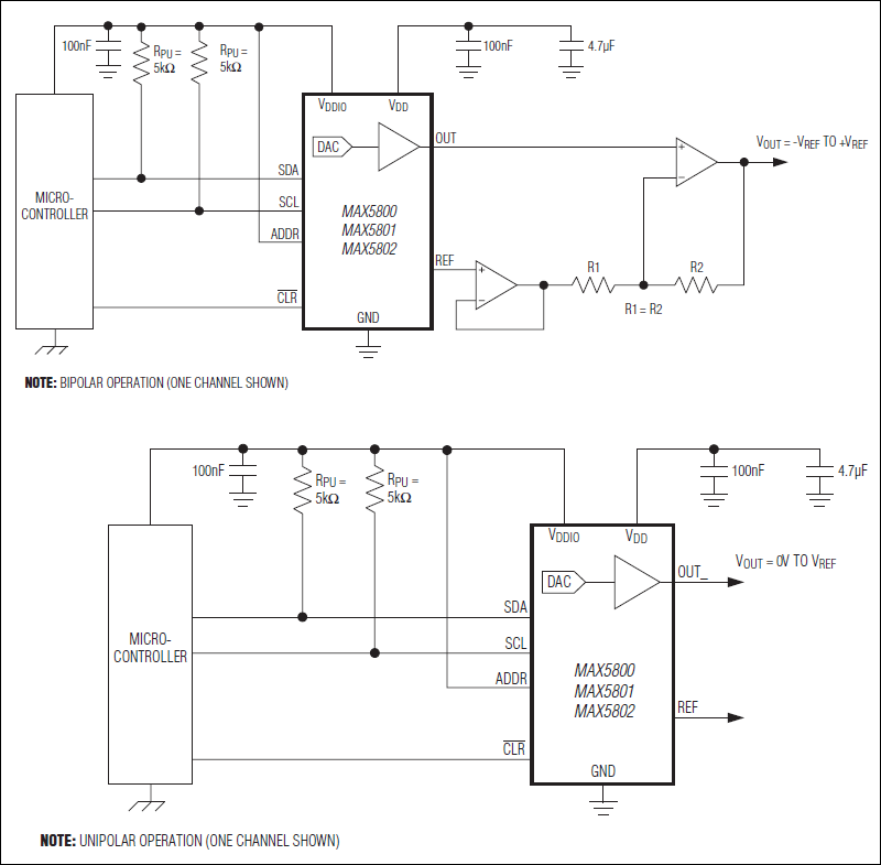
MAX5802Ultra-Small, Dual-Channel, 8-/10-/12-Bit Buffered Output DACs with Internal Reference and I²C Interface | Digital to Analog Converters (DAC) | 4 | Active | The MAX5800/MAX5801/MAX5802 2-channel, low-power, 8-/10-/12-bit, voltage-output digital-to-analog converters (DACs) include output buffers and an internal reference that is selectable to be 2.048V, 2.500V, or 4.096V. The MAX5800/MAX5801/MAX5802 accept a wide supply voltage range of 2.7V to 5.5V with extremely low power (1.5mW) consumption to accommodate most low-voltage applications. A precision external reference input allows rail-to-rail operation and presents a 100kΩ (typ) load to an external reference.The MAX5800/MAX5801/MAX5802 have an I2C-compatible, 2-wire interface that operates at clock rates up to 400kHz. The DAC output is buffered and has a low supply current of less than 250µA per channel and a low offset error of ±0.5mV (typ). On power-up, the MAX5800/MAX5801/MAX5802 reset the DAC outputs to zero, providing additional safety for applications that drive valves or other transducers which need to be off on power-up. The internal reference is initially powered down to allow use of an external reference. The MAX5800/MAX5801/MAX5802 allow simultaneous output updates using software LOAD commands.A clear logic input (active-low CLR) allows the contents of the CODE and the DAC registers to be cleared asynchronously and sets the DAC outputs to zero. The MAX5800/MAX5801/MAX5802 are available in a small 10-pin µMAX®and an ultra-small, 10-pin TDFN package and are specified over the -40°C to +125°C temperature range.ApplicationsAutomatic Tuning and Optical ControlData AcquisitionGain and Offset AdjustmentPortable InstrumentationPower Amplifier Control and BiasingProcess Control and Servo LoopsProgrammable Voltage and Current Sources |
| Digital to Analog Converters (DAC) | 1 | Obsolete | |
| Integrated Circuits (ICs) | 1 | Obsolete | |
| Integrated Circuits (ICs) | 6 | Active | |
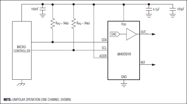
MAX581Ultra-Small, Quad-Channel, 12-Bit Buffered Output DAC with Internal Reference and I²C Interface | Digital to Analog Converters (DAC) | 6 | Active | The MAX5816 4-channel, low-power, 12-bit, voltage-output digital-to-analog converter (DAC) includes output buffers and an internal reference that is selectable to be 2.048V, 2.500V, or 4.096V. The MAX5816 accepts a wide supply voltage range of 2.7V to 5.5V with extremely low power (3mW) consumption to accommodate most low-voltage applications. A precision external reference input allows rail-to-rail operation and presents a 100kΩ (typ) load to an external reference.The MAX5816 has an I²C-compatible, 2-wire interface that operates at clock rates up to 400kHz. The DAC output is buffered and has a low supply current of less than 250µA per channel and a low offset error of ±0.5mV (typ). On power-up, the MAX5816 resets the DAC outputs to zero, providing additional safety for applications that drive valves or other transducers which need to be off on power-up. The internal reference is initially powered down to allow use of an external reference. The MAX5816 allows simultaneous output updates using software LOAD commands. Multiple devices can simultaneously be updated using software load command in combination with the broadcast ID.The MAX5816 is available in a 10-pin TDFN package and is specified over the -40°C to +125°C temperature range.ApplicationsAutomatic Tuning and Optical ControlData AcquisitionGain and Offset AdjustmentPortable InstrumentationPower Amplifier Control and BiasingProcess Control and Servo LoopsProgrammable Voltage and Current Sources |
| Digital to Analog Converters (DAC) | 4 | Active | |
| Integrated Circuits (ICs) | 4 | Active | |
| Digital to Analog Converters (DAC) | 5 | Active | |
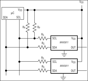
MAX5820Dual, 8-Bit, Low-Power, 2-Wire, Serial Voltage-Output DAC | Data Acquisition | 4 | Active | The MAX5820 is a dual, 8-bit voltage-output, digital-to-analog converter (DAC) with an I²C-compatible, 2-wire interface that operates at clock rates up to 400kHz. The device operates from a single 2.7V to 5.5V supply (115µA at VDD= 3.6V). A power-down mode decreases current consumption to less than 1µA. The MAX5820 features three software-selectable power-down output impedances: 100kΩ, 1kΩ, and high impedance. Other features include internal precision rail-to-rail output buffers and a power-on reset (POR) circuit that powers up the DAC in the 100kΩ power-down mode.The MAX5820 features a double-buffered I²C-compatible serial interface that allows multiple devices to share a single bus. All logic inputs are CMOS-logic compatible and buffered with Schmitt triggers, allowing direct interfacing to optocoupled and transformer-isolated interfaces. The MAX5820 minimizes digital noise feedthrough by disconnecting the clock (SCL) signal from the rest of the device when an address mismatch is detected. The MAX5820 is specified over the extended (-40°C to +85°C) temperature range and is available in a small 8-pin µMAX® package. Refer to the MAX5822 data sheet for the 12-bit version and to the MAX5821 data sheet for a 10-bit version.ApplicationsBattery-Operated InstrumentationDigital Gain and Offset AdjustmentsLow-Cost InstrumentationProgrammable AttenuatorsProgrammable Voltage and Current SourcesVCO/Varactor Diode Control |
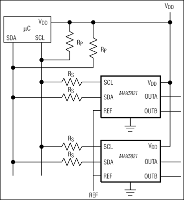
MAX5821Dual, 10-Bit, Low-Power, 2-Wire, Serial Voltage-Output DAC | Digital to Analog Converters (DAC) | 4 | Active | The MAX5821 is a dual, 10-bit voltage-output, digital-to-analog converter (DAC) with an I²C-compatible, 2-wire interface that operates at clock rates up to 400kHz. The device operates from a single 2.7V to 5.5V supply 115µA at VDD= 3.6V. A power-down mode decreases current consumption to less than 1µA. The MAX5821 features three software-selectable power-down output impedances: 100kΩ, 1kΩ, and high impedance. Other features include internal precision Rail-to-Rail output buffers and a power-on reset (POR) circuit that powers up the DAC in the 100kΩ power-down mode.The MAX5821 features a double-buffered I²C-compatible serial interface that allows multiple devices to share a single bus. All logic inputs are CMOS-logic compatible and buffered with Schmitt triggers, allowing direct interfacing to optocoupled and transformer-isolated interfaces. The MAX5821 minimizes digital noise feedthrough by disconnecting the clock (SCL) signal from the rest of the device when an address mismatch is detected. The MAX5821 is specified over the extended temperature range of -40°C to +85°C and is available in a miniature 8-pin µMAX® package. Refer to the MAX5822 data sheet for the 12-bit version.ApplicationsBattery-Powered ApplicationsDigital Gain and Offset ControlLow-Cost InstrumentationProgrammable AttenuatorsProgrammable Voltage and Current SourcesVCO/Varactor Diode Control |