A
Analog Devices Inc./Maxim Integrated
| Series | Category | # Parts | Status | Description |
|---|---|---|---|---|
| Part | Spec A | Spec B | Spec C | Spec D | Description |
|---|---|---|---|---|---|
| Series | Category | # Parts | Status | Description |
|---|---|---|---|---|
| Part | Spec A | Spec B | Spec C | Spec D | Description |
|---|---|---|---|---|---|
| Part | Category | Description |
|---|---|---|
Analog Devices Inc./Maxim Integrated LTC1879EGN#TRUnknown | Integrated Circuits (ICs) | IC REG BUCK ADJ 1.2A 16SSOP |
Analog Devices Inc./Maxim Integrated LTC2208CUP#TRUnknown | Integrated Circuits (ICs) | IC ADC 16BIT 130MSPS 64-QFN |
Analog Devices Inc./Maxim Integrated ADP2108ACBZ-1.1-R7Obsolete | Integrated Circuits (ICs) | IC REG BUCK 1.1V 600MA 5WLCSP |
Analog Devices Inc./Maxim Integrated EV1HMC832ALP6GObsolete | Development Boards Kits Programmers | EVAL BOARD FOR HMC832ALP6GE |
Analog Devices Inc./Maxim Integrated LTC488ISWUnknown | Integrated Circuits (ICs) | IC LINE RCVR RS485 QUAD 16-SOIC |
Analog Devices Inc./Maxim Integrated LTC6946IUFD-2Obsolete | Integrated Circuits (ICs) | IC CLK/FREQ SYNTH 28QFN |
Analog Devices Inc./Maxim Integrated MAX5556ESA+TObsolete | Integrated Circuits (ICs) | IC DAC/AUDIO 16BIT 50K 8SOIC |
Analog Devices Inc./Maxim Integrated EVAL-FLTR-LD-1RZUnknown | Unclassified | EVAL BRD FOR AD800 SERIES |
Analog Devices Inc./Maxim Integrated | Development Boards Kits Programmers | BOARD EVAL FOR AD9963 |
Analog Devices Inc./Maxim Integrated LTC1296CCSW#TRUnknown | Integrated Circuits (ICs) | IC DATA ACQ SYS 12BIT 5V 20SOIC |
| Series | Category | # Parts | Status | Description |
|---|---|---|---|---|
| Data Acquisition | 3 | Active | ||
MAX5143+3V/+5V, Serial-Input, Voltage-Output, 14-Bit DACs | Integrated Circuits (ICs) | 3 | Active | The MAX5141—MAX5144 are serial-input, voltage-output, 14-bit digital-to-analog converters (DACs) in tiny µMAX® packages, 50% smaller than comparable DACs in an 8-pin SO. They operate from low +3V (MAX5143/MAX5144) or +5V (MAX5141/MAX5142) single supplies. They provide 14-bit performance (±1 LSB INL and DNL) over temperature without any adjustments. The DAC output is unbuffered, resulting in a low supply current of 120µA and a low offset error of 2 LSBs.The DAC output range is 0V to VREF. For bipolar operation, matched scaling resistors are provided in the MAX5142/MAX5144 for use with an external precision op amp (such as the MAX400), generating a ±VREFoutput swing. A 16-bit serial word is used to load data into the DAC latch. The 25MHz, 3-wire serial interface is compatible with SPI™/QSPI™/MICROWIRE™, and can interface directly with optocouplers for applications requiring isolation. A power-on reset circuit clears the DAC output to code 0 (MAX5141/MAX5143) or code 8192 (MAX5142/MAX5144) when power is initially applied. A logic low on active-low CLR asynchronously clears the DAC output to code 0 (MAX5141/MAX5143) or code 8192 (MAX5142/MAX5144), independent of the serial interface. The MAX5141/MAX5143 are available in 8-pin µMAX packages and the MAX5142/MAX5144 are available in 10-pin µMAX packages.ApplicationsAutomated Test Equipment (ATE)Data AcquisitionHigh-Resolution and Gain AdjustmentIndustrial Process Controls |
MAX5144+3V/+5V, Serial-Input, Voltage-Output, 14-Bit DACs | Integrated Circuits (ICs) | 2 | Active | The MAX5141—MAX5144 are serial-input, voltage-output, 14-bit digital-to-analog converters (DACs) in tiny µMAX® packages, 50% smaller than comparable DACs in an 8-pin SO. They operate from low +3V (MAX5143/MAX5144) or +5V (MAX5141/MAX5142) single supplies. They provide 14-bit performance (±1 LSB INL and DNL) over temperature without any adjustments. The DAC output is unbuffered, resulting in a low supply current of 120µA and a low offset error of 2 LSBs.The DAC output range is 0V to VREF. For bipolar operation, matched scaling resistors are provided in the MAX5142/MAX5144 for use with an external precision op amp (such as the MAX400), generating a ±VREFoutput swing. A 16-bit serial word is used to load data into the DAC latch. The 25MHz, 3-wire serial interface is compatible with SPI™/QSPI™/MICROWIRE™, and can interface directly with optocouplers for applications requiring isolation. A power-on reset circuit clears the DAC output to code 0 (MAX5141/MAX5143) or code 8192 (MAX5142/MAX5144) when power is initially applied. A logic low on active-low CLR asynchronously clears the DAC output to code 0 (MAX5141/MAX5143) or code 8192 (MAX5142/MAX5144), independent of the serial interface. The MAX5141/MAX5143 are available in 8-pin µMAX packages and the MAX5142/MAX5144 are available in 10-pin µMAX packages.ApplicationsAutomated Test Equipment (ATE)Data AcquisitionHigh-Resolution and Gain AdjustmentIndustrial Process Controls |
MAX5155V, Low-Power, Voltage-Output, Serial, 10-Bit DACs | Digital to Analog Converters (DAC) | 13 | Active | The MAX504/MAX515 are low-power, voltage-output, 10-bit digital-to-analog converters (DACs) specified for single +5V power-supply operation. the MAX504 can also be operated with ±5V supplies. The MAX515 draws only 140µA, and the MAX504 (with internal reference) draws only 260µA. The MAX515 comes in 8-pin DIP and SO packages, while the MAX504 comes in 14-pin DIP and SO packages. Both parts have been trimmed for offset voltage, gain, and linearity, so no further adjustment is necessary.The MAX515's buffer is fixed at a gain of 2. The MAX504's internal op amp may be configured for a gain of 1 or 2, as well as for unipolar or bipolar output voltages. The MAX504 can also be used as a four-quadrant multiplier without external resistors or op amps. For parallel data inputs, see the MAX503 data sheet. For a hardware and software compatible 12-bit upgrade, refer to the MAX531/MAX538/MAX539 data sheet.ApplicationsAudio SystemsBattery-Operated/Remote Industrial ControlsBattery-Powered Test InstrumentsDigital Gain and Offset ControlMachine- and Motion-Control Devices |
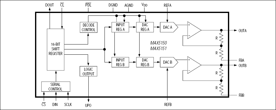
MAX5150Low-Power, Dual, 13-Bit Voltage-Output DACs with Serial Interface | Digital to Analog Converters (DAC) | 8 | Active | The MAX5150/MAX5151 low-power, serial, voltage-output, dual 13-bit digital-to-analog converters (DACs) consume only 500µA from a single +5V (MAX5150) or +3V (MAX5151) supply. These devices feature Rail-to-Rail output swing and are available in a space-saving 16-pin QSOP package. To maximize the dynamic range, the DAC output amplifiers are configured with an internal gain of +2.The 3-wire serial interface is SPI™/QSPI™ and MICROWIRE™ compatible. Each DAC has a double-buffered input organized as an input register followed by a DAC register, which allows the input and DAC registers to be updated independently or simultaneously with a 16-bit serial word. Additional features include programmable shutdown (2µA), hardware-shutdown lockout, a separate reference voltage input for each DAC that accepts AC and DC signals, and an active-low clear input (CL) that resets all registers and DACs to zero. These devices provide a programmable logic pin for added functionality, and a serial-data output pin for daisy-chaining.ApplicationsDigital Gain and Offset ControlGeneral PurposeIndustrial Process ControlsMicroprocessor-Controlled SystemsMotion ControlRemote Industrial Controls |
| Integrated Circuits (ICs) | 6 | Active | ||
| Data Acquisition | 10 | Active | ||
| Data Acquisition | 5 | Obsolete | ||
| Data Acquisition | 16 | Active | ||
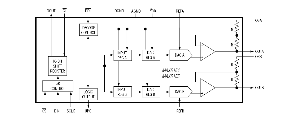
MAX5155Low-Power, Dual, 12-Bit Voltage-Output DACs with Serial Interface | Data Acquisition | 7 | Active | The MAX5154/MAX5155 low-power, serial, voltage-output, dual 12-bit digital-to-analog converters (DACs) consume only 500µA from a single +5V (MAX5154) or +3V (MAX5155) supply. These devices feature Rail-to-Rail output swing and are available in a space-saving 16-pin QSOP package. To maximize the dynamic range, the DAC output amplifiers are configured with an internal gain of +2V/V.The 3-wire serial interface is SPI™/QSPI™ and Microwire™ compatible. Each DAC has a double-buffered input organized as an input register followed by a DAC register, which allows the input and DAC registers to be updated independently or simultaneously with a 16-bit serial word. Additional features include programmable shutdown (2µA), hardware-shutdown lockout (PDL), a separate reference voltage input for each DAC that accepts AC and DC signals, and an active-low clear input (CL) that resets all registers and DACs to zero. These devices provide a programmable logic pin for added functionality, and a serial-data output pin for daisy chaining.ApplicationsDigital Gain and Offset ControlGeneral PurposeIndustrial Process ControlsMicroprocessor-Controlled SystemsMotion ControlRemote Industrial Controls |