A
Analog Devices Inc./Maxim Integrated
| Series | Category | # Parts | Status | Description |
|---|---|---|---|---|
| Part | Spec A | Spec B | Spec C | Spec D | Description |
|---|---|---|---|---|---|
| Series | Category | # Parts | Status | Description |
|---|---|---|---|---|
| Part | Spec A | Spec B | Spec C | Spec D | Description |
|---|---|---|---|---|---|
| Part | Category | Description |
|---|---|---|
Analog Devices Inc./Maxim Integrated LTC1879EGN#TRUnknown | Integrated Circuits (ICs) | IC REG BUCK ADJ 1.2A 16SSOP |
Analog Devices Inc./Maxim Integrated LTC2208CUP#TRUnknown | Integrated Circuits (ICs) | IC ADC 16BIT 130MSPS 64-QFN |
Analog Devices Inc./Maxim Integrated ADP2108ACBZ-1.1-R7Obsolete | Integrated Circuits (ICs) | IC REG BUCK 1.1V 600MA 5WLCSP |
Analog Devices Inc./Maxim Integrated EV1HMC832ALP6GObsolete | Development Boards Kits Programmers | EVAL BOARD FOR HMC832ALP6GE |
Analog Devices Inc./Maxim Integrated LTC488ISWUnknown | Integrated Circuits (ICs) | IC LINE RCVR RS485 QUAD 16-SOIC |
Analog Devices Inc./Maxim Integrated LTC6946IUFD-2Obsolete | Integrated Circuits (ICs) | IC CLK/FREQ SYNTH 28QFN |
Analog Devices Inc./Maxim Integrated MAX5556ESA+TObsolete | Integrated Circuits (ICs) | IC DAC/AUDIO 16BIT 50K 8SOIC |
Analog Devices Inc./Maxim Integrated EVAL-FLTR-LD-1RZUnknown | Unclassified | EVAL BRD FOR AD800 SERIES |
Analog Devices Inc./Maxim Integrated | Development Boards Kits Programmers | BOARD EVAL FOR AD9963 |
Analog Devices Inc./Maxim Integrated LTC1296CCSW#TRUnknown | Integrated Circuits (ICs) | IC DATA ACQ SYS 12BIT 5V 20SOIC |
| Series | Category | # Parts | Status | Description |
|---|---|---|---|---|
| Power Management (PMIC) | 3 | NRND | ||
| DC DC Switching Controllers | 6 | Active | ||
| Power Management (PMIC) | 3 | Obsolete | ||
MAX50487A Sink/3A Source Current, 8ns, SOT23, MOSFET Driver | Evaluation and Demonstration Boards and Kits | 15 | Active | The MAX5048C is a high-speed MOSFET driver capable of sinking/sourcing 7A/3A peak currents. This device takes logic input signals and drives a large external MOSFET. The device has inverting and noninverting inputs that give the user greater flexibility in controlling the MOSFET. The device also has the features necessary to drive low-side enhancement-mode Gallium Nitride (GaN) FETs. The device features two separate outputs working in complementary mode, offering flexibility in controlling both turn-on and turn-off switching speeds.The device has internal logic circuitry, which prevents shoot-through during output state changes. The logic inputs are protected against voltage spikes up to +14V, regardless of V+ voltage. Propagation delay time is minimized and matched between the inverting and noninverting inputs. The device has very fast switching times combined with very short propagation delays (8ns typ) making it ideal for high-frequency circuits.The device operates from a +4V to +14V single power supply, typically consuming 0.5mA of supply current and has TTL input logic levels. This device is available in a 6-pin SOT23 package and provides an upgrade path for users of the MAX5048B.ApplicationsDC-DC ConvertersMotor ControlPower MOSFET SwitchingPower-Supply ModulesSwitch-Mode Power Supplies |
| Data Acquisition | 28 | Active | ||
| Power Management (PMIC) | 3 | Obsolete | ||
| Power Management (PMIC) | 5 | Active | ||
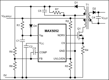
MAX5053Current-Mode PWM Controllers with an Error Amplifier for Isolated/Nonisolated Power Supplies | Power Management (PMIC) | 8 | Active | The MAX5052/MAX5053 current-mode PWM controllers contain all the control circuitry required for the design of wide-input-voltage isolated and nonisolated power supplies. The MAX5052 is well suited for universal input (rectified 85VAC to 265VAC) or telecom (-36VDC to -72VDC) power supplies. The MAX5053 is well suited for low-input-voltage (10.8VDC to 24VDC) power supplies.The MAX5052/MAX5053 contain an internal error amplifier that regulates the tertiary winding output voltage. This implements a primary-side regulated, isolated power supply, eliminating the need for an optocoupler. An input undervoltage lockout (UVLO) is provided for programming the input-supply start voltage and to ensure proper operation during brownout conditions. The input-supply start voltage is externally programmable with a voltage-divider. To shutdown the device, the UVLO pin is pulled low. Internal digital soft-start reduces output voltage overshoot. The internal thermal shutdown circuit protects the device in the event the junction temperature exceeds +130°C.The MAX5052 has an internal bootstrap UVLO with large hysteresis that requires a minimum voltage of 23.6V for startup. The MAX5053 does not have the internal bootstrap UVLO and can be biased directly from a minimum voltage of 10.8V.The 262kHz switching frequency is internally trimmed to ±12% accuracy; this allows the optimization of the magnetic and filter components resulting in compact, cost-effective power supplies. The MAX5052A/MAX5053A are offered with a 50% maximum duty-cycle limit. The MAX5052B/MAX5053B are offered with a 75% maximum duty-cycle limit. These devices are available in 8-pin µMAX packages and operate over the -40°C to +85°C temperature range.Applications12V Boost Regulators12V SEPIC RegulatorsComputer Systems/ServersIndustrial Power ConversionIsolated Keep-Alive CircuitsIsolated Telecom Power SuppliesNetworking SystemsPower SuppliesUniversal Input AC |
| Power Management (PMIC) | 6 | Active | ||
| Gate Drivers | 6 | NRND | ||