A
Analog Devices Inc./Maxim Integrated
| Series | Category | # Parts | Status | Description |
|---|---|---|---|---|
| Part | Spec A | Spec B | Spec C | Spec D | Description |
|---|---|---|---|---|---|
| Series | Category | # Parts | Status | Description |
|---|---|---|---|---|
| Part | Spec A | Spec B | Spec C | Spec D | Description |
|---|---|---|---|---|---|
| Part | Category | Description |
|---|---|---|
Analog Devices Inc./Maxim Integrated LTC1879EGN#TRUnknown | Integrated Circuits (ICs) | IC REG BUCK ADJ 1.2A 16SSOP |
Analog Devices Inc./Maxim Integrated LTC2208CUP#TRUnknown | Integrated Circuits (ICs) | IC ADC 16BIT 130MSPS 64-QFN |
Analog Devices Inc./Maxim Integrated ADP2108ACBZ-1.1-R7Obsolete | Integrated Circuits (ICs) | IC REG BUCK 1.1V 600MA 5WLCSP |
Analog Devices Inc./Maxim Integrated EV1HMC832ALP6GObsolete | Development Boards Kits Programmers | EVAL BOARD FOR HMC832ALP6GE |
Analog Devices Inc./Maxim Integrated LTC488ISWUnknown | Integrated Circuits (ICs) | IC LINE RCVR RS485 QUAD 16-SOIC |
Analog Devices Inc./Maxim Integrated LTC6946IUFD-2Obsolete | Integrated Circuits (ICs) | IC CLK/FREQ SYNTH 28QFN |
Analog Devices Inc./Maxim Integrated MAX5556ESA+TObsolete | Integrated Circuits (ICs) | IC DAC/AUDIO 16BIT 50K 8SOIC |
Analog Devices Inc./Maxim Integrated EVAL-FLTR-LD-1RZUnknown | Unclassified | EVAL BRD FOR AD800 SERIES |
Analog Devices Inc./Maxim Integrated | Development Boards Kits Programmers | BOARD EVAL FOR AD9963 |
Analog Devices Inc./Maxim Integrated LTC1296CCSW#TRUnknown | Integrated Circuits (ICs) | IC DATA ACQ SYS 12BIT 5V 20SOIC |
| Series | Category | # Parts | Status | Description |
|---|---|---|---|---|
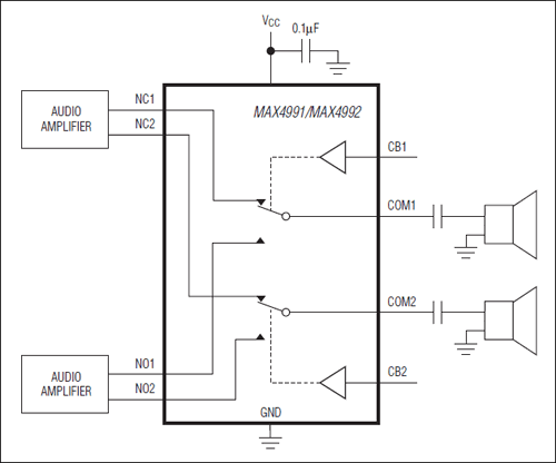
MAX4989USB 2.0 Hi-Speed 2 of 4 Crosspoint Switch | Evaluation and Demonstration Boards and Kits | 2 | Active | The MAX4989 is a bidirectional 2-of-4 USB 2.0 crosspoint switch. The MAX4989 features the low on-capacitance and low on-resistance necessary to switch USB 2.0 low-/full-/Hi-Speed signals at data rates up to 480Mbps. This device allows any 2-of-4 USB pairs to be connected together and is configured through a simple 3-input control logic interface.The MAX4989 operates from a single +2.7V to +5.5V supply and features an internal charge pump to permit full rail-to-rail swing. This device also features a high-impedance shutdown mode to reduce supply current to 100nA (typ).The MAX4989 is available in a 14-pin, 3mm x 3mm TDFN package and operates over the extended -40°C to +85°C temperature range.ApplicationsNotebook Computers |
| Analog Switches - Special Purpose | 1 | Obsolete | ||
| Evaluation and Demonstration Boards and Kits | 5 | Active | ||
| Integrated Circuits (ICs) | 3 | Active | ||
| Analog Switches, Multiplexers, Demultiplexers | 3 | Active | ||
MAX499210 to 70V, High-Precision Current-Sense Amplifier | Op Amp Evaluation Boards | 4 | Active | The MAX49921 is high-precision, unidirectional current-sense amplifier (CSA) with an operating input common-mode range from 0 to +70V, though the device is protected against input common-mode voltages down to -42V and up to +80V, thus providing protection against reverse-battery and high-voltage spikes. The MAX49921 is well-suited for current monitoring of inductive loads, such as DC motors and solenoids, where common-mode voltages can become negative due to inductive kickback, reverse-battery conditions, or transient events.The low input offset of ±0.5µV (typ) and low gain error of ± 0.05% (typ) make this device best suited for high-precision current measurements.The MAX49921 operates from a supply voltage of +2.7V to +5.5V with a typical quiescent supply at 0.7mA. This device is specified over the full -40°C to +125°C automotive temperature range and is AEC-Q100 qualified. The MAX49921 is offered in a 2mm x 3mm, 8-pin, side-wettable TDFN package with gain options of 20V/V and 50V/V.ApplicationsAutomotive Current SensingBattery Current MonitoringCurrent Monitoring of Inductive LoadsHigh- and Low-Side Precision Current SensingPrecision High-Voltage Current MonitoringSolenoid Current SensingSupercapacitor Charge/Discharge Monitoring |
MAX49925Bidirectional, Wide Positive and Negative Sensing Range, Current-Sense Amplifier with Fast PWM Rejection | Linear | 5 | Active | The MAX49925 is a bidirectional current-sense amplifier (CSA) with an input common-mode range that extends from -40V to +76V, making it suitable for 48V HEV applications where there are large automotive transients.This CSA has an extended input protection range of -42V to +80V against reverse-battery and high-voltage spikes. The wider input protection range also helps relax TVS requirements, leading to lower BOM cost and reduced component size.The MAX49925 is well-suited for phase-current monitoring of inductive loads, such as motors and solenoids, where pulse-width modulation (PWM) is used to control the drive voltage and current.The MAX49925 uses an improved technique to help reject common-mode input PWM edges with slew rates up to and beyond 500V/μs.The MAX49925 operates over the full -40°C to +125°C temperature range and runs from a supply voltage of +2.7V to +5.5V. It is available in a 3mm x 3mm, 10-pin TDFN package with side-wettable flanks.APPLICATIONSPWM H-Bridge Motor In-Line/In-Phase/Winding Current SensingSolenoid Current SensingCurrent Monitoring of Inductive LoadsBattery Stack MonitorsHigh Power DC MotorsAutomotive48V Hybrid and Electric Vehicles (HEV) |
| Evaluation Boards | 4 | Active | ||
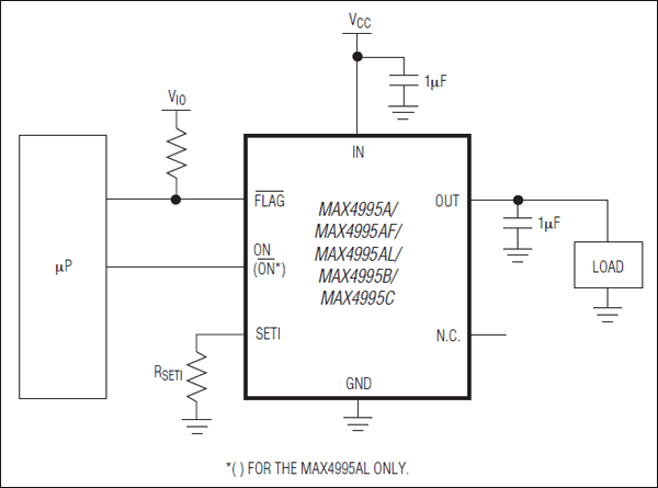
MAX499550mA to 600mA Programmable Current-Limit Switches | Power Management (PMIC) | 12 | Active | The MAX4995A/MAX4995AF/MAX4995AL/MAX4995B/MAX4995C programmable current-limit switches feature internal current limiting to prevent damage to host devices due to faulty load conditions. These analog switches feature a low 130mΩ (typ) on-resistance and operate from a +1.7V to +5.5V input voltage range. The current limit is adjustable from 50mA to 600mA, making these devices ideal for SDIO (secure digital input/output) and other load-switching applications.Each device in the family handles an overcurrent event differently depending on the option selected. The MAX4995A/MAX4995AF/MAX4995AL go into an autoretry mode, the MAX4995B latches off the switch, and the MAX4995C places the device in a continuous current-limit mode. Additional safety features include thermal shutdown to prevent overheating and reverse-current blocking to prevent current from being driven back into the source.The MAX4995A/MAX4995AF/MAX4995AL/MAX4995B/MAX4995C are available in a tiny 10-pin, 1.4mm x 1.8mm UTQFN, a 6-pin SOT23, or an 8-pin, 2mm x 2mm TDFN package and operate over the -40°C to +125°C extended temperature range.ApplicationsCell PhonesGPSMP3 PlayersSDIO PortsUSB Ports |
MAX4995AF50mA to 600mA Programmable Current-Limit Switches | Current Regulation/Management | 1 | Unknown | The MAX4995A/MAX4995AF/MAX4995AL/MAX4995B/MAX4995C programmable current-limit switches feature internal current limiting to prevent damage to host devices due to faulty load conditions. These analog switches feature a low 130mΩ (typ) on-resistance and operate from a +1.7V to +5.5V input voltage range. The current limit is adjustable from 50mA to 600mA, making these devices ideal for SDIO (secure digital input/output) and other load-switching applications.Each device in the family handles an overcurrent event differently depending on the option selected. The MAX4995A/MAX4995AF/MAX4995AL go into an autoretry mode, the MAX4995B latches off the switch, and the MAX4995C places the device in a continuous current-limit mode. Additional safety features include thermal shutdown to prevent overheating and reverse-current blocking to prevent current from being driven back into the source.The MAX4995A/MAX4995AF/MAX4995AL/MAX4995B/MAX4995C are available in a tiny 10-pin, 1.4mm x 1.8mm UTQFN, a 6-pin SOT23, or an 8-pin, 2mm x 2mm TDFN package and operate over the -40°C to +125°C extended temperature range.ApplicationsCell PhonesGPSMP3 PlayersSDIO PortsUSB Ports |