A
Analog Devices Inc./Maxim Integrated
| Series | Category | # Parts | Status | Description |
|---|---|---|---|---|
| Part | Spec A | Spec B | Spec C | Spec D | Description |
|---|---|---|---|---|---|
| Series | Category | # Parts | Status | Description |
|---|---|---|---|---|
| Part | Spec A | Spec B | Spec C | Spec D | Description |
|---|---|---|---|---|---|
| Part | Category | Description |
|---|---|---|
Analog Devices Inc./Maxim Integrated LTC1879EGN#TRUnknown | Integrated Circuits (ICs) | IC REG BUCK ADJ 1.2A 16SSOP |
Analog Devices Inc./Maxim Integrated LTC2208CUP#TRUnknown | Integrated Circuits (ICs) | IC ADC 16BIT 130MSPS 64-QFN |
Analog Devices Inc./Maxim Integrated ADP2108ACBZ-1.1-R7Obsolete | Integrated Circuits (ICs) | IC REG BUCK 1.1V 600MA 5WLCSP |
Analog Devices Inc./Maxim Integrated EV1HMC832ALP6GObsolete | Development Boards Kits Programmers | EVAL BOARD FOR HMC832ALP6GE |
Analog Devices Inc./Maxim Integrated LTC488ISWUnknown | Integrated Circuits (ICs) | IC LINE RCVR RS485 QUAD 16-SOIC |
Analog Devices Inc./Maxim Integrated LTC6946IUFD-2Obsolete | Integrated Circuits (ICs) | IC CLK/FREQ SYNTH 28QFN |
Analog Devices Inc./Maxim Integrated MAX5556ESA+TObsolete | Integrated Circuits (ICs) | IC DAC/AUDIO 16BIT 50K 8SOIC |
Analog Devices Inc./Maxim Integrated EVAL-FLTR-LD-1RZUnknown | Unclassified | EVAL BRD FOR AD800 SERIES |
Analog Devices Inc./Maxim Integrated | Development Boards Kits Programmers | BOARD EVAL FOR AD9963 |
Analog Devices Inc./Maxim Integrated LTC1296CCSW#TRUnknown | Integrated Circuits (ICs) | IC DATA ACQ SYS 12BIT 5V 20SOIC |
| Series | Category | # Parts | Status | Description |
|---|---|---|---|---|
MAX4886Quad, High-Speed HDMI/DVI 2:1 Digital Video Switch | Linear | 3 | Active | The MAX4886 high-speed analog switch is ideal for HDMI™/DVI™ switching applications, permitting 2:1 or 1:2 switching. The MAX4886 contains four differential pairs of 1:2 or 2:1 switches for RGB and clocking signals. The MAX4886 connects either one monitor to one of two digital video signals, or one HDMI/DVI source to one of two loads (sink).The MAX4886 set of differential switches is based on an nFET architecture with internal charge pump for gate overdrive. This advanced architecture results in an extremely low capacitance and on-resistance needed for the excellent return loss requirements for digital switching. An efficient internal charge-pump design offers very low quiescent current for power-sensitive notebook designs.The MAX4886 features 8Ω (typ) on-resistance and 2.5pF on-capacitance switches for routing RGB and CLK video signals. The MAX4886 is a high-frequency companion device to the MAX4929. These two devices combined perform the full 2:1 HDMI/DVI switching function.The MAX4886 is available in a space-saving, 42-pin, 3.5mm x 9.0mm TQFN package and operates over the extended -40°C to +85°C temperature range.Applications1000 Base-BX, SwitchingDigital HDTV Swicth Boxes/TunersDigital Video RecordersHDTV Monitors/ReceiversLVDS SwitchingMultimedia Audio/Video SwitchersNotebook ComputersServers/Routers with DVI InterfacesVideo Projectors |
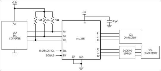
MAX4887Triple Video Switch | Integrated Circuits (ICs) | 2 | Obsolete | The MAX4887 triple, high-frequency switch is intended for notebooks and monitors to permit RGB signals to be switched from one driver to one of two loads (1:2) or one of two sources to be connected to one load (2:1). The MAX4887 high-performance switch utilizes n-channel architecture with internal high-drive pullup from a low-noise charge pump, resulting in very low on-capacitance.The MAX4887 features 5Ω (typ) on-resistance switches with 10pF on-capacitances for routing RGB video signals. A logic input enables or disables the internal charge pump for optimal frequency performances when operating at lower input voltages resulting in standby supply current less than 3µA. All RGB inputs/outputs are ESD protected to ±8kV Human Body Model (HBM) and feature a global input (active-low EN) that places all inputs and outputs in a high-impedance state.The MAX4887 is available in a small 3mm x 3mm, 16-pin TQFN package for ease of assembly and flowthrough layout, resulting in minimum space requirement and simplicity in board layout. The MAX4887 operates over the -40°C to +85°C temperature range.ApplicationsDocking StationsNotebook ComputersPC/HDTV MonitorsServers and Routers |
MAX48882.5Gbps PCI Express Passive Switches | Interface | 12 | Active | The MAX4888/MAX4889 high-speed passive switches route PCI Express® (PCIe) data between two possible destinations. The MAX4888 is a quad single-pole/double-throw (4 x SPDT) switch ideally suited for switching two half lanes of PCIe data between two destinations. The MAX4889 is an octal single-pole/double-throw (8 x SPDT) switch ideal for switching four half lanes of PCIe data between four destinations. The MAX4888/MAX4889 feature a single digital control input (SEL) to switch signal paths.The MAX4888/MAX4889 are fully specified to operate from a single 3.0V to 3.6V power supply and also operate down to +1.65V. The MAX4888 is available in a 3.5mm x 5.5mm, 28-pin TQFN package. The MAX4889 is available in a 3.5mm x 9.0mm, 42-pin TQFN package. Both devices operate over the -40°C to +85°C temperature range.ApplicationsDesktop ComputersLaptopsServers/Storage Area Networks |
MAX48895.0Gbps PCI Express Passive Switches | Evaluation and Demonstration Boards and Kits | 8 | Active | The MAX4889B/MAX4889C high-speed passive switches route PCI Express® (PCIe) data between two possible destinations in desktop or notebook PCs. The MAX4889B/MAX4889C are quad double-pole/double-throw (4 x DPDT) switches ideal for switching four half lanes of PCIe data between two destinations. The MAX4889B/MAX4889C feature a single digital control input (SEL) to switch signal paths.The MAX4889C is intended for use in systems (e.g., SAS) where both the input and output are capacitively coupled, and provides a 10µA (typ) source current and a 60kΩ (typ) internal biasing resistor to GND at the _OUT_ terminals.The MAX4889B/MAX4889C are fully specified to operate from a single +3.3V (typ) power supply. Both devices are available in an industry-standard 3.5mm x 9.0mm, 42-pin TQFN package. These devices operate over the -40°C to +85°C extended temperature range.ApplicationsDesktop PCsNotebook PCsServersVideo Graphics Cards—SLI® (Scaled Link Interface) and CrossFire™ |
MAX4889B2.5/5.0/8.0Gbps PCIe Passive Switch | Interface | 1 | Active | The MAX4889B/MAX4889C high-speed passive switches route PCI Express® (PCIe) data between two possible destinations in desktop or notebook PCs. The MAX4889B/MAX4889C are quad double-pole/double-throw (4 x DPDT) switches ideal for switching four half lanes of PCIe data between two destinations. The MAX4889B/MAX4889C feature a single digital control input (SEL) to switch signal paths.The MAX4889C is intended for use in systems (e.g., SAS) where both the input and output are capacitively coupled, and provides a 10µA (typ) source current and a 60kΩ (typ) internal biasing resistor to GND at the _OUT_ terminals.The MAX4889B/MAX4889C are fully specified to operate from a single +3.3V (typ) power supply. Both devices are available in an industry-standard 3.5mm x 9.0mm, 42-pin TQFN package. These devices operate over the -40°C to +85°C extended temperature range.ApplicationsDesktop PCsNotebook PCsServersVideo Graphics Cards—SLI® (Scaled Link Interface) and CrossFire™ |
MAX4889C2.5/5.0/8.0Gbps PCIe Passive Switch | Interface | 1 | Active | The MAX4889B/MAX4889C high-speed passive switches route PCI Express® (PCIe) data between two possible destinations in desktop or notebook PCs. The MAX4889B/MAX4889C are quad double-pole/double-throw (4 x DPDT) switches ideal for switching four half lanes of PCIe data between two destinations. The MAX4889B/MAX4889C feature a single digital control input (SEL) to switch signal paths.The MAX4889C is intended for use in systems (e.g., SAS) where both the input and output are capacitively coupled, and provides a 10µA (typ) source current and a 60kΩ (typ) internal biasing resistor to GND at the _OUT_ terminals.The MAX4889B/MAX4889C are fully specified to operate from a single +3.3V (typ) power supply. Both devices are available in an industry-standard 3.5mm x 9.0mm, 42-pin TQFN package. These devices operate over the -40°C to +85°C extended temperature range.ApplicationsDesktop PCsNotebook PCsServersVideo Graphics Cards—SLI® (Scaled Link Interface) and CrossFire™ |
MAX488E±15kV ESD-Protected, Slew-Rate-Limited, Low-Power, RS-485/RS-422 Transceivers | Integrated Circuits (ICs) | 3 | Active | The MAX481E, MAX483E, MAX485E, MAX487E- MAX491E, and MAX1487E are low-power transceivers for RS-485 and RS-422 communications in harsh environments. Each driver output and receiver input is protected against ±15kV electro-static discharge (ESD) shocks, without latchup. These parts contain one driver and one receiver. The MAX483E, MAX487E, MAX488E, and MAX489E feature reduced slew-rate drivers that minimize EMI and reduce reflections caused by improperly terminated cables, thus allowing error-free data transmission up to 250kbps. The driver slew rates of the MAX481E, MAX485E, MAX490E, MAX491E, and MAX1487E are not limited, allowing them to transmit up to 2.5Mbps.These transceivers draw as little as 120µA supply current when unloaded or when fully loaded with disabled drivers (see Selector Guide). Additionally, the MAX481E, MAX483E, and MAX487E have a low-current shutdown mode in which they consume only 0.5µA. All parts operate from a single +5V supply.Drivers are short-circuit current limited, and are protected against excessive power dissipation by thermal shutdown circuitry that places their outputs into a high-impedance state. The receiver input has a fail-safe feature that guarantees a logic-high output if the input is open circuit.The MAX487E and MAX1487E feature quarter-unit-load receiver input impedance, allowing up to 128 transceivers on the bus. The MAX488E-MAX491E are designed for full-duplex communications, while the MAX481E, MAX483E, MAX485E, MAX487E, and MAX1487E are designed for half-duplex applications. For applications that are not ESD sensitive see the pinand function-compatible MAX481, MAX483, MAX485, MAX487-MAX491, and MAX1487.ApplicationsIndustrial-Control Local Area NetworksLevel TranslatorsLow-Power RS-422 TransceiversLow-Power RS-485 TransceiversTransceivers for EMI-Sensitive Applications |
MAX489±15kV ESD-Protected, Slew-Rate-Limited, Low-Power, RS-485/RS-422 Transceivers | Drivers, Receivers, Transceivers | 18 | Active | The MAX481E, MAX483E, MAX485E, MAX487E- MAX491E, and MAX1487E are low-power transceivers for RS-485 and RS-422 communications in harsh environments. Each driver output and receiver input is protected against ±15kV electro-static discharge (ESD) shocks, without latchup. These parts contain one driver and one receiver. The MAX483E, MAX487E, MAX488E, and MAX489E feature reduced slew-rate drivers that minimize EMI and reduce reflections caused by improperly terminated cables, thus allowing error-free data transmission up to 250kbps. The driver slew rates of the MAX481E, MAX485E, MAX490E, MAX491E, and MAX1487E are not limited, allowing them to transmit up to 2.5Mbps.These transceivers draw as little as 120µA supply current when unloaded or when fully loaded with disabled drivers (see Selector Guide). Additionally, the MAX481E, MAX483E, and MAX487E have a low-current shutdown mode in which they consume only 0.5µA. All parts operate from a single +5V supply.Drivers are short-circuit current limited, and are protected against excessive power dissipation by thermal shutdown circuitry that places their outputs into a high-impedance state. The receiver input has a fail-safe feature that guarantees a logic-high output if the input is open circuit.The MAX487E and MAX1487E feature quarter-unit-load receiver input impedance, allowing up to 128 transceivers on the bus. The MAX488E-MAX491E are designed for full-duplex communications, while the MAX481E, MAX483E, MAX485E, MAX487E, and MAX1487E are designed for half-duplex applications. For applications that are not ESD sensitive see the pinand function-compatible MAX481, MAX483, MAX485, MAX487-MAX491, and MAX1487.ApplicationsIndustrial-Control Local Area NetworksLevel TranslatorsLow-Power RS-422 TransceiversLow-Power RS-485 TransceiversTransceivers for EMI-Sensitive Applications |
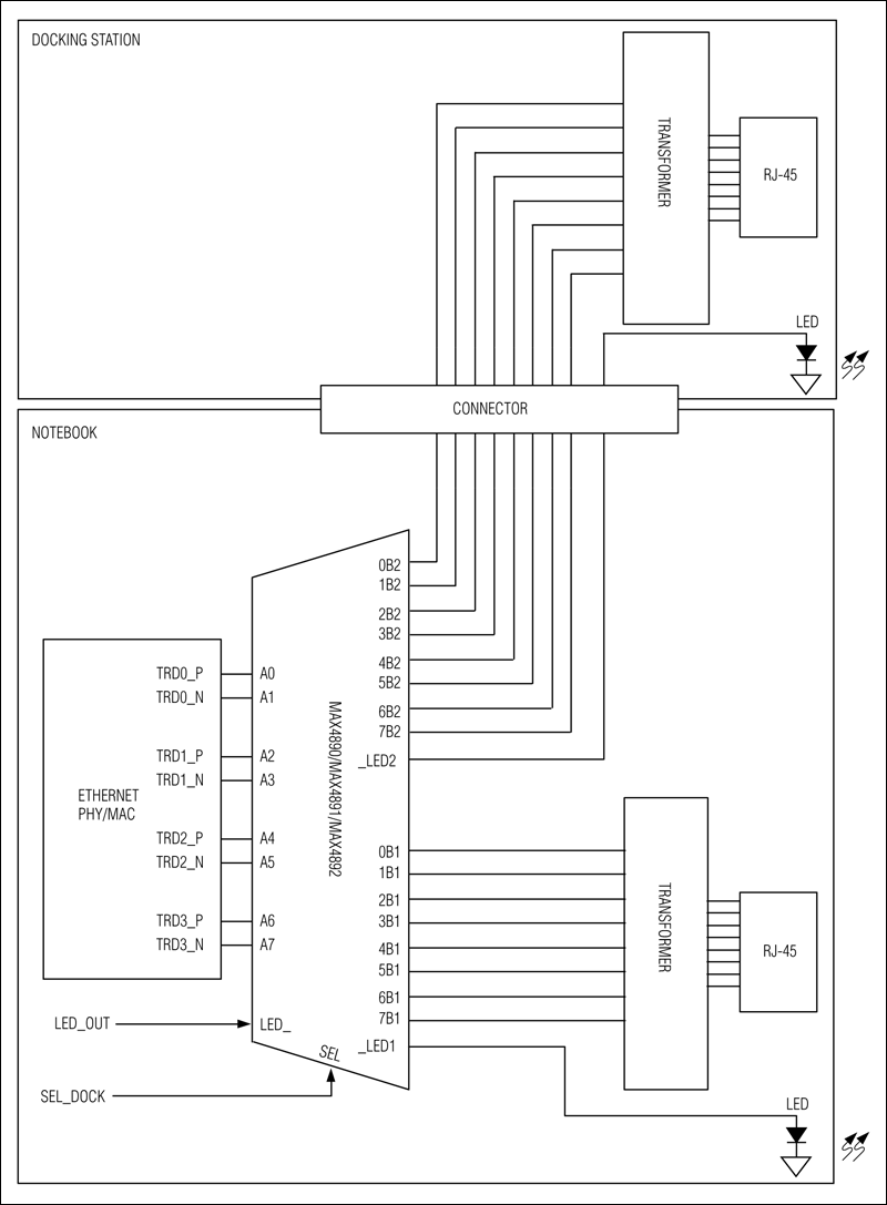
MAX48901000 Base-T, ±15kV ESD Protection LAN Switches | Analog Switches - Special Purpose | 4 | Active | The MAX4890E/MAX4892E meet the needs of high-speed differential switching. The devices handle the needs of Gigabit Ethernet (10/100/1000) Base-T switching as well as LVDS and LVPECL switching. The MAX4890E/MAX4892E provide enhanced ESD protection up to ±15kV, and excellent high-frequency response, making the devices especially useful for interfaces that must go to an outside connection.Both devices provide extremely low capacitance (CON), as well as low resistance (RON), for low-insertion loss and very wide bandwidth. In addition to the four pairs of DPDT switches, the MAX4892E provides LED switching for laptop computer/docking station use.The MAX4890E/MAX4892E are pin-for-pin equivalents to the MAX4890/MAX4892 and can replace these devices for those applications requiring the enhanced ESD protection. Both devices are available in space-saving TQFN packages and operate over the standard -40°C to +85°C temperature range.ApplicationsBoard-Level Redundancy ProtectionNotebooks and Docking StationsServers and Routers with Ethernet InterfacesSONET/SDH Signal RoutingT3/E3 Redundancy Protection |
| Interface | 2 | Active | ||