A
Analog Devices Inc./Maxim Integrated
| Series | Category | # Parts | Status | Description |
|---|---|---|---|---|
| Part | Spec A | Spec B | Spec C | Spec D | Description |
|---|---|---|---|---|---|
| Series | Category | # Parts | Status | Description |
|---|---|---|---|---|
| Part | Spec A | Spec B | Spec C | Spec D | Description |
|---|---|---|---|---|---|
| Part | Category | Description |
|---|---|---|
Analog Devices Inc./Maxim Integrated LTC1879EGN#TRUnknown | Integrated Circuits (ICs) | IC REG BUCK ADJ 1.2A 16SSOP |
Analog Devices Inc./Maxim Integrated LTC2208CUP#TRUnknown | Integrated Circuits (ICs) | IC ADC 16BIT 130MSPS 64-QFN |
Analog Devices Inc./Maxim Integrated ADP2108ACBZ-1.1-R7Obsolete | Integrated Circuits (ICs) | IC REG BUCK 1.1V 600MA 5WLCSP |
Analog Devices Inc./Maxim Integrated EV1HMC832ALP6GObsolete | Development Boards Kits Programmers | EVAL BOARD FOR HMC832ALP6GE |
Analog Devices Inc./Maxim Integrated LTC488ISWUnknown | Integrated Circuits (ICs) | IC LINE RCVR RS485 QUAD 16-SOIC |
Analog Devices Inc./Maxim Integrated LTC6946IUFD-2Obsolete | Integrated Circuits (ICs) | IC CLK/FREQ SYNTH 28QFN |
Analog Devices Inc./Maxim Integrated MAX5556ESA+TObsolete | Integrated Circuits (ICs) | IC DAC/AUDIO 16BIT 50K 8SOIC |
Analog Devices Inc./Maxim Integrated EVAL-FLTR-LD-1RZUnknown | Unclassified | EVAL BRD FOR AD800 SERIES |
Analog Devices Inc./Maxim Integrated | Development Boards Kits Programmers | BOARD EVAL FOR AD9963 |
Analog Devices Inc./Maxim Integrated LTC1296CCSW#TRUnknown | Integrated Circuits (ICs) | IC DATA ACQ SYS 12BIT 5V 20SOIC |
| Series | Category | # Parts | Status | Description |
|---|---|---|---|---|
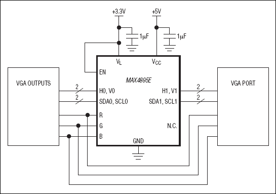
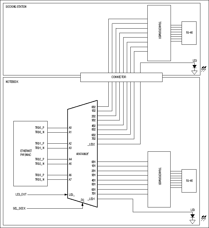
MAX489210/100/1000 Base-T Ethernet LAN Switch | Analog Switches - Special Purpose | 4 | Active | The MAX4890/MAX4891/MAX4892 high-speed analog switches meet the needs of 10/100/1000 Base-T applications. These devices switch the signals from two interface transformers and connect the signals to a single 10/100/1000 Base-T Ethernet PHY, simplifying docking station design and reducing manufacturing costs. The MAX4890/MAX4891/MAX4892 can also route signals from a common interface transformer to two different boards in board-redundancy applications.The MAX4890/MAX4891/MAX4892 switches provide an extremely low capacitance and on-resistance to meet Ethernet insertion and return-loss specifications. The MAX4891/MAX4892 feature one and three built-in LED switches, respectively.The MAX4890/MAX4891/MAX4892 are available in space-saving 32- and 36-lead TQFN packages, significantly reducing the required PC board area. These devices operate over the -40°C to +85°C temperature range.ApplicationsBoard-Level Redundancy ProtectionNotebooks and Docking StationsServers and Routers with Ethernet InterfacesSONET/SDH Signal RoutingT3/E3 Redundancy ProtectionVideo Routing and Switching Systems |
| Integrated Circuits (ICs) | 1 | Obsolete | ||
| Transient Voltage Suppressors (TVS) | 2 | Active | ||
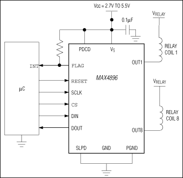
MAX4896Space-Saving, 8-Channel Relay/Load Driver | Power Distribution Switches, Load Drivers | 4 | Active | The MAX4896 8-channel relay and load driver is designed for medium voltage applications up to 50V. This device is offered in a 20-pin, 5mm x 5mm TQFN package, resulting in substantial board space savings.The MAX4896 8-channel relay driver offers built-in inductive kickback protection, drive for latching/nonlatching or dual-coil relays, and open-load and short-circuit fault detection.The MAX4896 also protects against overcurrent conditions. Each independent open-drain output features a 3Ω (typ) on-resistance, and is guaranteed to sink 200mA of load current (VS≥ 4.5V).A built-in overvoltage protection clamp handles kick-back-voltage transients, which are common when driving inductive loads. Thermal-shutdown circuitry shuts off all outputs (OUT_) when the junction temperature exceeds +160°C. The MAX4896 employs a reset input that allows the user to turn off all outputs simultaneously with a single control line.The MAX4896 includes a 10MHz SPI™-/QSPI™-/MICROWIRE™-compatible serial interface. The serial interface is compatible with TTL-/CMOS-logic voltage levels and operates with a single +2.7V to +5.5V supply. In addition, the SPI output data can be used for diagnostics purposes including open-load and short-circuit fault detection.The MAX4896 is offered in the extended (-40°C to +85°C) and (-40°C to +125°C) operating temperature ranges.ApplicationsATE SystemsIndustrial EquipmentPower-Grid Monitoring and Protection EquipmentWhite Goods |
MAX4899USB 2.0 High-Speed, Fault-Tolerant 3:1, 4:1 Multiplexers | Integrated Circuits (ICs) | 5 | Active | The MAX4899E/MAX4899AE analog multiplexers combine the low on-capacitance (CON) and low on-resistance (RON) necessary for high-performance switching applications. These devices are designed for USB 2.0 high-speed applications at 480Mbps. The MAX4899E/MAX4899AE also handle all the requirements for USB low- and full-speed signaling.The MAX4899E is a dual 3:1 multiplexer whereas the MAX4899AE is a dual 4:1 multiplexer. The MAX4899E/MAX4899AE feature two digital inputs, C0 and C1, to control the analog signal path. Typical applications include switching a USB connector between USB and other operations such as serial communications, audio, and video.An enable input (active-low EN) is provided to disable all channels and place the device into a high-impedance (off) state, as well as reducing power consumption.The MAX4899E/MAX4899AE operate from a 2.7V to 3.6V power-supply voltage and are protected against +5.5V shorts to COMA-and COMA+. In addition, COMA+and COMA-are normally connected to outside circuitry and feature ±15kV ESD protection. The MAX4899E/MAX4899AE are available in a 3mm x 3mm, 16-pin TQFN package and operate over the -40°C to +85°C temperature range.ApplicationsCell PhonesCombination ProductsDigital Still CamerasDigital Video CamerasKVMMPEG-4 PlayersPDAsPortable GPS Navigation Systems |
MAX4899AEUSB 2.0 High-Speed, Fault-Tolerant 3:1, 4:1 Multiplexers | Interface | 1 | Unknown | The MAX4899E/MAX4899AE analog multiplexers combine the low on-capacitance (CON) and low on-resistance (RON) necessary for high-performance switching applications. These devices are designed for USB 2.0 high-speed applications at 480Mbps. The MAX4899E/MAX4899AE also handle all the requirements for USB low- and full-speed signaling.The MAX4899E is a dual 3:1 multiplexer whereas the MAX4899AE is a dual 4:1 multiplexer. The MAX4899E/MAX4899AE feature two digital inputs, C0 and C1, to control the analog signal path. Typical applications include switching a USB connector between USB and other operations such as serial communications, audio, and video.An enable input (active-low EN) is provided to disable all channels and place the device into a high-impedance (off) state, as well as reducing power consumption.The MAX4899E/MAX4899AE operate from a 2.7V to 3.6V power-supply voltage and are protected against +5.5V shorts to COMA-and COMA+. In addition, COMA+and COMA-are normally connected to outside circuitry and feature ±15kV ESD protection. The MAX4899E/MAX4899AE are available in a 3mm x 3mm, 16-pin TQFN package and operate over the -40°C to +85°C temperature range.ApplicationsCell PhonesCombination ProductsDigital Still CamerasDigital Video CamerasKVMMPEG-4 PlayersPDAsPortable GPS Navigation Systems |
MAX489E±15kV ESD-Protected, Slew-Rate-Limited, Low-Power, RS-485/RS-422 Transceivers | Interface | 1 | Active | The MAX481E, MAX483E, MAX485E, MAX487E- MAX491E, and MAX1487E are low-power transceivers for RS-485 and RS-422 communications in harsh environments. Each driver output and receiver input is protected against ±15kV electro-static discharge (ESD) shocks, without latchup. These parts contain one driver and one receiver. The MAX483E, MAX487E, MAX488E, and MAX489E feature reduced slew-rate drivers that minimize EMI and reduce reflections caused by improperly terminated cables, thus allowing error-free data transmission up to 250kbps. The driver slew rates of the MAX481E, MAX485E, MAX490E, MAX491E, and MAX1487E are not limited, allowing them to transmit up to 2.5Mbps.These transceivers draw as little as 120µA supply current when unloaded or when fully loaded with disabled drivers (see Selector Guide). Additionally, the MAX481E, MAX483E, and MAX487E have a low-current shutdown mode in which they consume only 0.5µA. All parts operate from a single +5V supply.Drivers are short-circuit current limited, and are protected against excessive power dissipation by thermal shutdown circuitry that places their outputs into a high-impedance state. The receiver input has a fail-safe feature that guarantees a logic-high output if the input is open circuit.The MAX487E and MAX1487E feature quarter-unit-load receiver input impedance, allowing up to 128 transceivers on the bus. The MAX488E-MAX491E are designed for full-duplex communications, while the MAX481E, MAX483E, MAX485E, MAX487E, and MAX1487E are designed for half-duplex applications. For applications that are not ESD sensitive see the pinand function-compatible MAX481, MAX483, MAX485, MAX487-MAX491, and MAX1487.ApplicationsIndustrial-Control Local Area NetworksLevel TranslatorsLow-Power RS-422 TransceiversLow-Power RS-485 TransceiversTransceivers for EMI-Sensitive Applications |
MAX490Low-RON, Dual-SPST/Single-SPDT Clickless Switches with Negative Rail Capability | Evaluation Boards | 28 | Active | The MAX481E, MAX483E, MAX485E, MAX487E- MAX491E, and MAX1487E are low-power transceivers for RS-485 and RS-422 communications in harsh environments. Each driver output and receiver input is protected against ±15kV electro-static discharge (ESD) shocks, without latchup. These parts contain one driver and one receiver. The MAX483E, MAX487E, MAX488E, and MAX489E feature reduced slew-rate drivers that minimize EMI and reduce reflections caused by improperly terminated cables, thus allowing error-free data transmission up to 250kbps. The driver slew rates of the MAX481E, MAX485E, MAX490E, MAX491E, and MAX1487E are not limited, allowing them to transmit up to 2.5Mbps.These transceivers draw as little as 120µA supply current when unloaded or when fully loaded with disabled drivers (see Selector Guide). Additionally, the MAX481E, MAX483E, and MAX487E have a low-current shutdown mode in which they consume only 0.5µA. All parts operate from a single +5V supply.Drivers are short-circuit current limited, and are protected against excessive power dissipation by thermal shutdown circuitry that places their outputs into a high-impedance state. The receiver input has a fail-safe feature that guarantees a logic-high output if the input is open circuit.The MAX487E and MAX1487E feature quarter-unit-load receiver input impedance, allowing up to 128 transceivers on the bus. The MAX488E-MAX491E are designed for full-duplex communications, while the MAX481E, MAX483E, MAX485E, MAX487E, and MAX1487E are designed for half-duplex applications. For applications that are not ESD sensitive see the pinand function-compatible MAX481, MAX483, MAX485, MAX487-MAX491, and MAX1487.ApplicationsIndustrial-Control Local Area NetworksLevel TranslatorsLow-Power RS-422 TransceiversLow-Power RS-485 TransceiversTransceivers for EMI-Sensitive Applications |
MAX4901Low-RON, Dual-SPST/Single-SPDT Clickless Switches with Negative Rail Capability | Integrated Circuits (ICs) | 1 | Active | The MAX4901–MAX4905 switches feature negative signal capability that allows signals below ground to pass through without distortion. The MAX4901/MAX4902 are a dual SPST (single-pole/single-throw) and the MAX4903/MAX4904/MAX4905 are a single SPDT (single-pole/double-throw) configuration. These analog switches operate from a single +1.8V to +5.5V supply and have low 0.6Ω on-resistance, making them ideal for switching audio signals.The MAX4905 includes a comparator that can be used for headphone detection or mute/send key function. The MAX4902/MAX4904/MAX4905 have internal shunt resistors to automatically discharge any capacitance at the NO_ and NC connection points. This reduces click-and-pop sounds that occur when switching audio signals between pre-charged points. A break-before-make feature and auto-discharge also help to reduce popping.These SPST and SPDT switches are available in space-saving 8-pin TDFN and 9-bump UCSP™ packages and operate over the -40°C to +85°C extended temperature range.ApplicationsCell PhonesMP3 PlayersNotebook ComputersPDAs and Handheld Devices |
MAX490171.7V, Dual microPower Comparator with Built-In Reference | Linear | 3 | Active | The MAX49017 is a space-saving, dual comparator with built-in voltage reference and push-pull output. The device is AEC-Q100 qualified, which is ideal for automotive applications: car battery monitoring systems, infotainment head units, and ADAS modules. The MAX49017 is available in an 8-pin, 2mm x 2mm TDFN package with side-wettable flanks.The device features a Beyond-the-RailsTMinput, offers a supply voltage range from 1.7V to 5.5V, and consumes only 1.35μA of supply current. The device also features internal filtering to provide high RF immunity, important in automotive systems.The device has a built-in 1.252V reference that is factory trimmed to an initial accuracy of 1% and better than 2.5% over the entire temperature range. The reference output is stable for capacitive loads up to 100pF or above 0.1µF (with an unstable region from 100pF and 0.1µF).The MAX49017 is fully specified over -40°C to +125°C automotive temperature range.ApplicationsADASAutomotiveCar Battery Monitoring Systems |