A
Analog Devices Inc./Maxim Integrated
| Series | Category | # Parts | Status | Description |
|---|---|---|---|---|
| Part | Spec A | Spec B | Spec C | Spec D | Description |
|---|---|---|---|---|---|
| Series | Category | # Parts | Status | Description |
|---|---|---|---|---|
| Part | Spec A | Spec B | Spec C | Spec D | Description |
|---|---|---|---|---|---|
| Part | Category | Description |
|---|---|---|
Analog Devices Inc./Maxim Integrated LTC1879EGN#TRUnknown | Integrated Circuits (ICs) | IC REG BUCK ADJ 1.2A 16SSOP |
Analog Devices Inc./Maxim Integrated LTC2208CUP#TRUnknown | Integrated Circuits (ICs) | IC ADC 16BIT 130MSPS 64-QFN |
Analog Devices Inc./Maxim Integrated ADP2108ACBZ-1.1-R7Obsolete | Integrated Circuits (ICs) | IC REG BUCK 1.1V 600MA 5WLCSP |
Analog Devices Inc./Maxim Integrated EV1HMC832ALP6GObsolete | Development Boards Kits Programmers | EVAL BOARD FOR HMC832ALP6GE |
Analog Devices Inc./Maxim Integrated LTC488ISWUnknown | Integrated Circuits (ICs) | IC LINE RCVR RS485 QUAD 16-SOIC |
Analog Devices Inc./Maxim Integrated LTC6946IUFD-2Obsolete | Integrated Circuits (ICs) | IC CLK/FREQ SYNTH 28QFN |
Analog Devices Inc./Maxim Integrated MAX5556ESA+TObsolete | Integrated Circuits (ICs) | IC DAC/AUDIO 16BIT 50K 8SOIC |
Analog Devices Inc./Maxim Integrated EVAL-FLTR-LD-1RZUnknown | Unclassified | EVAL BRD FOR AD800 SERIES |
Analog Devices Inc./Maxim Integrated | Development Boards Kits Programmers | BOARD EVAL FOR AD9963 |
Analog Devices Inc./Maxim Integrated LTC1296CCSW#TRUnknown | Integrated Circuits (ICs) | IC DATA ACQ SYS 12BIT 5V 20SOIC |
| Series | Category | # Parts | Status | Description |
|---|---|---|---|---|
| Interface | 2 | Active | ||
MAX485E±15kV ESD-Protected, Slew-Rate-Limited, Low-Power, RS-485/RS-422 Transceivers | Integrated Circuits (ICs) | 1 | Active | The MAX481E, MAX483E, MAX485E, MAX487E- MAX491E, and MAX1487E are low-power transceivers for RS-485 and RS-422 communications in harsh environments. Each driver output and receiver input is protected against ±15kV electro-static discharge (ESD) shocks, without latchup. These parts contain one driver and one receiver. The MAX483E, MAX487E, MAX488E, and MAX489E feature reduced slew-rate drivers that minimize EMI and reduce reflections caused by improperly terminated cables, thus allowing error-free data transmission up to 250kbps. The driver slew rates of the MAX481E, MAX485E, MAX490E, MAX491E, and MAX1487E are not limited, allowing them to transmit up to 2.5Mbps.These transceivers draw as little as 120µA supply current when unloaded or when fully loaded with disabled drivers (see Selector Guide). Additionally, the MAX481E, MAX483E, and MAX487E have a low-current shutdown mode in which they consume only 0.5µA. All parts operate from a single +5V supply.Drivers are short-circuit current limited, and are protected against excessive power dissipation by thermal shutdown circuitry that places their outputs into a high-impedance state. The receiver input has a fail-safe feature that guarantees a logic-high output if the input is open circuit.The MAX487E and MAX1487E feature quarter-unit-load receiver input impedance, allowing up to 128 transceivers on the bus. The MAX488E-MAX491E are designed for full-duplex communications, while the MAX481E, MAX483E, MAX485E, MAX487E, and MAX1487E are designed for half-duplex applications. For applications that are not ESD sensitive see the pinand function-compatible MAX481, MAX483, MAX485, MAX487-MAX491, and MAX1487.ApplicationsIndustrial-Control Local Area NetworksLevel TranslatorsLow-Power RS-422 TransceiversLow-Power RS-485 TransceiversTransceivers for EMI-Sensitive Applications |
| Power Management (PMIC) | 2 | Active | ||
MAX4865Overvoltage Protection Controllers with Reverse Polarity Protection | Power Management - Specialized | 3 | Active | The MAX4864L/MAX4865L/MAX4866L/MAX4867 overvoltage protection controllers protect low-voltage systems against high-voltage faults up to +28V, and negative voltages down to -28V. These devices drive a low-cost complementary MOSFET. If the input voltage exceeds the overvoltage threshold, these devices turn off the n-channel MOSFET to prevent damage to the protected components. If the input voltage drops below ground, the devices turn off the p-channel MOSFET to prevent damage to the protected components. An internal charge pump eliminates the need for external capacitors and drives the MOSFET GATEN for a simple, robust solution.The overvoltage thresholds are preset to +7.4V (MAX4864L), +6.35V (MAX4865L), +5.8V (MAX4866L), and +4.65V (MAX4867). When the input voltage drops below the undervoltage lockout (UVLO) threshold, the devices enter a low-current standby mode (8.5µA). Also in shutdown (EN-bar set to logic-high), the current is reduced further (0.4µA). The MAX4864L/MAX4865L/MAX4866L have a +2.85V UVLO threshold, and the MAX4867 has a +2.5V UVLO threshold.In addition, a ±15kV ESD protection is provided to the input when bypassed with a 1µF capacitor to ground. All devices are offered in a small 6-pin SOT23 and a 6-pin, 2mm x 2mm µDFN package, and are specified for operation over the -40°C to +85°C temperature range.ApplicationsCell PhonesDigital Still CamerasMP3 PlayersPDAs and Palmtop Devices |
| Power Management - Specialized | 2 | Active | ||
| Power Management (PMIC) | 1 | Obsolete | ||
MAX487Low-Power, Slew-Rate-Limited RS-485/RS-422 Transceivers | Drivers, Receivers, Transceivers | 24 | Active | The MAX481, MAX483, MAX485, MAX487–MAX491, and MAX1487 are low-power transceivers for RS-485 and RS-422 communication. Each part contains one driver and one receiver.ApplicationsIndustrial-Control Local Area NetworksLevel TranslatorsLow-Power RS-422 TransceiversLow-Power RS-485 TransceiversTransceivers for EMI-Sensitive Applications |
MAX488±15kV ESD-Protected, Slew-Rate-Limited, Low-Power, RS-485/RS-422 Transceivers | Analog Switches - Special Purpose | 24 | Active | The MAX481E, MAX483E, MAX485E, MAX487E- MAX491E, and MAX1487E are low-power transceivers for RS-485 and RS-422 communications in harsh environments. Each driver output and receiver input is protected against ±15kV electro-static discharge (ESD) shocks, without latchup. These parts contain one driver and one receiver. The MAX483E, MAX487E, MAX488E, and MAX489E feature reduced slew-rate drivers that minimize EMI and reduce reflections caused by improperly terminated cables, thus allowing error-free data transmission up to 250kbps. The driver slew rates of the MAX481E, MAX485E, MAX490E, MAX491E, and MAX1487E are not limited, allowing them to transmit up to 2.5Mbps.These transceivers draw as little as 120µA supply current when unloaded or when fully loaded with disabled drivers (see Selector Guide). Additionally, the MAX481E, MAX483E, and MAX487E have a low-current shutdown mode in which they consume only 0.5µA. All parts operate from a single +5V supply.Drivers are short-circuit current limited, and are protected against excessive power dissipation by thermal shutdown circuitry that places their outputs into a high-impedance state. The receiver input has a fail-safe feature that guarantees a logic-high output if the input is open circuit.The MAX487E and MAX1487E feature quarter-unit-load receiver input impedance, allowing up to 128 transceivers on the bus. The MAX488E-MAX491E are designed for full-duplex communications, while the MAX481E, MAX483E, MAX485E, MAX487E, and MAX1487E are designed for half-duplex applications. For applications that are not ESD sensitive see the pinand function-compatible MAX481, MAX483, MAX485, MAX487-MAX491, and MAX1487.ApplicationsIndustrial-Control Local Area NetworksLevel TranslatorsLow-Power RS-422 TransceiversLow-Power RS-485 TransceiversTransceivers for EMI-Sensitive Applications |
| Integrated Circuits (ICs) | 2 | Obsolete | ||
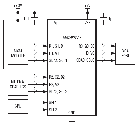
MAX4885High-Bandwidth, VGA 2:1 Switch with ±15kV ESD Protection | Evaluation Boards | 8 | Active | The MAX4885AE integrates high-bandwidth analog switches, level-translating buffers, and level-translating FET switches to implement a complete 2:1 multiplexer for VGA signals. The device provides three very high-frequency 900MHz (typ) SPDT switches for RGB signals, two low-frequency clamping switches for the DDC signals, a pair of level-translating buffers for the H and V signals and integrated extended ESD protection.Horizontal and vertical synchronization (H_/V_) inputs feature level-shifting buffers to support low-voltage controllers and standard 5V-TTL-compatible monitors, meeting the VESA requirement. Display Data Channel (DDC), consisting of SDA_ and SCL_, are FET switches that protect the low-voltage VGA source from potential damage from high-voltage presence on the monitor while reducing capacitive load.All seven output terminals of the MAX4885AE feature high-ESD protection to ±15kV Human Body Model (HBM) (see thePin Descriptionin the full data sheet). All other pins are protected to ±2kV Human Body Model (HBM).The MAX4885AE is specified over the extended -40°C to +85°C temperature range, and is available in a space-saving, 28-pin, 4mm × 4mm TQFN package.ApplicationsKVM for ServersNotebook Computers—MXM/Switchable Graphics |