A
Analog Devices Inc./Maxim Integrated
| Series | Category | # Parts | Status | Description |
|---|---|---|---|---|
| Part | Spec A | Spec B | Spec C | Spec D | Description |
|---|---|---|---|---|---|
| Series | Category | # Parts | Status | Description |
|---|---|---|---|---|
| Part | Spec A | Spec B | Spec C | Spec D | Description |
|---|---|---|---|---|---|
| Part | Category | Description |
|---|---|---|
Analog Devices Inc./Maxim Integrated LTC1879EGN#TRUnknown | Integrated Circuits (ICs) | IC REG BUCK ADJ 1.2A 16SSOP |
Analog Devices Inc./Maxim Integrated LTC2208CUP#TRUnknown | Integrated Circuits (ICs) | IC ADC 16BIT 130MSPS 64-QFN |
Analog Devices Inc./Maxim Integrated ADP2108ACBZ-1.1-R7Obsolete | Integrated Circuits (ICs) | IC REG BUCK 1.1V 600MA 5WLCSP |
Analog Devices Inc./Maxim Integrated EV1HMC832ALP6GObsolete | Development Boards Kits Programmers | EVAL BOARD FOR HMC832ALP6GE |
Analog Devices Inc./Maxim Integrated LTC488ISWUnknown | Integrated Circuits (ICs) | IC LINE RCVR RS485 QUAD 16-SOIC |
Analog Devices Inc./Maxim Integrated LTC6946IUFD-2Obsolete | Integrated Circuits (ICs) | IC CLK/FREQ SYNTH 28QFN |
Analog Devices Inc./Maxim Integrated MAX5556ESA+TObsolete | Integrated Circuits (ICs) | IC DAC/AUDIO 16BIT 50K 8SOIC |
Analog Devices Inc./Maxim Integrated EVAL-FLTR-LD-1RZUnknown | Unclassified | EVAL BRD FOR AD800 SERIES |
Analog Devices Inc./Maxim Integrated | Development Boards Kits Programmers | BOARD EVAL FOR AD9963 |
Analog Devices Inc./Maxim Integrated LTC1296CCSW#TRUnknown | Integrated Circuits (ICs) | IC DATA ACQ SYS 12BIT 5V 20SOIC |
| Series | Category | # Parts | Status | Description |
|---|---|---|---|---|
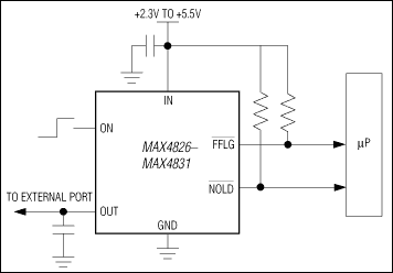
MAX482950mA/100mA Current-Limit Switches with NO-LOAD Flag in µDFN | Power Management (PMIC) | 1 | Active | The MAX4826–MAX4831 family of switches has internal current limiting to prevent host devices from being damaged due to faulty load conditions. These analog switches have a low 0.7Ω on-resistance and operate from a +2.3V to +5.5V input voltage range. These devices are available with guaranteed 50mA and 100mA current limits, making them ideal for load-switching applications. In addition to the current-limit fault flag (active-low FFLG), an open-drain no-load flag indicator (active-low NOLD) notifies the system when the current through the switch is less than 10mA (MAX4826–MAX4829), or 5mA (MAX4830/MAX4831).When the switch is on and a load is connected to the port, a guaranteed blanking time of 14ms ensures that the transient voltages settle down. If, after this blanking time, the load current is greater than the current limit, the MAX4826/MAX4828/MAX4830 enter a latchoff state where the switch is turned off, and FFLG is issued to the microprocessor. The switch can be turned on again by cycling the power or ON.The MAX4827/MAX4829/MAX4831 have an autoretry feature where the switch turns off after the blanking time, and then continuously checks to see if the overload condition is present. The current-limit fault flag (active-low FFLG) is issued and remains low until after the fault condition is removed. The switch remains on after the overload condition disappears.The MAX4826–MAX4831 operate over the extended -40°C to +85°C temperature range, and are available in tiny space-saving, 1mm x 1.5mm, 6-pin µDFN package.ApplicationsCell PhonesDigital Still CamerasGlobal Positioning Systems (GPS)MP3 PlayersPDAs and Palmtop Devices |
MAX483±15kV ESD-Protected, Slew-Rate-Limited, Low-Power, RS-485/RS-422 Transceivers | Drivers, Receivers, Transceivers | 19 | Active | The MAX481E, MAX483E, MAX485E, MAX487E- MAX491E, and MAX1487E are low-power transceivers for RS-485 and RS-422 communications in harsh environments. Each driver output and receiver input is protected against ±15kV electro-static discharge (ESD) shocks, without latchup. These parts contain one driver and one receiver. The MAX483E, MAX487E, MAX488E, and MAX489E feature reduced slew-rate drivers that minimize EMI and reduce reflections caused by improperly terminated cables, thus allowing error-free data transmission up to 250kbps. The driver slew rates of the MAX481E, MAX485E, MAX490E, MAX491E, and MAX1487E are not limited, allowing them to transmit up to 2.5Mbps.These transceivers draw as little as 120µA supply current when unloaded or when fully loaded with disabled drivers (see Selector Guide). Additionally, the MAX481E, MAX483E, and MAX487E have a low-current shutdown mode in which they consume only 0.5µA. All parts operate from a single +5V supply.Drivers are short-circuit current limited, and are protected against excessive power dissipation by thermal shutdown circuitry that places their outputs into a high-impedance state. The receiver input has a fail-safe feature that guarantees a logic-high output if the input is open circuit.The MAX487E and MAX1487E feature quarter-unit-load receiver input impedance, allowing up to 128 transceivers on the bus. The MAX488E-MAX491E are designed for full-duplex communications, while the MAX481E, MAX483E, MAX485E, MAX487E, and MAX1487E are designed for half-duplex applications. For applications that are not ESD sensitive see the pinand function-compatible MAX481, MAX483, MAX485, MAX487-MAX491, and MAX1487.ApplicationsIndustrial-Control Local Area NetworksLevel TranslatorsLow-Power RS-422 TransceiversLow-Power RS-485 TransceiversTransceivers for EMI-Sensitive Applications |
| Power Management (PMIC) | 2 | Active | ||
MAX483150mA/100mA Current-Limit Switches with NO-LOAD Flag in µDFN | Power Management (PMIC) | 1 | Active | The MAX4826–MAX4831 family of switches has internal current limiting to prevent host devices from being damaged due to faulty load conditions. These analog switches have a low 0.7Ω on-resistance and operate from a +2.3V to +5.5V input voltage range. These devices are available with guaranteed 50mA and 100mA current limits, making them ideal for load-switching applications. In addition to the current-limit fault flag (active-low FFLG), an open-drain no-load flag indicator (active-low NOLD) notifies the system when the current through the switch is less than 10mA (MAX4826–MAX4829), or 5mA (MAX4830/MAX4831).When the switch is on and a load is connected to the port, a guaranteed blanking time of 14ms ensures that the transient voltages settle down. If, after this blanking time, the load current is greater than the current limit, the MAX4826/MAX4828/MAX4830 enter a latchoff state where the switch is turned off, and FFLG is issued to the microprocessor. The switch can be turned on again by cycling the power or ON.The MAX4827/MAX4829/MAX4831 have an autoretry feature where the switch turns off after the blanking time, and then continuously checks to see if the overload condition is present. The current-limit fault flag (active-low FFLG) is issued and remains low until after the fault condition is removed. The switch remains on after the overload condition disappears.The MAX4826–MAX4831 operate over the extended -40°C to +85°C temperature range, and are available in tiny space-saving, 1mm x 1.5mm, 6-pin µDFN package.ApplicationsCell PhonesDigital Still CamerasGlobal Positioning Systems (GPS)MP3 PlayersPDAs and Palmtop Devices |
| Voltage Regulators - Linear, Low Drop Out (LDO) Regulators | 3 | Active | ||
| Power Management (PMIC) | 4 | Active | ||
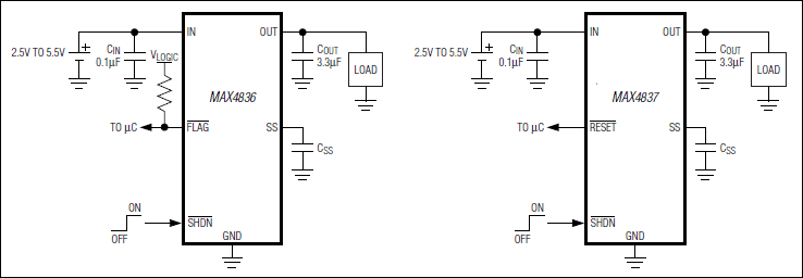
MAX4835250mA LDO Linear Regulators with Current-Limiting Switch | Integrated Circuits (ICs) | 6 | Active | The MAX4834/MAX4835 family of low-dropout linear regulators (LDOs) feature an accurate current-limiting switch with an integrated active-low FLAG or active-low RESET function. These devices operate from 2.5V to 5.5V and deliver up to 250mA of load current at a preset output voltage. Preset output voltage levels are 1.8V/2.5V/2.8V/3.0V/3.3V.The MAX4834/MAX4835 offer a programmable soft-start control function to eliminate false reset during startup. The MAX4834 provides an active-low FLAG function to notify the system when the load current exceeds the limit. The MAX4835 provides an active-low RESET function to notify the system when the output drops below the threshold. Additionally, reverse-current protection prevents current flowing from the output to the input. Other features include a low 90µA quiescent current, a 0.1µA shutdown current.The MAX4834/MAX4835 are available in space-saving 6-pin SOT23 and TDFN packages. Each device is specified over the -40°C to +85°C extended temperature range. Contact factory for other programmed output voltage versions from 1.5V to 3.3V in 100mV increments.For pin-compatible 100mA versions of this device, refer to the MAX4832/MAX4833. For pin-compatible 500mA versions of this device, refer to the MAX4836/MAX4837.ApplicationsCell PhonesGlobal Positioning Systems (GPS)Notebook ComputersPDAs and Palmtop DevicesSDIO Ports and DevicesUSB Ports and Devices |
| Voltage Regulators - Linear, Low Drop Out (LDO) Regulators | 7 | Active | ||
| Voltage Regulators - Linear, Low Drop Out (LDO) Regulators | 4 | Active | ||
MAX4838Overvoltage Protection Controllers with Status FLAG | Integrated Circuits (ICs) | 7 | Active | The MAX4838–MAX4842 are overvoltage protection ICs that protect low-voltage systems against voltages of up to 28V. If the input voltage exceeds the overvoltage trip level, the MAX4838–MAX4842 turn off the low-cost external n-channel FET(s) to prevent damage to the protected components. An internal charge pump eliminates the need for external capacitors and drives the FET gate for a simple, robust solution.The MAX4838/MAX4839 have a 7.4V overvoltage threshold, and the MAX4840/MAX4841 have a 5.8V overvoltage threshold. The MAX4842 has a 4.7V overvoltage threshold. The MAX4838–MAX4841 have an undervoltage lockout (UVLO) threshold of 3.25V while the MAX4842 has a UVLO of 3.0V. In addition to the single FET configuration, the devices can be configured with back-to-back external FETs to prevent currents from being back-driven into the adapter.On power-up, the device waits for 50ms before driving GATE high. Active-low FLAG is held low for an additional 50ms after GATE goes high before deasserting. The MAX4838/MAX4840/MAX4842 have an open-drain active-low FLAG output, and the MAX4839/MAX4841 have a pushpull FLAG output. The active-low FLAG output asserts immediately to an overvoltage fault.Additional features include a 15kV ESD-protected input (when bypassed with a 1µF capacitor) and a shutdown pin (active-low EN) to turn off the device (MAX4838/MAX4840/MAX4842).All devices are offered in a small 6-pin SC70 package and are specified for operation from -40°C to +85°C.ApplicationsCell PhonesDigital Still CamerasMP3 PlayersPDAs and Palmtop Devices |