A
Analog Devices Inc./Maxim Integrated
| Series | Category | # Parts | Status | Description |
|---|---|---|---|---|
| Part | Spec A | Spec B | Spec C | Spec D | Description |
|---|---|---|---|---|---|
| Series | Category | # Parts | Status | Description |
|---|---|---|---|---|
| Part | Spec A | Spec B | Spec C | Spec D | Description |
|---|---|---|---|---|---|
| Part | Category | Description |
|---|---|---|
Analog Devices Inc./Maxim Integrated LTC1879EGN#TRUnknown | Integrated Circuits (ICs) | IC REG BUCK ADJ 1.2A 16SSOP |
Analog Devices Inc./Maxim Integrated LTC2208CUP#TRUnknown | Integrated Circuits (ICs) | IC ADC 16BIT 130MSPS 64-QFN |
Analog Devices Inc./Maxim Integrated ADP2108ACBZ-1.1-R7Obsolete | Integrated Circuits (ICs) | IC REG BUCK 1.1V 600MA 5WLCSP |
Analog Devices Inc./Maxim Integrated EV1HMC832ALP6GObsolete | Development Boards Kits Programmers | EVAL BOARD FOR HMC832ALP6GE |
Analog Devices Inc./Maxim Integrated LTC488ISWUnknown | Integrated Circuits (ICs) | IC LINE RCVR RS485 QUAD 16-SOIC |
Analog Devices Inc./Maxim Integrated LTC6946IUFD-2Obsolete | Integrated Circuits (ICs) | IC CLK/FREQ SYNTH 28QFN |
Analog Devices Inc./Maxim Integrated MAX5556ESA+TObsolete | Integrated Circuits (ICs) | IC DAC/AUDIO 16BIT 50K 8SOIC |
Analog Devices Inc./Maxim Integrated EVAL-FLTR-LD-1RZUnknown | Unclassified | EVAL BRD FOR AD800 SERIES |
Analog Devices Inc./Maxim Integrated | Development Boards Kits Programmers | BOARD EVAL FOR AD9963 |
Analog Devices Inc./Maxim Integrated LTC1296CCSW#TRUnknown | Integrated Circuits (ICs) | IC DATA ACQ SYS 12BIT 5V 20SOIC |
| Series | Category | # Parts | Status | Description |
|---|---|---|---|---|
| Evaluation Boards | 4 | Active | ||
| Evaluation and Demonstration Boards and Kits | 3 | Active | ||
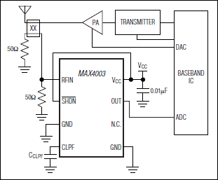
MAX4003100MHz to 2500MHz, 45dB RF Detector in a UCSP | RF, RFID, Wireless Evaluation Boards | 3 | Active | The MAX4003 low-cost, low-power logarithmic amplifier is designed to detect the power levels of RF power amplifiers (PAs) operating from 100MHz to 2500MHz. A typical dynamic range of 45dB makes this logarithmic amplifier useful in a variety of wireless applications including cellular handset PA control, TSSI for wireless terminal devices, and other transmitter power measurements. This logarithmic amplifier provides much wider measurement range and superior accuracy than typical diode-based detectors. Excellent temperature stability is achieved over the full operating range of -40°C to +85°C.The MAX4003 logarithmic amplifier is a voltage-measuring device with a typical signal range of -58dBV to-13dBV. The input signal is internally AC-coupled by an on-chip 5pF capacitor in series with a 2kΩ resistance. This highpass coupling, with a corner at 16MHz, sets the lowest operating frequency and allows the input signal source to be DC grounded. The MAX4003 also features a power-on delay, which holds the detector output (OUT) low for approximately 5µs to ensure glitchless controller output.The MAX4003 is available in an 8-bump chip-scale package (UCSP™), an 8-pin µMAX® package, and an 8-pin thin QFN package. The device consumes 5.9mA with a 3.0V supply and only 13µA when the device is in shutdown.ApplicationsCellular Handsets (TDMA, CDMA, GPRS, GSM)RSSI for Fiber ModulesTransmitter Power Measurement and ControlTSSI for Wireless Terminal Devices |
| PMIC | 3 | Active | ||
MAX40056Bidirectional Current Sense Amplifier with PWM-Rejection | Development Boards, Kits, Programmers | 11 | Active | The MAX40056 is a bidirectional current-sense amplifier with an input common-mode range that extends from -0.1V to +65V together with protection against negative inductive kickback voltages to -5V. This CSA is well-suited for phase current monitoring of inductive loads, such as motors and solenoids, where pulse width modulation is used to control the drive voltage and current. The MAX40056 uses an improved technique to help reject common-mode input PWM edges with slew rates up to and beyond ±500V/µs. Common mode rejection ratio (CMRR) is typically 60dB (50V, ±500V/µs input) and 140dB DC, typical.The MAX40056 has an internal +1.5V reference for use with a nominal +3.3V power supply. The reference can also be used to drive an adjoining differential ADC. The reference is used to offset the output to indicate the direction of the input sensed current. The REF pin can source current into external loads and helps to avoid the performance compromises resulting from routing reference voltages across noisy PCBs. Alternatively, for higher supply voltages and higher full-scale output swings, the internal reference can be overridden by a higher voltage, external reference.The internal or external reference can be used to define the trip threshold for the integrated overcurrent comparator. This can provide immediate indication of an overcurrent fault condition.The MAX40056 operates over the full -40°C to +125°C temperature range and runs from a supply voltage of +2.7V to +5.5V. It is offered in a 2.02mm x 1.4mm 8-pin wafer-level package (WLP) and 8-pin µMAX packages.Design Solution: How Less Can Be More in Motor Control Design ›ApplicationsAutomotiveBattery Stack MonitorsCurrent Monitoring of Inductive LoadsPWM H-Bridge Motor In-line/In-phase/Winding Current SensingSolenoid Current Sensing |
MAX40056FBidirectional Current Sense Amplifier with PWM-Rejection | Instrumentation, Op Amps, Buffer Amps | 1 | Active | The MAX40056 is a bidirectional current-sense amplifier with an input common-mode range that extends from -0.1V to +65V together with protection against negative inductive kickback voltages to -5V. This CSA is well-suited for phase current monitoring of inductive loads, such as motors and solenoids, where pulse width modulation is used to control the drive voltage and current. The MAX40056 uses an improved technique to help reject common-mode input PWM edges with slew rates up to and beyond ±500V/µs. Common mode rejection ratio (CMRR) is typically 60dB (50V, ±500V/µs input) and 140dB DC, typical.The MAX40056 has an internal +1.5V reference for use with a nominal +3.3V power supply. The reference can also be used to drive an adjoining differential ADC. The reference is used to offset the output to indicate the direction of the input sensed current. The REF pin can source current into external loads and helps to avoid the performance compromises resulting from routing reference voltages across noisy PCBs. Alternatively, for higher supply voltages and higher full-scale output swings, the internal reference can be overridden by a higher voltage, external reference.The internal or external reference can be used to define the trip threshold for the integrated overcurrent comparator. This can provide immediate indication of an overcurrent fault condition.The MAX40056 operates over the full -40°C to +125°C temperature range and runs from a supply voltage of +2.7V to +5.5V. It is offered in a 2.02mm x 1.4mm 8-pin wafer-level package (WLP) and 8-pin µMAX packages.Design Solution: How Less Can Be More in Motor Control Design ›ApplicationsAutomotiveBattery Stack MonitorsCurrent Monitoring of Inductive LoadsPWM H-Bridge Motor In-line/In-phase/Winding Current SensingSolenoid Current Sensing |
MAX40056UBidirectional Current Sense Amplifier with PWM-Rejection | Linear | 1 | Active | The MAX40056 is a bidirectional current-sense amplifier with an input common-mode range that extends from -0.1V to +65V together with protection against negative inductive kickback voltages to -5V. This CSA is well-suited for phase current monitoring of inductive loads, such as motors and solenoids, where pulse width modulation is used to control the drive voltage and current. The MAX40056 uses an improved technique to help reject common-mode input PWM edges with slew rates up to and beyond ±500V/µs. Common mode rejection ratio (CMRR) is typically 60dB (50V, ±500V/µs input) and 140dB DC, typical.The MAX40056 has an internal +1.5V reference for use with a nominal +3.3V power supply. The reference can also be used to drive an adjoining differential ADC. The reference is used to offset the output to indicate the direction of the input sensed current. The REF pin can source current into external loads and helps to avoid the performance compromises resulting from routing reference voltages across noisy PCBs. Alternatively, for higher supply voltages and higher full-scale output swings, the internal reference can be overridden by a higher voltage, external reference.The internal or external reference can be used to define the trip threshold for the integrated overcurrent comparator. This can provide immediate indication of an overcurrent fault condition.The MAX40056 operates over the full -40°C to +125°C temperature range and runs from a supply voltage of +2.7V to +5.5V. It is offered in a 2.02mm x 1.4mm 8-pin wafer-level package (WLP) and 8-pin µMAX packages.Design Solution: How Less Can Be More in Motor Control Design ›ApplicationsAutomotiveBattery Stack MonitorsCurrent Monitoring of Inductive LoadsPWM H-Bridge Motor In-line/In-phase/Winding Current SensingSolenoid Current Sensing |
| Current Regulation/Management | 2 | Active | ||
| Integrated Circuits (ICs) | 3 | Active | ||
MAX40070High Voltage, Low Power Comparator | Integrated Circuits (ICs) | 2 | Active | MAX40070/MAX40072 is a family of single micropower comparators ideal for a wide variety of battery operated devices in computing, industrial, medical, and IoT applications that have extremely tight board space and power constraints while requiring high levels of precision. These comparators are offered with an open-drain output in a small 8-bump (0.35µm pitch) wafer level package as well as a TDFN package.The MAX40070/MAX40072 family features a rail-to-rail input voltage range of 0V to +27.5V on IP pin, independent of the supply voltage. It also features internal filtering to provide high EMI immunity.The MAX40070/MAX40072 uses a high-precision integrated reference voltage (1.6V) as well as a precision internal current source that allows customized comparator threshold and hysteresis by using two external resistors.These comparators consume only 16µA (typ) supply current with a propagation delay of 2µs. They all operate over the extended -40°C to +125°C temperature range.ApplicationsNotebook and Tablet ComputersPortable Medical DevicesIndustrial EquipmentIoT |