A
Analog Devices Inc./Maxim Integrated
| Series | Category | # Parts | Status | Description |
|---|---|---|---|---|
| Part | Spec A | Spec B | Spec C | Spec D | Description |
|---|---|---|---|---|---|
| Series | Category | # Parts | Status | Description |
|---|---|---|---|---|
| Part | Spec A | Spec B | Spec C | Spec D | Description |
|---|---|---|---|---|---|
| Part | Category | Description |
|---|---|---|
Analog Devices Inc./Maxim Integrated LTC1879EGN#TRUnknown | Integrated Circuits (ICs) | IC REG BUCK ADJ 1.2A 16SSOP |
Analog Devices Inc./Maxim Integrated LTC2208CUP#TRUnknown | Integrated Circuits (ICs) | IC ADC 16BIT 130MSPS 64-QFN |
Analog Devices Inc./Maxim Integrated ADP2108ACBZ-1.1-R7Obsolete | Integrated Circuits (ICs) | IC REG BUCK 1.1V 600MA 5WLCSP |
Analog Devices Inc./Maxim Integrated EV1HMC832ALP6GObsolete | Development Boards Kits Programmers | EVAL BOARD FOR HMC832ALP6GE |
Analog Devices Inc./Maxim Integrated LTC488ISWUnknown | Integrated Circuits (ICs) | IC LINE RCVR RS485 QUAD 16-SOIC |
Analog Devices Inc./Maxim Integrated LTC6946IUFD-2Obsolete | Integrated Circuits (ICs) | IC CLK/FREQ SYNTH 28QFN |
Analog Devices Inc./Maxim Integrated MAX5556ESA+TObsolete | Integrated Circuits (ICs) | IC DAC/AUDIO 16BIT 50K 8SOIC |
Analog Devices Inc./Maxim Integrated EVAL-FLTR-LD-1RZUnknown | Unclassified | EVAL BRD FOR AD800 SERIES |
Analog Devices Inc./Maxim Integrated | Development Boards Kits Programmers | BOARD EVAL FOR AD9963 |
Analog Devices Inc./Maxim Integrated LTC1296CCSW#TRUnknown | Integrated Circuits (ICs) | IC DATA ACQ SYS 12BIT 5V 20SOIC |
| Series | Category | # Parts | Status | Description |
|---|---|---|---|---|
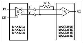
MAX3283E±15kV ESD-Protected 52Mbps, 3V to 5.5V, SOT23 RS-485/RS-422 True Fail-Safe Receivers | Interface | 2 | Active | The MAX3280E/MAX3281E/MAX3283E/MAX3284E are single receivers designed for RS-485 and RS-422 communication. These devices guarantee data rates up to 52Mbps, even with a 3V power supply. Excellent propagation delay (15ns max) and package-to-package skew time (8ns max) make these devices ideal for multidrop clock distribution applications.The MAX3280E/MAX3281E/MAX3283E/MAX3284E have true fail-safe circuitry, which guarantees a logic-high receiver output when the receiver inputs are opened or shorted. The receiver output will be a logic high if all transmitters on a terminated bus are disabled (high impedance). These devices feature 1/4-unit-load receiver input impedance, allowing up to 128 receivers on the same bus.The MAX3280E is a single receiver available in a 5-pin SOT23 package. The MAX3281E/MAX3283E single receivers have a receiver enable (EN or active-low EN) function and are offered in a 6-pin SOT23 package. The MAX3284E features a voltage logic pin that allows compatibility with low-voltage logic levels, as in digital FPGAs/ASICs. On the MAX3284E, the voltage threshold for a logic high is user-defined by setting VLin the range from 1.65V to VCC. The MAX3284E is also offered in a 6-pin SOT23 package.ApplicationsAutomotiveBase StationsClock DistributionIndustrial ControlLocal Area NetworksTelecom Racks |
MAX3284E±15kV ESD-Protected 52Mbps, 3V to 5.5V, SOT23 RS-485/RS-422 True Fail-Safe Receivers | Interface | 1 | Active | The MAX3280E/MAX3281E/MAX3283E/MAX3284E are single receivers designed for RS-485 and RS-422 communication. These devices guarantee data rates up to 52Mbps, even with a 3V power supply. Excellent propagation delay (15ns max) and package-to-package skew time (8ns max) make these devices ideal for multidrop clock distribution applications.The MAX3280E/MAX3281E/MAX3283E/MAX3284E have true fail-safe circuitry, which guarantees a logic-high receiver output when the receiver inputs are opened or shorted. The receiver output will be a logic high if all transmitters on a terminated bus are disabled (high impedance). These devices feature 1/4-unit-load receiver input impedance, allowing up to 128 receivers on the same bus.The MAX3280E is a single receiver available in a 5-pin SOT23 package. The MAX3281E/MAX3283E single receivers have a receiver enable (EN or active-low EN) function and are offered in a 6-pin SOT23 package. The MAX3284E features a voltage logic pin that allows compatibility with low-voltage logic levels, as in digital FPGAs/ASICs. On the MAX3284E, the voltage threshold for a logic high is user-defined by setting VLin the range from 1.65V to VCC. The MAX3284E is also offered in a 6-pin SOT23 package.ApplicationsAutomotiveBase StationsClock DistributionIndustrial ControlLocal Area NetworksTelecom Racks |
| Power Management (PMIC) | 3 | Obsolete | ||
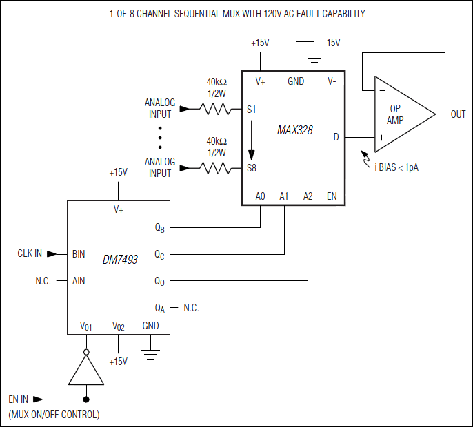
MAX329Ultra-Low-Leakage, Single-Ended, Monolithic, CMOS Analog Multiplexer | Unclassified | 14 | Active | The MAX328/MA329 are monolithic CMOS analog multiplexers. The MAX328 is a single-ended, 1-of-8 device, and the MAX329 is a differential, 2-of-8 device.Designed to provide the lowest possible on- and off-leakages, these multiplexers switch signals from high source impedance, providing the mux operates into a high-input-impedance op amp or A/D converter. The MAX328/MAX329 are pin-for-pin replacements for the popular DG508/DG509 in these applications.Adding an external 40kΩ resistor to each input makes the MAX328/MAX329 an excellent fault-tolerant multiplexer. Low leakage (less than 1pA at +25°C) and 2.5kΩ on-resistance allow the circuit to sustain 110V AC faults indefinitely while maintaining an error of less than 40nV for normal signals (i.e., 1pA times 40kΩ).The MAX328/MAX329 work equally well with a single supply of 10V to 30V or dual supplies of ±5V to ±18V. They also perform well with unbalanced combinations of supply voltage, such as +12V and -5V or +5V and -15V. Low power dissipation (1.9mW with ±15V supplies) allows use in portable applications. |
| Drivers, Receivers, Transceivers | 9 | Active | ||
| Integrated Circuits (ICs) | 8 | Active | ||
| Integrated Circuits (ICs) | 2 | Active | ||
| Integrated Circuits (ICs) | 3 | Active | ||
MAX329520Mbps, +3.3V, SOT23 RS-485/RS-422 Transmitters | Analog Switches, Multiplexers, Demultiplexers | 5 | Active | The MAX3293/MAX3294/MAX3295 low-power, high-speed transmitters for RS-485/RS-422 communication operate from a single +3.3V power supply. These devices contain one differential transmitter. The MAX3295 transmitter operates at data rates up to 20Mbps, with an output skew of less than 5ns, and a guaranteed driver propagation delay below 25ns. The MAX3293 (250kbps) and MAX3294 (2.5Mbps) are slew-rate limited to minimize EMI and reduce reflections caused by improperly terminated cables.The MAX3293/MAX3294/MAX3295 output level is guaranteed at +1.5V with a standard 54Ω load, compliant with RS-485 specifications. The transmitter draws 5mA of supply current when unloaded, and 1µA in low-power shutdown mode (DE = GND).Hot-swap circuitry eliminates false transitions on the data cable during circuit initialization or connection to a live backplane, and short-circuit current limiting and thermalshutdown circuitry protect the driver against excessive power dissipation.The MAX3293/MAX3294/MAX3295 are offered in a 6-pin SOT23 package, and are specified over the automotive temperature range.ApplicationsAutomotiveClock DistributionIndustrial ControlPoint-of-Sale EquipmentRS-422/RS-485 CommunicationsSecurity EquipmentTelecom Equipment |
| Laser Drivers | 1 | Obsolete | ||