A
Analog Devices Inc./Maxim Integrated
| Series | Category | # Parts | Status | Description |
|---|---|---|---|---|
| Part | Spec A | Spec B | Spec C | Spec D | Description |
|---|---|---|---|---|---|
| Series | Category | # Parts | Status | Description |
|---|---|---|---|---|
| Part | Spec A | Spec B | Spec C | Spec D | Description |
|---|---|---|---|---|---|
| Part | Category | Description |
|---|---|---|
Analog Devices Inc./Maxim Integrated LTC1879EGN#TRUnknown | Integrated Circuits (ICs) | IC REG BUCK ADJ 1.2A 16SSOP |
Analog Devices Inc./Maxim Integrated LTC2208CUP#TRUnknown | Integrated Circuits (ICs) | IC ADC 16BIT 130MSPS 64-QFN |
Analog Devices Inc./Maxim Integrated ADP2108ACBZ-1.1-R7Obsolete | Integrated Circuits (ICs) | IC REG BUCK 1.1V 600MA 5WLCSP |
Analog Devices Inc./Maxim Integrated EV1HMC832ALP6GObsolete | Development Boards Kits Programmers | EVAL BOARD FOR HMC832ALP6GE |
Analog Devices Inc./Maxim Integrated LTC488ISWUnknown | Integrated Circuits (ICs) | IC LINE RCVR RS485 QUAD 16-SOIC |
Analog Devices Inc./Maxim Integrated LTC6946IUFD-2Obsolete | Integrated Circuits (ICs) | IC CLK/FREQ SYNTH 28QFN |
Analog Devices Inc./Maxim Integrated MAX5556ESA+TObsolete | Integrated Circuits (ICs) | IC DAC/AUDIO 16BIT 50K 8SOIC |
Analog Devices Inc./Maxim Integrated EVAL-FLTR-LD-1RZUnknown | Unclassified | EVAL BRD FOR AD800 SERIES |
Analog Devices Inc./Maxim Integrated | Development Boards Kits Programmers | BOARD EVAL FOR AD9963 |
Analog Devices Inc./Maxim Integrated LTC1296CCSW#TRUnknown | Integrated Circuits (ICs) | IC DATA ACQ SYS 12BIT 5V 20SOIC |
| Series | Category | # Parts | Status | Description |
|---|---|---|---|---|
| Linear | 3 | Obsolete | ||
MAX32690Arm Cortex-M4 with FPU Microcontroller and Bluetooth LE 5 for Industrial and Wearables | RF and Wireless | 5 | Active | The MAX32690 microcontroller (MCU) is an advanced system-on-chip (SoC) featuring an Arm® Cortex®-M4F CPU, large flash and SRAM memories, and the latest generation Bluetooth® 5.2 Low Energy (LE) radio. This device unites processing horsepower with the connectivity required for IoT applications.The MAX32690 is qualified to operate over the -40°C to +105°C range, which is ideal for industrial environments.This device is available in a 68-pin TQFN-EP (0.40mmpitch) and a 140-bump WLP (0.35mm pitch).Bluetooth 5.2 Low Energy (LE) radio supports Mesh, angle of arrival (AoA), and angle of departure (AoD) for direction finding, long-range (coded), and high-throughput modes. LE Audio hardware implemented with software codec is provided separately. A RISC-V core optionally handles timing-critical controller tasks, freeing the programmer from Bluetooth LE interrupt latency concerns.A cryptographic toolbox (CTB) provides advanced security features, including an MAA for fast Elliptic Curve Digital Signature Algorithm (ECDSA), Advanced Encryption Standard (AES) Engine, TRNG, SHA-256 hash, and secure boot loader. Internal code and SRAM space can be expanded off-chip through two quad-SPI execute-in-place (SPIXF and SPIXR) interfaces up to 512MB each.Many high-speed interfaces are supported on the device, including multiple QSPI, UART, CAN 2.0B, and I2C serial interfaces, plus one I2S port for connecting to an audio codec. All interfaces support efficient DMA-driven transfers between peripheral and memory. A 12-input (8 external), 12-bit SAR ADC samples analog data at up to 1Msps.ApplicationsFitness/Health WearablesPortable and Wearable Wireless Medical DevicesAsset TrackingIndustrial Sensors and Networks |
| Special Purpose Amplifiers | 15 | Active | ||
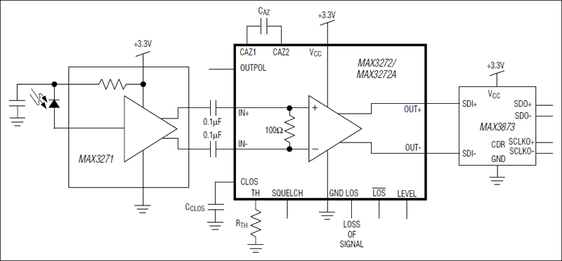
MAX3272A+3.3V, 2.5Gbps Low-Power Limiting Amplifiers | Integrated Circuits (ICs) | 2 | Active | The MAX3272/MAX3272A 2.5Gbps limiting amplifiers accept a wide range of input voltages and provide a constant-level output voltage with controlled edge speeds. Additional features include power detectors with programmable loss-of-signal (LOS) indication, an optional squelch function that mutes the data output signal when the input voltage falls below a programmable threshold, and an output polarity selector. These parts exhibit excellent jitter performance and have low power dissipation.The MAX3272/MAX3272A feature current-mode logic (CML) data outputs that are tolerant of inductive connectors, and are available in a 4mm x 4mm QFN package or in die form (MAX3272 only). Along with the MAX3271, the MAX3272/MAX3272A are ideal for low-power, compact optical receivers.Applications2.5Gbps Optical ReceiversFibre Channel Optical ReceiversGigabit Ethernet Optical ReceiversSONET/SDH ReceiversSystem Interconnects |
| Laser Drivers | 2 | Obsolete | ||
| Amplifiers | 1 | Obsolete | ||
MAX328Ultra-Low-Leakage, Single-Ended, Monolithic, CMOS Analog Multiplexer | Drivers, Receivers, Transceivers | 17 | Active | The MAX328/MA329 are monolithic CMOS analog multiplexers. The MAX328 is a single-ended, 1-of-8 device, and the MAX329 is a differential, 2-of-8 device.Designed to provide the lowest possible on- and off-leakages, these multiplexers switch signals from high source impedance, providing the mux operates into a high-input-impedance op amp or A/D converter. The MAX328/MAX329 are pin-for-pin replacements for the popular DG508/DG509 in these applications.Adding an external 40kΩ resistor to each input makes the MAX328/MAX329 an excellent fault-tolerant multiplexer. Low leakage (less than 1pA at +25°C) and 2.5kΩ on-resistance allow the circuit to sustain 110V AC faults indefinitely while maintaining an error of less than 40nV for normal signals (i.e., 1pA times 40kΩ).The MAX328/MAX329 work equally well with a single supply of 10V to 30V or dual supplies of ±5V to ±18V. They also perform well with unbalanced combinations of supply voltage, such as +12V and -5V or +5V and -15V. Low power dissipation (1.9mW with ±15V supplies) allows use in portable applications. |
| Interface | 1 | Obsolete | ||
MAX3280E±15kV ESD-Protected 52Mbps, 3V to 5.5V, SOT23 RS-485/RS-422 True Fail-Safe Receivers | Interface | 3 | Active | The MAX3280E/MAX3281E/MAX3283E/MAX3284E are single receivers designed for RS-485 and RS-422 communication. These devices guarantee data rates up to 52Mbps, even with a 3V power supply. Excellent propagation delay (15ns max) and package-to-package skew time (8ns max) make these devices ideal for multidrop clock distribution applications.The MAX3280E/MAX3281E/MAX3283E/MAX3284E have true fail-safe circuitry, which guarantees a logic-high receiver output when the receiver inputs are opened or shorted. The receiver output will be a logic high if all transmitters on a terminated bus are disabled (high impedance). These devices feature 1/4-unit-load receiver input impedance, allowing up to 128 receivers on the same bus.The MAX3280E is a single receiver available in a 5-pin SOT23 package. The MAX3281E/MAX3283E single receivers have a receiver enable (EN or active-low EN) function and are offered in a 6-pin SOT23 package. The MAX3284E features a voltage logic pin that allows compatibility with low-voltage logic levels, as in digital FPGAs/ASICs. On the MAX3284E, the voltage threshold for a logic high is user-defined by setting VLin the range from 1.65V to VCC. The MAX3284E is also offered in a 6-pin SOT23 package.ApplicationsAutomotiveBase StationsClock DistributionIndustrial ControlLocal Area NetworksTelecom Racks |
MAX3281E±15kV ESD-Protected 52Mbps, 3V to 5.5V, SOT23 RS-485/RS-422 True Fail-Safe Receivers | Interface | 1 | Active | The MAX3280E/MAX3281E/MAX3283E/MAX3284E are single receivers designed for RS-485 and RS-422 communication. These devices guarantee data rates up to 52Mbps, even with a 3V power supply. Excellent propagation delay (15ns max) and package-to-package skew time (8ns max) make these devices ideal for multidrop clock distribution applications.The MAX3280E/MAX3281E/MAX3283E/MAX3284E have true fail-safe circuitry, which guarantees a logic-high receiver output when the receiver inputs are opened or shorted. The receiver output will be a logic high if all transmitters on a terminated bus are disabled (high impedance). These devices feature 1/4-unit-load receiver input impedance, allowing up to 128 receivers on the same bus.The MAX3280E is a single receiver available in a 5-pin SOT23 package. The MAX3281E/MAX3283E single receivers have a receiver enable (EN or active-low EN) function and are offered in a 6-pin SOT23 package. The MAX3284E features a voltage logic pin that allows compatibility with low-voltage logic levels, as in digital FPGAs/ASICs. On the MAX3284E, the voltage threshold for a logic high is user-defined by setting VLin the range from 1.65V to VCC. The MAX3284E is also offered in a 6-pin SOT23 package.ApplicationsAutomotiveBase StationsClock DistributionIndustrial ControlLocal Area NetworksTelecom Racks |