A
Analog Devices Inc./Maxim Integrated
| Series | Category | # Parts | Status | Description |
|---|---|---|---|---|
| Part | Spec A | Spec B | Spec C | Spec D | Description |
|---|---|---|---|---|---|
| Series | Category | # Parts | Status | Description |
|---|---|---|---|---|
| Part | Spec A | Spec B | Spec C | Spec D | Description |
|---|---|---|---|---|---|
| Part | Category | Description |
|---|---|---|
Analog Devices Inc./Maxim Integrated LTC1879EGN#TRUnknown | Integrated Circuits (ICs) | IC REG BUCK ADJ 1.2A 16SSOP |
Analog Devices Inc./Maxim Integrated LTC2208CUP#TRUnknown | Integrated Circuits (ICs) | IC ADC 16BIT 130MSPS 64-QFN |
Analog Devices Inc./Maxim Integrated ADP2108ACBZ-1.1-R7Obsolete | Integrated Circuits (ICs) | IC REG BUCK 1.1V 600MA 5WLCSP |
Analog Devices Inc./Maxim Integrated EV1HMC832ALP6GObsolete | Development Boards Kits Programmers | EVAL BOARD FOR HMC832ALP6GE |
Analog Devices Inc./Maxim Integrated LTC488ISWUnknown | Integrated Circuits (ICs) | IC LINE RCVR RS485 QUAD 16-SOIC |
Analog Devices Inc./Maxim Integrated LTC6946IUFD-2Obsolete | Integrated Circuits (ICs) | IC CLK/FREQ SYNTH 28QFN |
Analog Devices Inc./Maxim Integrated MAX5556ESA+TObsolete | Integrated Circuits (ICs) | IC DAC/AUDIO 16BIT 50K 8SOIC |
Analog Devices Inc./Maxim Integrated EVAL-FLTR-LD-1RZUnknown | Unclassified | EVAL BRD FOR AD800 SERIES |
Analog Devices Inc./Maxim Integrated | Development Boards Kits Programmers | BOARD EVAL FOR AD9963 |
Analog Devices Inc./Maxim Integrated LTC1296CCSW#TRUnknown | Integrated Circuits (ICs) | IC DATA ACQ SYS 12BIT 5V 20SOIC |
| Series | Category | # Parts | Status | Description |
|---|---|---|---|---|
| RF Receivers | 28 | Active | ||
| Filters - Active | 20 | Active | ||
| Development Boards, Kits, Programmers | 5 | Active | ||
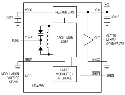
MAX27512.4GHz Monolithic Voltage-Controlled Oscillators | RF and Wireless | 2 | Active | The MAX2750/MAX2751/MAX2752 are self-contained voltage-controlled oscillators (VCOs) intended for use in the 2.4GHz to 2.5GHz ISM band. Each IC combines a fully integrated oscillator and output buffer in a miniature 8-pin µMAX package.The inductor and varactor elements of the tank are integrated on-chip, greatly simplifying application of the part. The only required external components are a couple of supply bypass capacitors. The IC provides direct connection to the VCO tuning voltage input and the VCO buffer output. The tuning voltage input range is +0.4V to +2.4V, and the oscillator frequency tuning range is factory adjusted to provide guaranteed limits. The output signal is buffered by an amplifier stage (internally matched to 50Ω) to provide higher output power and isolate the device from load impedance variations.The MAX2750/MAX2751/MAX2752 operate over a +2.7V to +5.5V supply voltage range. Internal regulation of the oscillator supply voltage eliminates the need for an external LDO regulator for the VCO. The IC also provides a digitally controlled shutdown mode to permit implementation of sophisticated power-supply management. In shutdown, the supply current is reduced to less than 1µA.Applications2.4GHz Bluetooth® ISM Proprietary Radio802.11 FHSS WLAN802.11b DSSS WLANHomeRF |
| RF, RFID, Wireless Evaluation Boards | 3 | Active | ||
| RF, RFID, Wireless Evaluation Boards | 3 | Active | ||
| RF Receivers | 2 | Obsolete | ||
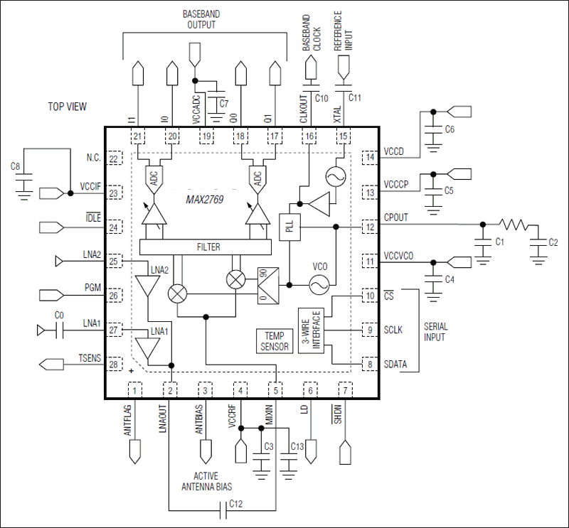
MAX2769Universal GPS Receiver | RF Receivers | 8 | Active | The MAX2769 is the industry's first global navigation satellite system (GNSS) receiver covering GPS, GLONASS, and Galileo navigation satellite systems on a single chip. This single-conversion, low-IF GNSS receiver is designed to provide high performance for a wide range of consumer applications, including mobile handsets.Designed on Maxim's advanced, low-power SiGe BiCMOS process technology, the MAX2769 offers the highest performance and integration at a low cost. Incorporated on the chip is the complete receiver chain, including a dual-input LNA and mixer, followed by the image-rejected filter, PGA, VCO, fractional-N frequency synthesizer, crystal oscillator, and a multibit ADC. The total cascaded noise figure of this receiver is as low as 1.4dB.The MAX2769 completely eliminates the need for external IF filters by implementing on-chip monolithic filters and requires only a few external components to form a complete low-cost GPS receiver solution.The MAX2769 is the most flexible receiver on the market. The integrated delta-sigma fractional-N frequency synthesizer allows programming of the IF frequency within a ±40Hz accuracy while operating with any reference or crystal frequencies that are available in the host system. The integrated ADC outputs 1 or 2 quantized bits for both I and Q channels, or up to 3 quantized bits for the I channel. Output data is available either at the CMOS logic or at the limited differential logic levels.The MAX2769 is packaged in a compact 5mm x 5mm, 28-pin thin QFN package with an exposed paddle. The part is also available in die form. Contact the factory for further information.ApplicationsDigital Still Cameras and CamcordersIn-Vehicle Navigation SystemsLaptops and Ultra-Mobile PCsLocation Based Services (LBS)PDAs (Personal Digital Assistants)PMPs (Personal media Players)PNDs (Personal Navigation Devices)Recreational/Marine Navigation/AvionicsSoftware GPSTelematics (Asset Tracking, Inventory Management) |
MAX2769BUniversal GPS Receiver | RF and Wireless | 2 | Unknown | The MAX2769B is a next-generation Global Navigation Satellite System (GNSS) receiver covering GPS, GLONASS, Galileo, and Compass navigation satellite systems on a single chip. This single-conversion GNSS receiver is designed to provide high performance for industrial and automotive applications.Designed on Maxim's advanced, low-power SiGe BiCMOS process technology, the MAX2769B offers the highest performance and integration at a low cost. Incorporated on the chip is the complete receiver chain, including a dual-input LNA and mixer, followed by the image-rejected filter, PGA, VCO, fractional-N frequency synthesizer, crystal oscillator, and a multibit ADC. The total cascaded noise figure of this receiver is as low as 1.4dB.The MAX2769B completely eliminates the need for external IF filters by implementing on-chip monolithic filters and requires only a few external components to form a complete low-cost GPS RF receiver solution.The MAX2769B is the most flexible receiver on the market. The integrated delta-sigma fractional-N frequency synthesizer allows programming of the IF frequency within a ±30Hz (fXTAL= 32MHz) accuracy while operating with any reference or crystal frequencies that are available in the host system. The ADC outputs CMOS logic levels with 1 or 2 quantized bits for both I and Q channels, or up to 3 quantized bits for the I channel. I and Q analog outputs are also available.The MAX2769B is packaged in a 5mm x 5mm, 28-pin thin QFN package with an exposed paddle.ApplicationsAutomotive Navigation SystemsLaptops and NetbooksLocation-Enabled Mobile HandsetsMarine/Avionics NavigationPNDs (Personal Navigation Devices)Software GPSTelematics (Asset Tracking, Inventory Management) |
MAX2769CUniversal GNSS Receiver | RF and Wireless | 1 | Unknown | The MAX2769C is a next-generation Global Navigation Satellite System (GNSS) receiver covering L1/E1, B1, G1 bands for GPS, Galileo, BeiDou, and GLONASS satellite systems on a single chip. This single-conversion GNSS receiver is designed to provide high performance for industrial and wide range of consumer applications, including mobile handsets.Designed on Maxim’s advanced, low-power SiGe BiCMOS process technology, the MAX2769C offers the highest performance and integration at a low cost. Incorporated on the chip is the complete receiver chain, including a dual-input LNA and mixer, followed by the image-rejection filter, Programmable Gain Amplifier (PGA) and a multibit ADC. The total cascaded noise figure of this receiver is as low as 1.4dB. In addition, the device includes an integrated VCO, a crystal oscillator, a fractional-N frequency synthesizer to program the LO frequency using different reference frequencies.The MAX2769C has the option to select one of the two LNAs for seperate Active and Passive Antenna inputs. LNA1 can be used with Passive Antenna input and LNA2 can be used for Active antenna input. Also, the MAX2769C completely eliminates the need for external IF filters by implementing on-chip monolithic filters and requires only a few external components to form a complete low-cost GPS RF receiver solution. Moreover, the device has the flexibility to configure the IF filter for various center frequencies and bandwidths using the SPI Interface.The device is the most flexible receiver on the market. The integrated delta-sigma fractional-N frequency synthesizer allows programming of the IF frequency within a ±30Hz (When fXTAL≤ 32MHz) accuracy while operating with any reference or crystal frequencies that are available in the host system.The ADC outputs CMOS logic levels with 1 or 2 quantized bits for both I and Q channels, or up to 3 quantized bits for the I channel. I and Q analog outputs are also available which will bypass the on-chip ADCs.The MAX2769C is packaged in a 5mm x 5mm, 28-pin thin QFN package with an exposed paddle.Design Solution: Empower Wearable Electronics by Turning Down the Current ›ApplicationsDigital Still Cameras and CamcordersIn-Vehicle Navigation SystemsLaptops and NetbooksLocation-Enabled Mobile HandsetsNavigation Systems, Marine/Avionics NavigationPNDs (Personal Navigation Devices)Software GPSTelematics (Asset Tracking, Inventory Management) |