A
Analog Devices Inc./Maxim Integrated
| Series | Category | # Parts | Status | Description |
|---|---|---|---|---|
| Part | Spec A | Spec B | Spec C | Spec D | Description |
|---|---|---|---|---|---|
| Series | Category | # Parts | Status | Description |
|---|---|---|---|---|
| Part | Spec A | Spec B | Spec C | Spec D | Description |
|---|---|---|---|---|---|
| Part | Category | Description |
|---|---|---|
Analog Devices Inc./Maxim Integrated LTC1879EGN#TRUnknown | Integrated Circuits (ICs) | IC REG BUCK ADJ 1.2A 16SSOP |
Analog Devices Inc./Maxim Integrated LTC2208CUP#TRUnknown | Integrated Circuits (ICs) | IC ADC 16BIT 130MSPS 64-QFN |
Analog Devices Inc./Maxim Integrated ADP2108ACBZ-1.1-R7Obsolete | Integrated Circuits (ICs) | IC REG BUCK 1.1V 600MA 5WLCSP |
Analog Devices Inc./Maxim Integrated EV1HMC832ALP6GObsolete | Development Boards Kits Programmers | EVAL BOARD FOR HMC832ALP6GE |
Analog Devices Inc./Maxim Integrated LTC488ISWUnknown | Integrated Circuits (ICs) | IC LINE RCVR RS485 QUAD 16-SOIC |
Analog Devices Inc./Maxim Integrated LTC6946IUFD-2Obsolete | Integrated Circuits (ICs) | IC CLK/FREQ SYNTH 28QFN |
Analog Devices Inc./Maxim Integrated MAX5556ESA+TObsolete | Integrated Circuits (ICs) | IC DAC/AUDIO 16BIT 50K 8SOIC |
Analog Devices Inc./Maxim Integrated EVAL-FLTR-LD-1RZUnknown | Unclassified | EVAL BRD FOR AD800 SERIES |
Analog Devices Inc./Maxim Integrated | Development Boards Kits Programmers | BOARD EVAL FOR AD9963 |
Analog Devices Inc./Maxim Integrated LTC1296CCSW#TRUnknown | Integrated Circuits (ICs) | IC DATA ACQ SYS 12BIT 5V 20SOIC |
| Series | Category | # Parts | Status | Description |
|---|---|---|---|---|
MAX2686GPS/GNSS Low-Noise Amplifiers with Integrated LDO | RF Amplifiers | 3 | Active | The MAX2686/MAX2688 low-noise amplifiers (LNAs) are designed for GPS L1, Galileo, and GLONASS applications. Designed in Maxim's advanced SiGe process, the devices achieve high gain and ultra-low-noise figure while maximizing the input-referred 1dB compression point and the 3rd-order intercept point. The MAX2686 provides a high gain of 19dB. The MAX2688 supplies 15dB of gain while attaining higher linearity.The devices operate from a +1.6V to +3.3V single supply. The optional shutdown feature in the devices reduces the supply current to less than 10µA. The devices are available in a very small, lead-free, RoHS-compliant, 0.86mm x 0.86mm x 0.65mm wafer-level package (WLP).ApplicationsAutomotive NavigationAvionicsCellular Phones with GPSDigital CamerasNotebook PCs/Ultra-Mobile PCsPersonal Navigation Devices (PNDs)Recreational, Marine NavigationTelematics (Asset Tracking and Management)Watches |
MAX2686LGPS/GNSS Low-Noise Amplifiers with Integrated LDO | RF Amplifiers | 1 | Active | The MAX2686L /MAX2693L low-noise amplifiers (LNAs) are designed for GPS L1, Galileo, and GLONASS applications. Designed in Maxim’s advanced SiGe process, the devices achieve high gain and low noise figure while maximizing the input-referred 1dB compression point and the 3rd-order intercept point. Both devices include an internal LDO ideal for battery-powered applications. For current-sensitive applications, the MAX2693L achieves excellent performance while consuming only 1.8mA current.The devices operate from a +1.6V to +4.2V single supply. The shutdown feature reduces the supply current to less than 20µA. The devices are available in a very small, lead-free, RoHS-compliant, 0.86mm x 0.86mm x 0.65mm wafer-level package (WLP).ApplicationsCellular Phones with GPSDigital CamerasNotebook PCs/Ultra-Mobile PCsRecreational, Marine NavigationTelematics (Asset Tracking and Management)Watches |
MAX2688GPS/GNSS Low-Noise Amplifiers | RF Amplifiers | 2 | Active | The MAX2686/MAX2688 low-noise amplifiers (LNAs) are designed for GPS L1, Galileo, and GLONASS applications. Designed in Maxim's advanced SiGe process, the devices achieve high gain and ultra-low-noise figure while maximizing the input-referred 1dB compression point and the 3rd-order intercept point. The MAX2686 provides a high gain of 19dB. The MAX2688 supplies 15dB of gain while attaining higher linearity.The devices operate from a +1.6V to +3.3V single supply. The optional shutdown feature in the devices reduces the supply current to less than 10µA. The devices are available in a very small, lead-free, RoHS-compliant, 0.86mm x 0.86mm x 0.65mm wafer-level package (WLP).ApplicationsAutomotive NavigationAvionicsCellular Phones with GPSDigital CamerasNotebook PCs/Ultra-Mobile PCsPersonal Navigation Devices (PNDs)Recreational, Marine NavigationTelematics (Asset Tracking and Management)Watches |
MAX269GPS/GNSS Low-Noise Amplifiers with Integrated LDO | RF Amplifiers | 9 | Active | The MAX2686L /MAX2693L low-noise amplifiers (LNAs) are designed for GPS L1, Galileo, and GLONASS applications. Designed in Maxim’s advanced SiGe process, the devices achieve high gain and low noise figure while maximizing the input-referred 1dB compression point and the 3rd-order intercept point. Both devices include an internal LDO ideal for battery-powered applications. For current-sensitive applications, the MAX2693L achieves excellent performance while consuming only 1.8mA current.The devices operate from a +1.6V to +4.2V single supply. The shutdown feature reduces the supply current to less than 20µA. The devices are available in a very small, lead-free, RoHS-compliant, 0.86mm x 0.86mm x 0.65mm wafer-level package (WLP).ApplicationsCellular Phones with GPSDigital CamerasNotebook PCs/Ultra-Mobile PCsRecreational, Marine NavigationTelematics (Asset Tracking and Management)Watches |
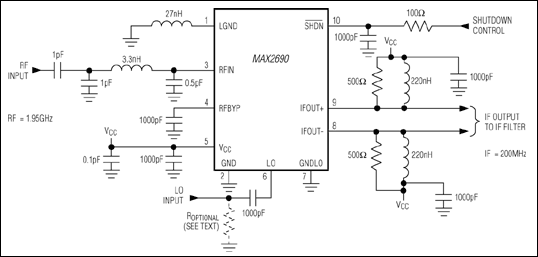
MAX2690Low-Noise, 2.5GHz Downconverter Mixer | RF Mixers | 3 | Active | The MAX2690 is a miniature, low-noise, low-power downconverter mixer designed for use in portable consumer equipment. Signals at the RF input port are mixed with signals at the local-oscillator (LO) port using a double-balanced mixer. The RF port frequency range is 400MHz to 2500MHz. The LO port frequency range is 700MHz to 2500MHz. The IF frequency range is 10MHz to 500MHz, provided the LO and RF frequencies are chosen appropriately.The IF port is differential, which provides good linearity and low LO emissions, as well as providing compatibility with applications using differential IF filters, such as CDMA cellular phones. The mixer noise figure is 10dB at 900MHz.The MAX2690 draws 16mA at VCC= 3V and operates from a +2.7V to +5.5V supply. A logic-controlled shutdown mode reduces the supply current to less than 1µA, making it ideal for battery-operated equipment. This device is offered in a miniature 10-pin µMAX package.Applications2.45GHz Industrial-Scientific-Medical (ISM)Band RadiosCell Phones/Cordless PhonesCode-Division Multiple Access (CDMA)Communication SystemsHandheld RadiosPersonal Communications Systems (PCS)Wireless Local Area Networks (WLANs) |
| Evaluation Boards | 1 | Active | ||
| Evaluation Boards | 1 | Obsolete | ||
MAX2694GPS/GNSS Low-Noise Amplifiers | RF Amplifiers | 2 | Obsolete | The MAX2687/MAX2689/MAX2694 low-noise amplifiers (LNAs) are designed for GPS L1, Galileo, and GLONASS applications. Designed in Maxim's advanced SiGe process, the devices achieve high gain and low noise figure while maximizing the input-referred 1dB compression point and the 3rd-order intercept point. The MAX2687/MAX2689/MAX2694 provide high gains of 12dB, 15dB, and 18dB, respectively. Each is optimized for high linearity.The devices operate from a +1.6V to +3.6V single supply. The optional shutdown feature in the devices reduces the supply current to less than 10µA. The devices are available in a very small, lead-free, RoHS-compliant, 0.86mm x 0.86mm x 0.65mm wafer-level package (WLP).ApplicationsAutomotive NavigationAvionicsCellular Phones with GPSDigital CamerasNotebook PCs/Ultra-Mobile PCsPersonal Navigation Devices (PNDs)Recreational, Marine NavigationTelematics (Asset Tracking and Management)Watches |
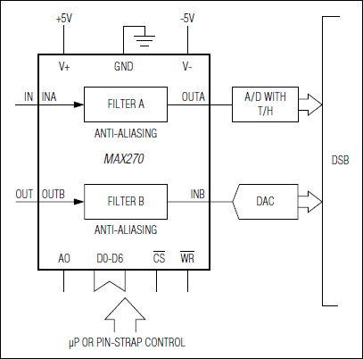
MAX270Digitally-Programmed, Dual 2nd-Order Continuous Lowpass Filter | Integrated Circuits (ICs) | 5 | Active | The MAX270/MAX271 are digitally-programmed, dual second-order continuous-time lowpass filters. Their typical dynamic range of 96dB surpasses most switched capacitor filters which require additional filtering to remove clock noise. The MAX270/MAX271 are ideal for anti-aliasing and DAC smoothing applications and can be cascaded for higher-order responses.The two filter sections are independently programmable by either microprocessor (µP) control or pin strapping. Cutoff frequencies in the 1kHz to 25kHz range can be selected.The MAX270 has an on-board, uncommitted op amp, while the MAX271 has an internal track-and-hold (T/H).ApplicationsAnti-Aliasing and Track-and-Hold (MAX271)Anti-Aliasing FilterLow-Noise ApplicationsLowpass FilteringOutput Smoothing |
MAX271Digitally-Programmed, Dual 2nd-Order Continuous Lowpass Filter | Interface | 7 | Active | The MAX270/MAX271 are digitally-programmed, dual second-order continuous-time lowpass filters. Their typical dynamic range of 96dB surpasses most switched capacitor filters which require additional filtering to remove clock noise. The MAX270/MAX271 are ideal for anti-aliasing and DAC smoothing applications and can be cascaded for higher-order responses.The two filter sections are independently programmable by either microprocessor (µP) control or pin strapping. Cutoff frequencies in the 1kHz to 25kHz range can be selected.The MAX270 has an on-board, uncommitted op amp, while the MAX271 has an internal track-and-hold (T/H).ApplicationsAnti-Aliasing and Track-and-Hold (MAX271)Anti-Aliasing FilterLow-Noise ApplicationsLowpass FilteringOutput Smoothing |