A
Analog Devices Inc./Maxim Integrated
| Series | Category | # Parts | Status | Description |
|---|---|---|---|---|
| Part | Spec A | Spec B | Spec C | Spec D | Description |
|---|---|---|---|---|---|
| Series | Category | # Parts | Status | Description |
|---|---|---|---|---|
| Part | Spec A | Spec B | Spec C | Spec D | Description |
|---|---|---|---|---|---|
| Part | Category | Description |
|---|---|---|
Analog Devices Inc./Maxim Integrated LTC1879EGN#TRUnknown | Integrated Circuits (ICs) | IC REG BUCK ADJ 1.2A 16SSOP |
Analog Devices Inc./Maxim Integrated LTC2208CUP#TRUnknown | Integrated Circuits (ICs) | IC ADC 16BIT 130MSPS 64-QFN |
Analog Devices Inc./Maxim Integrated ADP2108ACBZ-1.1-R7Obsolete | Integrated Circuits (ICs) | IC REG BUCK 1.1V 600MA 5WLCSP |
Analog Devices Inc./Maxim Integrated EV1HMC832ALP6GObsolete | Development Boards Kits Programmers | EVAL BOARD FOR HMC832ALP6GE |
Analog Devices Inc./Maxim Integrated LTC488ISWUnknown | Integrated Circuits (ICs) | IC LINE RCVR RS485 QUAD 16-SOIC |
Analog Devices Inc./Maxim Integrated LTC6946IUFD-2Obsolete | Integrated Circuits (ICs) | IC CLK/FREQ SYNTH 28QFN |
Analog Devices Inc./Maxim Integrated MAX5556ESA+TObsolete | Integrated Circuits (ICs) | IC DAC/AUDIO 16BIT 50K 8SOIC |
Analog Devices Inc./Maxim Integrated EVAL-FLTR-LD-1RZUnknown | Unclassified | EVAL BRD FOR AD800 SERIES |
Analog Devices Inc./Maxim Integrated | Development Boards Kits Programmers | BOARD EVAL FOR AD9963 |
Analog Devices Inc./Maxim Integrated LTC1296CCSW#TRUnknown | Integrated Circuits (ICs) | IC DATA ACQ SYS 12BIT 5V 20SOIC |
| Series | Category | # Parts | Status | Description |
|---|---|---|---|---|
MAX256056-Switch Sequential LED Controller For Automotive Lighting Systems | Power Management (PMIC) | 3 | Active | The MAX25605 is a six-channel automotive sequential LED controller. The device implements a sequential turn function or any other sequential light animation without the use of a microcontroller or software. The MAX25605 integrates six cascoded low RDSONn-channel MOSFETs suitable for LED lighting applications up to 750mA. Each switch supports up to three series LEDs per switch. The entire LED string voltage supported is up to 60V. The n-channel MOSFETs are divided into two groups of three, allowing a single device to sequence either one or two strings of LEDs. Integrated gate drivers and level shifters for the switches are supplied by an internal charge-pump regulator, supporting buck-boost and boost-to-battery applications, in addition to ground-referenced LED driver topologies.Sequencing functionality and timing is programmed by connecting resistors to the A0, A1, A2, and CLK inputs. Programming options include: dimming up/down, short LED threshold, multi-device sequence position, dimming frequency, and fade duration. The optional logarithmic fade feature allows for gradually turning the LEDs on or off. The sequence can be disabled by pulling the enable input low. With EN pulled low, the switches are open and the LED driver current flows through the entire LED string. Each switch also integrates single-LED fault detection, asserting a fault flag in case of shorted LEDs, open LEDs, or open wires between the sequencer and the LED string. Additionally, up to 16 devices can be sequenced together through the use of a SYNC input.The MAX25605 operates over the -40°C to +125°C automotive temperature range and is available in a 20-pin 4mmx4mm side-wettable TQFN and a 20-pin TSSOP package with exposed pad.ApplicationsHardware-Based Lighting AnimationSequential Turn Signal Lights |
| Integrated Circuits (ICs) | 4 | Active | ||
| LED Driver Evaluation Boards | 9 | Active | ||
MAX25610Synchronous Buck and Buck Boost LED Driver / DC-DC Converter | LED Driver Evaluation Boards | 15 | Active | The MAX25610A/MAX25610B are fully synchronous LED drivers that provide constant output current to drive high-power LEDs. The MAX25610A/MAX25610B integrate two 60mΩ power MOSFETs for synchronous operation, minimizing external components. Flexible configuration supports buck, inverting buck-boost, and boost conversion. The devices incorporate current-mode control that provides fast transient response and eases loop stabilization. The MAX25610A/MAX25610B include cycle by cycle current limiting, output overvoltage protection (OVP), open-string protection, output short-circuit protection (SCP), and thermal shutdown.In LED driver applications, the MAX25610A/MAX25610B provide analog dimming of the LED current through the REFI pin, and PWM dimming through the PWMDIM pin. Switching is enabled when PWMDIM is high, and disabled with both MOSFETs off when PWMDIM is low. Analog programming of the PWMDIM pin enables the built-in digital dimming function, with dimming frequency selected by the PWMFRQ pin.The MAX25610A/MAX25610B include two 5V regulators. A regulated 5V between VCCand AGND is used for IC bias, REFI and PWMFRQ programming. Another low current regulated 5V between VEEand INN is used for analog PWMDIM and FLT pullup. Both PWMDIM and FLT reference INN for easy system interface. Switching frequency is internally set at 400kHz for the MAX25610A and 2.2MHz for the MAX25610B. The devices have built-in spread spectrum to reduce EMI noise. External and internal current sense are supported, with ±3% and ±6% respective LED current accuracy.The MAX25610A/MAX25610B are well-suited for automotive applications requiring high voltage input and can withstand load dump events up to 40V. The devices can also be used as a DC-DC converter using the FB input as feedback for the output voltage divider. The MAX25610A/MAX25610B are available in thermally enhanced 16-pin TSSOP-EP and 16-pin TQFN packages. They are specified to operate over the -40°C to +125°C automotive temperature range.Design Solution: Time for a New Class of Flexible Automotive LED Drivers ›ApplicationsAutomotive Lighting ApplicationsIndustrial Lighting Applications |
MAX25610BSynchronous Buck and Buck Boost LED Driver / DC-DC Converter | Power Management (PMIC) | 3 | Active | The MAX25610A/MAX25610B are fully synchronous LED drivers that provide constant output current to drive high-power LEDs. The MAX25610A/MAX25610B integrate two 60mΩ power MOSFETs for synchronous operation, minimizing external components. Flexible configuration supports buck, inverting buck-boost, and boost conversion. The devices incorporate current-mode control that provides fast transient response and eases loop stabilization. The MAX25610A/MAX25610B include cycle by cycle current limiting, output overvoltage protection (OVP), open-string protection, output short-circuit protection (SCP), and thermal shutdown.In LED driver applications, the MAX25610A/MAX25610B provide analog dimming of the LED current through the REFI pin, and PWM dimming through the PWMDIM pin. Switching is enabled when PWMDIM is high, and disabled with both MOSFETs off when PWMDIM is low. Analog programming of the PWMDIM pin enables the built-in digital dimming function, with dimming frequency selected by the PWMFRQ pin.The MAX25610A/MAX25610B include two 5V regulators. A regulated 5V between VCCand AGND is used for IC bias, REFI and PWMFRQ programming. Another low current regulated 5V between VEEand INN is used for analog PWMDIM and FLT pullup. Both PWMDIM and FLT reference INN for easy system interface. Switching frequency is internally set at 400kHz for the MAX25610A and 2.2MHz for the MAX25610B. The devices have built-in spread spectrum to reduce EMI noise. External and internal current sense are supported, with ±3% and ±6% respective LED current accuracy.The MAX25610A/MAX25610B are well-suited for automotive applications requiring high voltage input and can withstand load dump events up to 40V. The devices can also be used as a DC-DC converter using the FB input as feedback for the output voltage divider. The MAX25610A/MAX25610B are available in thermally enhanced 16-pin TSSOP-EP and 16-pin TQFN packages. They are specified to operate over the -40°C to +125°C automotive temperature range.Design Solution: Time for a New Class of Flexible Automotive LED Drivers ›ApplicationsAutomotive Lighting ApplicationsIndustrial Lighting Applications |
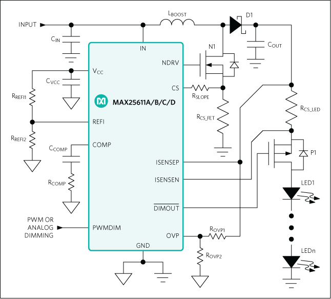
MAX25611Automotive High-Voltage, HB-LED Controller | Development Boards, Kits, Programmers | 11 | Active | The MAX25611A/MAX25611B/MAX25611C/MAX25611D are single-channel HBLED drivers for automotive front light applications such as high beam, low beam, daytime running light (DRL), turn indicator, fog light, and other LED lights. It can take an input voltage from 5V to 36V and can drive a string of LEDs with a maximum output voltage of 65V.The MAX25611A/B/C/D sense output current at the high side of the LED string. High-side current sensing is required to protect for shorts from the output to the ground or battery input. It is also the most flexible scheme for driving LEDs, allowing boost, high-side buck, SEPIC mode, or buck-boost mode configurations. The PWM input provides LED dimming ratios of up to 5000:1, and the REFI input provides additional analog dimming capability in the MAX25611A/B/C/D. The MAX25611A/B/C/D have built-in spread-spectrum modulation for improved electromagnetic compatibility performance. The MAX25611A/B/C/D can also be used in zeta and Cuk converter configurations if it is necessary in some applications.The MAX25611A/B/C/D are available in a space-saving 12-pin SWTQFN-EP package. They are specified to operate over the -40°C to +125°C automotive temperature range. The switching frequency is internally set at 350kHzfor the MAX25611A/MAX25611C and 2.2MHz for theMAX25611B/MAX25611D.Design Solution: Keep Your Head Up with a High-Dimming Ratio Automotive Led Driver ›ApplicationsAutomotive Exterior LightingCommercial, Industrial, and Architectural LightingDaytime Running Lights (DRLs)Fog Lights and Adaptive Front Light AssembliesHead-Up DisplaysHigh Beam/Low Beam/Signal/Position lights |
MAX25611AAutomotive High-Voltage, HB-LED Controller | LED Drivers | 2 | Active | The MAX25611A/MAX25611B/MAX25611C/MAX25611D are single-channel HBLED drivers for automotive front light applications such as high beam, low beam, daytime running light (DRL), turn indicator, fog light, and other LED lights. It can take an input voltage from 5V to 36V and can drive a string of LEDs with a maximum output voltage of 65V.The MAX25611A/B/C/D sense output current at the high side of the LED string. High-side current sensing is required to protect for shorts from the output to the ground or battery input. It is also the most flexible scheme for driving LEDs, allowing boost, high-side buck, SEPIC mode, or buck-boost mode configurations. The PWM input provides LED dimming ratios of up to 5000:1, and the REFI input provides additional analog dimming capability in the MAX25611A/B/C/D. The MAX25611A/B/C/D have built-in spread-spectrum modulation for improved electromagnetic compatibility performance. The MAX25611A/B/C/D can also be used in zeta and Cuk converter configurations if it is necessary in some applications.The MAX25611A/B/C/D are available in a space-saving 12-pin SWTQFN-EP package. They are specified to operate over the -40°C to +125°C automotive temperature range. The switching frequency is internally set at 350kHzfor the MAX25611A/MAX25611C and 2.2MHz for theMAX25611B/MAX25611D.Design Solution: Keep Your Head Up with a High-Dimming Ratio Automotive Led Driver ›ApplicationsAutomotive Exterior LightingCommercial, Industrial, and Architectural LightingDaytime Running Lights (DRLs)Fog Lights and Adaptive Front Light AssembliesHead-Up DisplaysHigh Beam/Low Beam/Signal/Position lights |
MAX25611BAutomotive High-Voltage, HB-LED Controller | Power Management (PMIC) | 2 | Active | The MAX25611A/MAX25611B/MAX25611C/MAX25611D are single-channel HBLED drivers for automotive front light applications such as high beam, low beam, daytime running light (DRL), turn indicator, fog light, and other LED lights. It can take an input voltage from 5V to 36V and can drive a string of LEDs with a maximum output voltage of 65V.The MAX25611A/B/C/D sense output current at the high side of the LED string. High-side current sensing is required to protect for shorts from the output to the ground or battery input. It is also the most flexible scheme for driving LEDs, allowing boost, high-side buck, SEPIC mode, or buck-boost mode configurations. The PWM input provides LED dimming ratios of up to 5000:1, and the REFI input provides additional analog dimming capability in the MAX25611A/B/C/D. The MAX25611A/B/C/D have built-in spread-spectrum modulation for improved electromagnetic compatibility performance. The MAX25611A/B/C/D can also be used in zeta and Cuk converter configurations if it is necessary in some applications.The MAX25611A/B/C/D are available in a space-saving 12-pin SWTQFN-EP package. They are specified to operate over the -40°C to +125°C automotive temperature range. The switching frequency is internally set at 350kHzfor the MAX25611A/MAX25611C and 2.2MHz for theMAX25611B/MAX25611D.Design Solution: Keep Your Head Up with a High-Dimming Ratio Automotive Led Driver ›ApplicationsAutomotive Exterior LightingCommercial, Industrial, and Architectural LightingDaytime Running Lights (DRLs)Fog Lights and Adaptive Front Light AssembliesHead-Up DisplaysHigh Beam/Low Beam/Signal/Position lights |
MAX25611CAutomotive High-Voltage, HB-LED Controller | LED Drivers | 1 | Active | The MAX25611A/MAX25611B/MAX25611C/MAX25611D are single-channel HBLED drivers for automotive front light applications such as high beam, low beam, daytime running light (DRL), turn indicator, fog light, and other LED lights. It can take an input voltage from 5V to 36V and can drive a string of LEDs with a maximum output voltage of 65V.The MAX25611A/B/C/D sense output current at the high side of the LED string. High-side current sensing is required to protect for shorts from the output to the ground or battery input. It is also the most flexible scheme for driving LEDs, allowing boost, high-side buck, SEPIC mode, or buck-boost mode configurations. The PWM input provides LED dimming ratios of up to 5000:1, and the REFI input provides additional analog dimming capability in the MAX25611A/B/C/D. The MAX25611A/B/C/D have built-in spread-spectrum modulation for improved electromagnetic compatibility performance. The MAX25611A/B/C/D can also be used in zeta and Cuk converter configurations if it is necessary in some applications.The MAX25611A/B/C/D are available in a space-saving 12-pin SWTQFN-EP package. They are specified to operate over the -40°C to +125°C automotive temperature range. The switching frequency is internally set at 350kHzfor the MAX25611A/MAX25611C and 2.2MHz for theMAX25611B/MAX25611D.Design Solution: Keep Your Head Up with a High-Dimming Ratio Automotive Led Driver ›ApplicationsAutomotive Exterior LightingCommercial, Industrial, and Architectural LightingDaytime Running Lights (DRLs)Fog Lights and Adaptive Front Light AssembliesHead-Up DisplaysHigh Beam/Low Beam/Signal/Position lights |
MAX25611DAutomotive High-Voltage, HB-LED Controller | Integrated Circuits (ICs) | 1 | Active | The MAX25611A/MAX25611B/MAX25611C/MAX25611D are single-channel HBLED drivers for automotive front light applications such as high beam, low beam, daytime running light (DRL), turn indicator, fog light, and other LED lights. It can take an input voltage from 5V to 36V and can drive a string of LEDs with a maximum output voltage of 65V.The MAX25611A/B/C/D sense output current at the high side of the LED string. High-side current sensing is required to protect for shorts from the output to the ground or battery input. It is also the most flexible scheme for driving LEDs, allowing boost, high-side buck, SEPIC mode, or buck-boost mode configurations. The PWM input provides LED dimming ratios of up to 5000:1, and the REFI input provides additional analog dimming capability in the MAX25611A/B/C/D. The MAX25611A/B/C/D have built-in spread-spectrum modulation for improved electromagnetic compatibility performance. The MAX25611A/B/C/D can also be used in zeta and Cuk converter configurations if it is necessary in some applications.The MAX25611A/B/C/D are available in a space-saving 12-pin SWTQFN-EP package. They are specified to operate over the -40°C to +125°C automotive temperature range. The switching frequency is internally set at 350kHzfor the MAX25611A/MAX25611C and 2.2MHz for theMAX25611B/MAX25611D.Design Solution: Keep Your Head Up with a High-Dimming Ratio Automotive Led Driver ›ApplicationsAutomotive Exterior LightingCommercial, Industrial, and Architectural LightingDaytime Running Lights (DRLs)Fog Lights and Adaptive Front Light AssembliesHead-Up DisplaysHigh Beam/Low Beam/Signal/Position lights |