| RF and Wireless | 6 | Active | |
| RF Receivers | 29 | Active | |
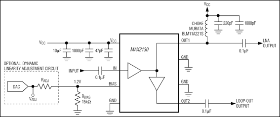
MAX2130Broadband, Two-Output, Low-Noise Amplifier for TV Tuner Applications | RF and Wireless | 2 | Active | The MAX2130 broadband, low-distortion, low-noise, two-output amplifier performs preamp, loop-out, and buffer functions in TV tuner applications. The device integrates functions typically achieved with discrete components into the space-saving 8-pin µMAX-EP package. The MAX2130 provides a gain of +15dB with a noise figure less than 3.2dB over the 44MHz to 878MHz frequency range. The MAX2130 features an externally adjustable bias control, set with a single resistor, that allows the user to meet minimum linearity requirements while reducing current consumption. The device operates from a +5V single supply and only requires 93mA of supply current when nominally biased.ApplicationsAnalog TV TunersCable ModemsDigital/Terrestrial TV TunersDVB-T Digital Broadcast ReceiversSet-Top Boxes |
MAX2135ISDB-T/DVB-T Diversity Tuner | Specialized ICs | 3 | Active | The MAX2135A low-power, 6MHz ISDB-T and 6MHz/7MHz/8MHz DVB-T low-IF diversity tuner directly converts broadcast ISDB-T and DVB-T signals to a low-IF using a broadband I/Q downconverter. The operating frequency range covers the VHF and UHF broadcast TV bands from 90MHz to 862MHz.The MAX2135A integrates LNAs, RF variable-gain amplifiers (VGAs), VHF and UHF tracking filters, I/Q downconverting mixers, baseband VGAs, and low-IF filters. The device also includes a fully monolithic VCO and tank circuit as well as a complete frequency synthesizer including an on-chip crystal oscillator and output buffer/divider.The device incorporates a 2-wire (I²C) serial control interface with multiple read and write addresses. A low-power standby mode is available whereupon the signal path is shut down while leaving the serial control interface and register circuits active. Additionally, the entire device can be shut down by an external pin.The MAX2135A is available in a 56-pin thin QFN package (7mm x 7mm) with an exposed paddle. Electrical performance is guaranteed over the extended -40°C to +85°C temperature range.ApplicationsAutomotive TV Diversity SystemsLaptop/Desktop TV ReceiversPortable LCD TVsPortable Navigation Devices |
| Evaluation Boards | 3 | Active | |
MAX213E±15kV ESD-Protected, +5V RS-232 Transceivers | Drivers, Receivers, Transceivers | 2 | Active | The MAX202E-MAX213E, MAX232E, and MAX241E are a family of RS-232 and V.28 transceivers with high ±15kV ESD HBM protection and integrated charge pump circuitry for single +5V supply operation. The various combinations of features are outlined in theSelector Guide. The drivers and receivers for all ten devices meet all EIA/TIA-232E and CCITT V.28 specifications at data rates up to 120kbps when loaded.The MAX211E/MAX213E/MAX241E are available in 28-pin SO and SSOP packages. The MAX202E/MAX232E come in 16-pin TSSOP, narrow SO, wide SO, and DIP packages. The MAX203E comes in a 20-pin DIP/SO package, and needs no external charge-pump capacitors. The MAX205E comes in a 24-pin wide DIP package, and also eliminates external charge-pump capacitors.ApplicationsBattery-Powered EquipmentHandheld EquipmentPortable Diagnostics Equipment |
| RF Receivers | 11 | Active | |
| RF, RFID, Wireless Evaluation Boards | 5 | Obsolete | |
| RF Receivers | 1 | Active | |
| Integrated Circuits (ICs) | 2 | Obsolete | |