A
Analog Devices Inc./Maxim Integrated
| Series | Category | # Parts | Status | Description |
|---|---|---|---|---|
| Part | Spec A | Spec B | Spec C | Spec D | Description |
|---|---|---|---|---|---|
| Series | Category | # Parts | Status | Description |
|---|---|---|---|---|
| Part | Spec A | Spec B | Spec C | Spec D | Description |
|---|---|---|---|---|---|
| Part | Category | Description |
|---|---|---|
Analog Devices Inc./Maxim Integrated LTC1879EGN#TRUnknown | Integrated Circuits (ICs) | IC REG BUCK ADJ 1.2A 16SSOP |
Analog Devices Inc./Maxim Integrated LTC2208CUP#TRUnknown | Integrated Circuits (ICs) | IC ADC 16BIT 130MSPS 64-QFN |
Analog Devices Inc./Maxim Integrated ADP2108ACBZ-1.1-R7Obsolete | Integrated Circuits (ICs) | IC REG BUCK 1.1V 600MA 5WLCSP |
Analog Devices Inc./Maxim Integrated EV1HMC832ALP6GObsolete | Development Boards Kits Programmers | EVAL BOARD FOR HMC832ALP6GE |
Analog Devices Inc./Maxim Integrated LTC488ISWUnknown | Integrated Circuits (ICs) | IC LINE RCVR RS485 QUAD 16-SOIC |
Analog Devices Inc./Maxim Integrated LTC6946IUFD-2Obsolete | Integrated Circuits (ICs) | IC CLK/FREQ SYNTH 28QFN |
Analog Devices Inc./Maxim Integrated MAX5556ESA+TObsolete | Integrated Circuits (ICs) | IC DAC/AUDIO 16BIT 50K 8SOIC |
Analog Devices Inc./Maxim Integrated EVAL-FLTR-LD-1RZUnknown | Unclassified | EVAL BRD FOR AD800 SERIES |
Analog Devices Inc./Maxim Integrated | Development Boards Kits Programmers | BOARD EVAL FOR AD9963 |
Analog Devices Inc./Maxim Integrated LTC1296CCSW#TRUnknown | Integrated Circuits (ICs) | IC DATA ACQ SYS 12BIT 5V 20SOIC |
| Series | Category | # Parts | Status | Description |
|---|---|---|---|---|
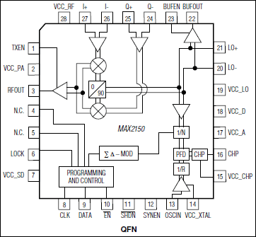
MAX2150Wideband I/Q Modulator with Sigma-Delta Fractional-N Synthesizer | RF Modulators | 2 | Active | The MAX2150 is a complete wideband direct upconversion quadrature modulator IC incorporating a 28-bit sigma-delta fractional-N synthesizer. The device is targeted for applications in the 700MHz to 2300MHz frequency range.The super-high-resolution sigma-delta fractional-N synthesizer is capable of better than 50mHz resolution when used with a 10MHz reference. Other features: fully differential I/Q modulation inputs, an internal LO buffer, and a 50Ω wideband output driver amplifier.A standard 3-wire interface is provided for synthesizer programming and overall device configuration. An on-chip low-noise crystal oscillator amplifier is also included and can be configured as a buffer when an external reference oscillator is used.The device typically achieves 34dBc of carrier and sideband suppression at a -1dBm output level. The wideband, internally matched RF output can also be disabled while the synthesizer and 3-wire bus remain powered up for continuous programming.The device consumes 72mA from a single +3.0V supply and is packaged in an ultra-compact 28-pin QFN package (5mm x 5mm) with an exposed pad.ApplicationsLMDSSatellite UplinkWireless Base StationsWireless Broadband |
| Specialized ICs | 1 | Active | ||
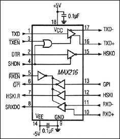
MAX216Low-Power, AppleTalk™ Interface Transceiver | Development Boards, Kits, Programmers | 14 | Active | Low-Power, AppleTalk™ Interface Transceiver |
| RF Receivers | 2 | Obsolete | ||
MAX2161016-Channel Automotive Local-Dimming Backlight Driver with SPI Interface | Integrated Circuits (ICs) | 7 | Active | The MAX21610 is a 16-channel modular backlight driver for use with automotive displays. The integrated current outputs can sink up to 100mA LED current, each depending on the ambient temperature. Device power comes from an external 3.3V or 5V supply, while the LED current-sink outputs can operate at up to 17V.A feedback output pin (FB) is provided to control an external DC-DC converter so that voltage headroom can be optimized and the overall system power dissipation reduced.The global LED current for all strings is set through a serial peripheral interface (SPI), with individual PWM settings for each of the channels. The PWM frequency can be determined using the internal oscillator or by synchronizing to the external CLKIO input.The device features a high-speed SPI interface for control. Up to 10 devices can be daisy-chained to reduce connection complexity.The MAX21610 is available in a TQFN package and operates in the -40 to 125°C temperature range.ApplicationsCentral Information DisplaysInfotainment DisplaysInstrument Clusters |
| RF Misc ICs and Modules | 4 | Obsolete | ||
| Evaluation Boards | 5 | Active | ||
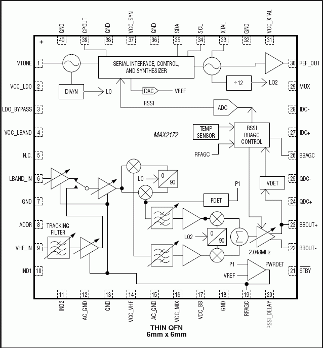
MAX2172Direct-Conversion to Low-IF Tuner for Digital Audio Broadcast | Evaluation Boards | 7 | Active | The MAX2172 direct-conversion to low-IF tuner is designed for digital audio broadcast (DAB) and terrestrial digital multimedia broadcast (T-DMB) applications, covering an input frequency range of 168MHz to 240MHz (VHF-III), 1452MHz to 1492MHz (L-band), and also 87MHz to 108MHz (FM). The MAX2172 achieves a high level of component integration, allowing lowpower, tuner-on-board designs. The direct-conversion to low-IF architecture eliminates the need for an IF-SAW filter while providing a balanced 2.048MHz center frequency baseband output to the demodulator.The MAX2172 provides a buffered reference clock at the crystal frequency.A sigma-delta fractional-N synthesizer is incorporated to optimize both close-in and wideband phase noise performances for OFDM applications where sensitivity to both 1kHz phase noise and wideband phase noise related to strong adjacents can be a problem.The MAX2172 is available in a 40-pin thin QFN package (6mm x 6mm) with an exposed pad. Electrical performance is guaranteed over the extended -40°C to +85°C temperature range.ApplicationsFixed and Mobile Digital Audio Broadcast (DAB, DAB+) with FMTerrestrial Digital Multimedia Broadcast (T-DMB) with FM |
MAX2173RF to Bits Tuner for Digital Audio Broadcast | Development Boards, Kits, Programmers | 3 | Active | The MAX2173 is a highly integrated direct-conversion tuner for digital audio broadcast (DAB) and terrestrial digital multimedia broadcast (T-DMB) applications in the 168MHz to 240MHz (VHF band-III) and 1452MHz to 1492MHz (L-band) frequency bands. For FM and DRM+ reception, a low-IF conversion is used, covering a frequency range of 76MHz to 108MHz (FM band). The design integrates lowpass filters, enabling low-power tuner-on-board designs. The mixer and lowpass filtering are followed by a dual ADC and digital filtering. The digital filtering reduces the output data rate and eases the processing load on the DSP. The resulting bit stream is driven off-chip via an I²S format bus.An integrated digitally controlled crystal oscillator provides more than ±50ppm control range, eliminating the need for a VCXO. The MAX2173 also provides a buffered-reference clock output at the crystal frequency (fREF) or fREF/3.Two LDOs are integrated into the MAX2173. The 1.6V LDO can be used to power the internal 1.6V circuitry. External circuits can be powered using the 1.2V LDO, eliminating the need for a stand-alone 1.2V regulator.The MAX2173 is available in a 40-pin TQFN package (6mm x 6mm) with an exposed pad. Electrical performance is guaranteed over the extended -40°C to +85°C temperature range.ApplicationsAutomotive DAB ProductsFixed and Mobile DAB/FM ProductsT-DMB/FM Products |
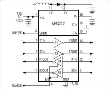
MAX2181.8V to 4.25V Powered, True RS-232 Dual Transceiver | Evaluation Boards | 14 | Active | The MAX218 RS-232 transceiver is intended for battery-powered EIA/TIA-232E and V.28/V.24 communications interfaces that need two drivers and two receivers with minimum power consumption. It provides a wide +1.8V to +4.25V operating voltage range while maintaining true RS-232 and EIA/TIA-562 voltage levels. The MAX218 runs from two alkaline, NiCd, or NiMH cells without any form of voltage regulator.A shutdown mode reduces current consumption to 1µA, extending battery life in portable systems. While shut down, all receivers can remain active or can be disabled under logic control, permitting a system incorporating the CMOS MAX218 to monitor external devices while in low-power shutdown mode.A guaranteed 120kbps data rate provides compatibility with popular software for communicating with personal computers. Three-state drivers are provided on all receiver outputs so that multiple receivers, generally of different interface standards, can be wire-ORed at the UART. The MAX218 is available in 20-pin DIP, SO, and SSOP packages.ApplicationsBattery-Powered ApplicationsComputers: Desktop, Workstation, ServerInstrumentsModemsPeripheralsPrinters |