A
Analog Devices Inc./Maxim Integrated
| Series | Category | # Parts | Status | Description |
|---|---|---|---|---|
| Part | Spec A | Spec B | Spec C | Spec D | Description |
|---|---|---|---|---|---|
| Series | Category | # Parts | Status | Description |
|---|---|---|---|---|
| Part | Spec A | Spec B | Spec C | Spec D | Description |
|---|---|---|---|---|---|
| Part | Category | Description |
|---|---|---|
Analog Devices Inc./Maxim Integrated LTC1879EGN#TRUnknown | Integrated Circuits (ICs) | IC REG BUCK ADJ 1.2A 16SSOP |
Analog Devices Inc./Maxim Integrated LTC2208CUP#TRUnknown | Integrated Circuits (ICs) | IC ADC 16BIT 130MSPS 64-QFN |
Analog Devices Inc./Maxim Integrated ADP2108ACBZ-1.1-R7Obsolete | Integrated Circuits (ICs) | IC REG BUCK 1.1V 600MA 5WLCSP |
Analog Devices Inc./Maxim Integrated EV1HMC832ALP6GObsolete | Development Boards Kits Programmers | EVAL BOARD FOR HMC832ALP6GE |
Analog Devices Inc./Maxim Integrated LTC488ISWUnknown | Integrated Circuits (ICs) | IC LINE RCVR RS485 QUAD 16-SOIC |
Analog Devices Inc./Maxim Integrated LTC6946IUFD-2Obsolete | Integrated Circuits (ICs) | IC CLK/FREQ SYNTH 28QFN |
Analog Devices Inc./Maxim Integrated MAX5556ESA+TObsolete | Integrated Circuits (ICs) | IC DAC/AUDIO 16BIT 50K 8SOIC |
Analog Devices Inc./Maxim Integrated EVAL-FLTR-LD-1RZUnknown | Unclassified | EVAL BRD FOR AD800 SERIES |
Analog Devices Inc./Maxim Integrated | Development Boards Kits Programmers | BOARD EVAL FOR AD9963 |
Analog Devices Inc./Maxim Integrated LTC1296CCSW#TRUnknown | Integrated Circuits (ICs) | IC DATA ACQ SYS 12BIT 5V 20SOIC |
| Series | Category | # Parts | Status | Description |
|---|---|---|---|---|
| Integrated Circuits (ICs) | 2 | Active | ||
| Integrated Circuits (ICs) | 1 | Obsolete | ||
MAX1954Low-Cost, High-Frequency, Current-Mode PWM Buck Controllers | DC DC Switching Controllers | 4 | Active | The MAX1954A synchronous current-mode, pulse-width modulation (PWM) buck controller is pin compatible with the popular MAX1954 and is suitable for applications where cost and size are critical.The MAX1954A operates from an input voltage range of 3.0V to 13.2V, independent of the IC supply. The output voltage is adjustable down to 0.8V. The IC operates at a fixed 300kHz switching frequency and provides up to 25A of output current with efficiency up to 95%. This controller has excellent transient response resulting in smaller output capacitance.The MAX1954A features foldback current limiting that greatly reduces input current and component power dissipation during output overload or short-circuit conditions.The compensation and shutdown control (COMP) input, in addition to providing compensation to the error amplifier, can be pulled low to shut down the converter. An input undervoltage lockout is provided to ensure proper operation during power sags to prevent the external power MOSFETs from overheating. Internal digital soft-start is included to reduce inrush current and save an external capacitor.The MAX1954A is available in a tiny 10-pin µMAX® package to minimize PC board space.ApplicationsGraphic Cards and Video CardsLow-Voltage Distributed PowerMicroprocessor CoresPCs and ServersPrinters and ScannersTelecom/Networks |
| Analog to Digital Converters (ADC) | 2 | Obsolete | ||
| Power Management (PMIC) | 1 | Active | ||
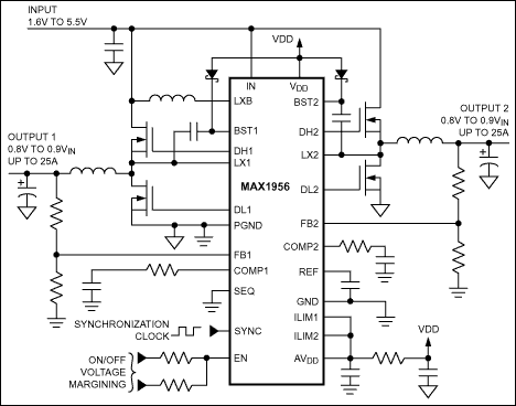
MAX19561.6V to 5.5V Input, 0.5% Accurate, Dual 180° Out-of-Phase Step-Down Controllers | DC DC Switching Controllers | 2 | Active | The MAX1955/MAX1956 are dual-output, fixed-frequency, voltage-mode, pulse-width modulated (PWM) step-down controllers with 0.5% output accuracy. Each controller switches at a constant 600kHz and is 180° out-of-phase with the other controller, reducing input ripple current and the number of input capacitors.An on-chip bias supply generates a 5V gate drive to deliver up to 25A output current per phase with low-cost N-channel MOSFETs at up to 93% efficiency. Lossless adjustable current limit eliminates expensive current-sense resistors and improves efficiency. Foldback current limit reduces power dissipation during short-circuit conditions and handles transient overloads better than controllers using hiccup-mode short-circuit protection.Output voltage margining shifts output voltage by ±4% from the nominal value to simplify system test. Outputs also can be powered up and down in selectable sequences to meet core and logic supply-rail requirements.The MAX1955/MAX1956 are available in a 28-lead thin QFN package with exposed pad.ApplicationsDSP, ASIC, µP, and FPGA SuppliesServersTelecom and Network EquipmentWireless Base Stations |
MAX1957Low-Cost, High-Frequency, Current-Mode PWM Buck Controllers | Integrated Circuits (ICs) | 2 | Active | The MAX1953/MAX1954/MAX1957 is a family of versatile, economical, synchronous current-mode, pulse-width modulation (PWM) buck controllers. These step-down controllers are targeted for applications where cost and size are critical.The MAX1953 operates at a fixed 1MHz switching frequency, thus significantly reducing external component size and cost. Additionally, excellent transient response is obtained using less output capacitance. The MAX1953 operates from low 3V to 5.5V input voltage and can supply up to 10A of output current. Selectable current limit is provided to tailor to the external MOSFETs' on-resistance for optimum cost and performance. The output voltage is adjustable from 0.8V to 0.86VIN.With the MAX1954, the drain-voltage range on the high- side FET is 3V to 13.2V and is independent of the supply voltage. It operates at a fixed 300kHz switching frequency and can be used to provide up to 25A of output current with high efficiency. The output voltage is adjustable from 0.8V to 0.86VHSD.The MAX1957 features a tracking output voltage range of 0.4V to 0.86VINand is capable of sourcing or sinking current for applications such as DDR bus termination and PowerPC®/ASIC/DSP core supplies. The MAX1957 operates from a 3V to 5.5V input voltage and at a fixed 300kHz switching frequency.The MAX1953/MAX1954/MAX1957 provide a COMP pin that can be pulled low to shut down the converter in addition to providing compensation to the error amplifier. An input undervoltage lockout (UVLO) is provided to ensure proper operation under power-sag conditions to prevent the external power MOSFETs from overheating. Internal digital soft-start is included to reduce inrush current. The MAX1953/MAX1954/MAX1957 are available in tiny 10-pin µMAX packages.ApplicationsGraphic Cards and Video CardsLow-Voltage Distributed PowerMicroprocessor Core SuppliesPCs and ServersPrinters and ScannersTelecommunications and Networking |
MAX19586High-Dynamic-Range, 16-Bit, 80Msps ADC with -82dBFS Noise Floor | Analog to Digital Converters (ADC) | 1 | Obsolete | The MAX19586 is a 3.3V, high-speed, high-performance analog-to-digital converter (ADC) featuring a fully differential wideband track-and-hold (T/H) and a 16-bit converter core. The MAX19586 is optimized for multichannel, multimode receivers, which require the ADC to meet very stringent dynamic performance requirements. With a -82dBFS noise floor, the MAX19586 allows for the design of receivers with superior sensitivity requirements.At 80Msps, the MAX19586 achieves a 79.2dB signal-to-noise ratio (SNR) and an 84.3dBc/100dBc single-tone spurious-free dynamic range (SFDR) performance (SFDR1/SFDR2) at fIN= 70MHz. The MAX19586 is not only optimized for excellent dynamic performance in the 2nd Nyquist region, but also for high-IF input frequencies. For instance, at 130MHz, the MAX19586 achieves an 82.5dBc SFDR and its SNR performance stays flat (within 2.5dB) throughout the 4th Nyquist region. This level of performance makes the part ideal for high-performance digital receivers.The MAX19586 operates from a 3.3V analog supply voltage and a 1.8V digital voltage, features a 2.56VP-Pfull-scale input range, and allows for a guaranteed sampling speed of up to 80Msps. The input track-and-hold stage operates with a 600MHz full-scale, full-power bandwidth.The MAX19586 features parallel, low-voltage CMOS-compatible outputs in two's-complement output format.The MAX19586 is manufactured in an 8mm x 8mm, 56-pin thin QFN package with exposed paddle (EP) for low thermal resistance, and is specified for the extended industrial (-40°C to +85°C) temperature range.ApplicationsAntenna Array ProcessingCellular Base-Station Transceiver Systems (BTS)E911 Location ReceiversHigh-Performance InstrumentationMulticarrier ReceiversMultistandard ReceiversWireless Local Loop (WLL) |
| Evaluation Boards | 2 | Active | ||
MAX1966-Channel, Multirange, 5V, 12-Bit DAS with 12-Bit Bus Interface and Fault Protection | Evaluation and Demonstration Boards and Kits | 33 | Active | The MAX196/MAX198 multirange, 12-bit data-acquisition systems (DAS) require only a single +5V supply for operation, yet convert analog signals at their inputs up to ±10V (MAX196) and ±4V (MAX198). These systems provide six analog input channels that are independently software programmable for a variety of ranges: ±10V, ±5V, 0V to +10V, and 0V to +5V for the MAX196; ±VREF, ±VREF/2, 0V to +VREF, and 0V to +VREF/2 for the MAX198. This range switching increases the effective dynamic range to 14 bits and provides the flexibility to interface ±12V, ±15V, and 4mA to 20mA powered sensors to a single +5V system. In addition, these converters are fault protected to ±16.5V; a fault condition on any channel will not affect the conversion result of the selected channel. Other features include a 5MHz bandwidth track/hold, 100ksps throughput rate, software-selectable internal/external clock, internal/external acquisition control, 12-bit parallel interface, and internal 4.096V or external reference.Two programmable power-down modes (STBYPD, FULLPD) provide low-current shutdown between conversions. In STBYPD mode, the reference buffer remains active, eliminating start-up delays.The MAX196/MAX198 employ a standard microprocessor (µP) interface. A three-state data I/O port is configured to operate with 16-bit data buses, and data-access and bus-release timing specifications are compatible with most popular µPs. All logic inputs and outputs are TTL/CMOS compatible.These devices are available in 28-pin DIP, wide SO, SSOP (55% smaller in area than wide SO), and ceramic SB packages. For 8+4 bus interface, see the MAX197 and the MAX199 data sheets. An evaluation kit is available (MAX196EVKIT-DIP).ApplicationsAutomated Test Equipment (ATE)Data AcquisitionIndustrial Controls SystemsMedical InstrumentsRoboticsTelecommunications |