A
Analog Devices Inc./Maxim Integrated
| Series | Category | # Parts | Status | Description |
|---|---|---|---|---|
| Part | Spec A | Spec B | Spec C | Spec D | Description |
|---|---|---|---|---|---|
| Series | Category | # Parts | Status | Description |
|---|---|---|---|---|
| Part | Spec A | Spec B | Spec C | Spec D | Description |
|---|---|---|---|---|---|
| Part | Category | Description |
|---|---|---|
Analog Devices Inc./Maxim Integrated LTC1879EGN#TRUnknown | Integrated Circuits (ICs) | IC REG BUCK ADJ 1.2A 16SSOP |
Analog Devices Inc./Maxim Integrated LTC2208CUP#TRUnknown | Integrated Circuits (ICs) | IC ADC 16BIT 130MSPS 64-QFN |
Analog Devices Inc./Maxim Integrated ADP2108ACBZ-1.1-R7Obsolete | Integrated Circuits (ICs) | IC REG BUCK 1.1V 600MA 5WLCSP |
Analog Devices Inc./Maxim Integrated EV1HMC832ALP6GObsolete | Development Boards Kits Programmers | EVAL BOARD FOR HMC832ALP6GE |
Analog Devices Inc./Maxim Integrated LTC488ISWUnknown | Integrated Circuits (ICs) | IC LINE RCVR RS485 QUAD 16-SOIC |
Analog Devices Inc./Maxim Integrated LTC6946IUFD-2Obsolete | Integrated Circuits (ICs) | IC CLK/FREQ SYNTH 28QFN |
Analog Devices Inc./Maxim Integrated MAX5556ESA+TObsolete | Integrated Circuits (ICs) | IC DAC/AUDIO 16BIT 50K 8SOIC |
Analog Devices Inc./Maxim Integrated EVAL-FLTR-LD-1RZUnknown | Unclassified | EVAL BRD FOR AD800 SERIES |
Analog Devices Inc./Maxim Integrated | Development Boards Kits Programmers | BOARD EVAL FOR AD9963 |
Analog Devices Inc./Maxim Integrated LTC1296CCSW#TRUnknown | Integrated Circuits (ICs) | IC DATA ACQ SYS 12BIT 5V 20SOIC |
| Series | Category | # Parts | Status | Description |
|---|---|---|---|---|
| Power Management (PMIC) | 2 | Active | ||
| Integrated Circuits (ICs) | 3 | Active | ||
| Integrated Circuits (ICs) | 2 | Active | ||
MAX1963Low-Input-Voltage, 300mA LDO Regulators with RESET in SOT and TDFN | Voltage Regulators - Linear, Low Drop Out (LDO) Regulators | 7 | Active | The MAX1963A/MAX1976A low-dropout linear regulators operate from a +1.62V to +3.6V supply and deliver a guaranteed 300mA continuous load current with a low 100mV dropout. The high-accuracy (±0.5%) output voltage is preset to an internally trimmed voltage in the +0.75V to +3.0V range. An active-low, open-drain reset output remains asserted for at least 2.2ms (MAX1963A) or 70ms (MAX1976A) after the output voltage reaches regulation. These devices are offered in thin SOT23 and thin DFN packages. An internal pMOS pass transistor allows the low supply current to remain independent of load and dropout voltage, making these devices ideal for portable battery-powered equipment.ApplicationsCellular/Smart/PDA PhonesDSC, CD/MP3 PlayersNotebook/Handheld ComputersPCMCIA Cards |
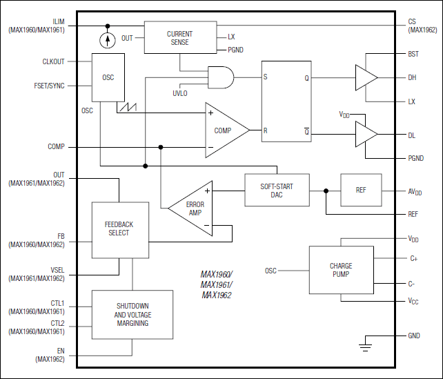
MAX1964Tracking/Sequencing Triple/Quintuple Power-Supply Controllers | Power Supply Controllers, Monitors | 3 | Active | The MAX1964/MAX1965 power-supply controllers are designed to address cost-sensitive applications demanding voltage sequencing/tracking, such as cable modem consumer premise equipment (CPE), xDSL CPE, and set-top boxes. Operating off a low-cost, unregulated DC supply (such as a wall adapter output), the MAX1964 generates three positive outputs and the MAX1965 generates four positive outputs and one negative output to provide an inexpensive system power supply.The MAX1964 includes a current-mode synchronous step-down controller and two positive regulator gain blocks. The MAX1965 has one additional positive gain block and one negative regulator gain block. The main synchronous step-down controller generates a high-current output that is preset to 3.3V or adjustable from 1.236V to 0.75 x VINwith an external resistive-divider. The 200kHz operating frequency allows the use of low-cost aluminum-electrolytic capacitors and low-cost power magnetics. Additionally, the MAX1964/MAX1965 step-down controllers sense the voltage across the low-side MOSFET's on-resistance to efficiently provide the current-limit signal, eliminating the need for costly current-sense resistors.The MAX1964/MAX1965 generate additional supply rails at low cost. The positive regulator gain blocks use an external PNP pass transistor to generate low voltage rails directly from the main step-down converter (such as 2.5V or 1.8V from the main 3.3V output) or higher voltages using coupled windings from the step-down converter (such as 5V, 12V, or 15V). The MAX1965's negative gain block uses an external NPN pass transistor in conjunction with a coupled winding to generate -5V, -12V, or -15V.All output voltages are externally adjustable, providing maximum flexibility. During startup, the MAX1964 features voltage sequencing and the MAX1965 features voltage tracking. Both controllers provide a power-good output that monitors all of the output voltages.ApplicationsSet-Top BoxesWireless Local Loop (WLL)xDSL, Cable, and ISDN Modems |
| Power Supply Controllers, Monitors | 1 | Obsolete | ||
| Integrated Circuits (ICs) | 3 | Active | ||
| DC DC Switching Controllers | 3 | Active | ||
| Development Boards, Kits, Programmers | 3 | Active | ||
| Integrated Circuits (ICs) | 1 | Obsolete | ||