MAX1969212-Bit, 2.3Gsps Multi-Nyquist DAC | Integrated Circuits (ICs) | 2 | Active | Status: Released and in full productionThe MAX19692 12-bit, 2.3Gsps multiplexed digital-to-analog converter (DAC) enables digital synthesis of high-frequency and wideband signals in baseband and higher Nyquist zones. It has been optimized for wideband communications and radar applications. It has excellent spurious and noise performance and can be used for synthesis of wideband signals in the frequency range from DC to more than 2GHz. The 2.3Gsps update rate allows digital generation of signals with more than 1GHz bandwidth. The device synthesizes signals with excellent gain flatness and high SNR in the first three Nyquist zones directly, reducing the number of upconversion stages needed in a radio transmitter. With its unique ability to generate broadband signals over a wide frequency range, the MAX19692 enables ultra-high data rate wireless modems and multistandard software radio transmitters.The MAX19692 features an update rate up to 2.3Gsps, and has four 12-bit multiplexed low-voltage differential signaling (LVDS) input ports that operate up to 575MHz. The device accepts a clock at the DAC update rate that can be either a sine wave or a square wave. The input data rate is 1/4 the DAC update rate. The MAX19692 provides an LVDS data clock output to simplify interfacing to FPGA or ASIC devices.The MAX19692 is a current-steering DAC with an integrated, self-calibrated 50Ω differential output termination to ensure optimum dynamic performance. The MAX19692 operates from 3.3V and 1.8V power supplies and consumes 760mW at 1.0Gsps.ApplicationsArbitrary Waveform Generation (AWG)Automatic Test EquipmentDigital IF Generation in X-Band TransmittersDirect Digital Generation of Wideband RF Signals Up to 2GHzDirect Digital Synthesis (DDS)Radar Waveform and LO Signal Synthesis |
MAX1969312-Bit, 4.0Gsps High-Dynamic Performance Wideband DAC | Data Acquisition | 3 | Active | The MAX19693 12-bit, 4.0Gsps digital-to-analog converter (DAC) enables direct digital synthesis of high-frequency and wideband signals. The DAC has been optimized for wideband communications and radar applications. The MAX19693 provides excellent spurious and noise performance and can be used for synthesis of wideband signals in the frequency range from DC to nearly 2GHz. The 4.0Gsps update rate enables digital synthesis of signals with more than 1.5GHz bandwidth.The MAX19693 includes four 12-bit multiplexed low-voltage differential signaling (LVDS) input ports, each operating at up to 1GHz in double data rate (DDR) or quad data rate (QDR) mode. The DAC accepts a clock at 1/2 the DAC update rate, as conversion is triggered on both rising and falling clock edges. The input data rate is 1/4 the DAC update rate (1/2 the clock rate). The MAX19693 provides an LVDS data clock output to simplify interfacing to FPGA or ASIC devices.The MAX19693 is a current-steering DAC with an integrated, self-calibrated 50Ω differential output termination to ensure optimum dynamic performance. The MAX19693 operates from 3.3V and 1.8V power supplies and consumes 1180mW at 4.0Gsps. The MAX19693 is specified over the extended temperature range (-40°C to +85°C) and is available in a compact 11mm x 11mm, 169 CSBGA package.ApplicationsDigital IF Generation in X-Band TransmittersDirect Digital SynthesisElectronic WarfareRadar Waveform and LO Signal Synthesis |
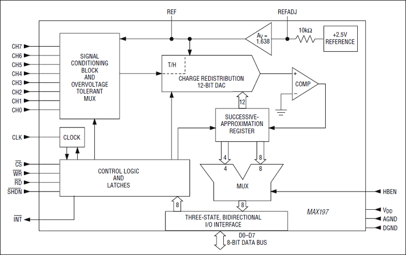
| Integrated Circuits (ICs) | 1 | Obsolete | |
| Analog to Digital Converters (ADC) | 34 | Active | |
| Power Management (PMIC) | 2 | Active | |
| Analog Front End (AFE) | 1 | Obsolete | |
| Integrated Circuits (ICs) | 2 | Active | |
| Analog Front End (AFE) | 1 | Obsolete | |
| Integrated Circuits (ICs) | 3 | Active | |
| Analog Front End (AFE) | 2 | Obsolete | |