A
Analog Devices Inc./Maxim Integrated
| Series | Category | # Parts | Status | Description |
|---|---|---|---|---|
| Part | Spec A | Spec B | Spec C | Spec D | Description |
|---|---|---|---|---|---|
| Series | Category | # Parts | Status | Description |
|---|---|---|---|---|
| Part | Spec A | Spec B | Spec C | Spec D | Description |
|---|---|---|---|---|---|
| Part | Category | Description |
|---|---|---|
Analog Devices Inc./Maxim Integrated LTC1879EGN#TRUnknown | Integrated Circuits (ICs) | IC REG BUCK ADJ 1.2A 16SSOP |
Analog Devices Inc./Maxim Integrated LTC2208CUP#TRUnknown | Integrated Circuits (ICs) | IC ADC 16BIT 130MSPS 64-QFN |
Analog Devices Inc./Maxim Integrated ADP2108ACBZ-1.1-R7Obsolete | Integrated Circuits (ICs) | IC REG BUCK 1.1V 600MA 5WLCSP |
Analog Devices Inc./Maxim Integrated EV1HMC832ALP6GObsolete | Development Boards Kits Programmers | EVAL BOARD FOR HMC832ALP6GE |
Analog Devices Inc./Maxim Integrated LTC488ISWUnknown | Integrated Circuits (ICs) | IC LINE RCVR RS485 QUAD 16-SOIC |
Analog Devices Inc./Maxim Integrated LTC6946IUFD-2Obsolete | Integrated Circuits (ICs) | IC CLK/FREQ SYNTH 28QFN |
Analog Devices Inc./Maxim Integrated MAX5556ESA+TObsolete | Integrated Circuits (ICs) | IC DAC/AUDIO 16BIT 50K 8SOIC |
Analog Devices Inc./Maxim Integrated EVAL-FLTR-LD-1RZUnknown | Unclassified | EVAL BRD FOR AD800 SERIES |
Analog Devices Inc./Maxim Integrated | Development Boards Kits Programmers | BOARD EVAL FOR AD9963 |
Analog Devices Inc./Maxim Integrated LTC1296CCSW#TRUnknown | Integrated Circuits (ICs) | IC DATA ACQ SYS 12BIT 5V 20SOIC |
| Series | Category | # Parts | Status | Description |
|---|---|---|---|---|
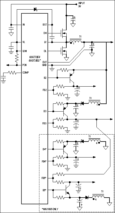
MAX1856Wide-Input-Range, Synchronizable, PWM SLIC Power Supply | Integrated Circuits (ICs) | 5 | Active | The MAX1856 offers a low-cost solution for generating a SLIC (ringer and off-hook) power supply. Using standard off-the-shelf transformers from multiple vendors, the MAX1856 generates various output voltages: -24V and -72V (dual output) for both ringer and off-hook supplies for voice-enabled broadband consumer premises equipment (CPE), -48V for IP phones and routers, -5V and -15V (single or dual output) for DSL CO line drivers, or negative voltages as high as -185V for MEMS bias supplies. The output voltages are adjusted with an external voltage divider.Due to its wide operating voltage range, the MAX1856 operates from a low-cost, unregulated DC power supply for cost-sensitive applications like xDSL, cable modems, set-top boxes, LMDS, MMDS, WLL, and FTTH CPE. The MAX1856 provides low audio-band noise for talk battery and a sturdy output capable of handling the ring trip conditions for ring battery.The operating frequency can be set between 100kHz and 500kHz with an external resistor in free-running mode. For noise-sensitive applications, the MAX1856's operating frequency can be synchronized to an external clock over its operating frequency range.The flyback topology allows operation close to 50% duty cycle, offering high transformer utilization, low ripple current, and less stress on input and output capacitors. Internal soft-start minimizes startup stress on the input capacitor, without any external components.The MAX1856's current-mode control scheme does not require external loop compensation. The low-side current-sense resistor provides accurate current-mode control and overcurrent protection.ApplicationsCable and DSL ModemsCO DSL Line Driver SuppliesFTTHIndustrial Power SuppliesLMDS/MMDSMEMS Bias SuppliesRouters/SwitchesSet-Top BoxesVoIP Ringer and Off-Hook Voltage GeneratorsWireless Local Loop (WLL) |
| Voltage Regulators - Linear, Low Drop Out (LDO) Regulators | 3 | Active | ||
MAX1858Dual 180° Out-of-Phase PWM Step-Down Controller with Power Sequencing and POR | DC DC Switching Controllers | 5 | Active | The MAX1858 dual, synchronized, step-down controller generates two outputs from input supplies ranging from 4.75V to 23V. Each output is adjustable from sub-1V to 18V and supports loads of 10A or higher. Input voltage ripple and total RMS input ripple current are reduced by synchronized 180° out-of-phase operation.The switching frequency is adjustable from 100kHz to 600kHz with an external resistor. Alternatively, the controller can be synchronized to an external clock generated to another MAX1858 or a system clock. One MAX1858 can be set to generate an in-phase, or 90° out-of-phase, clock signal for synchronization with additional controllers. This allows two controllers to operate either as an interleaved two- or four-phase system with each output shifted by 90°. The device also features "first-on/last-off" power sequencing for compatibility with DSPs, ASICs, and FPGAs, as well as soft-start and soft-stop to ensure reliable and repeatable power sequencing.The MAX1858 eliminates the need for current-sense resistors by utilizing the low-side MOSFET's on-resistance as a current-sense element. This protects the DC-DC components from damage during output-overload conditions or when output short-circuit faults without requiring a current-sense resistor. Adjustable foldback current limit reduces power dissipation during short-circuit condition. A power-on reset output signals the system when both outputs reach regulation.The MAX1858 is available in a 24-pin QSOP package. An evaluation kit is available to speed designs.ApplicationsBroadband RoutersDSP, ASIC, and FPGA Power SuppliesNetwork-Power SuppliesServersSet-Top BoxesTelecom Power Supplies |
| Analog to Digital Converters (ADCs) Evaluation Boards | 62 | Active | ||
| Integrated Circuits (ICs) | 4 | Active | ||
| Power Supply Controllers, Monitors | 1 | Active | ||
MAX187+5V, Low-Power, 12-Bit Serial ADCs | Development Boards, Kits, Programmers | 29 | Active | The MAX187/MAX189 serial 12-bit analog-to-digital converters (ADCs) operate from a single +5V supply and accept a 0 to 5V analog input. Both parts feature an 8.5µs successive-approximation ADC, a fast track/hold (1.5µs), an on-chip clock, and a high-speed 3-wire serial interface.The MAX187/MAX189 digitize signals at a 75ksps throughput rate. An external clock accesses data from the interface, which communicates without external hardware to most digital signal processors and microcontrollers. The interface is compatible with SPI, QSPI™, and MICROWIRE®.The MAX187 has an on-chip buffered reference, and the MAX189 requires an external reference. Both the MAX187 and MAX189 save space with 8-pin PDIP and 16-pin SO packages. Power consumption is 7.5mW and reduces to only 10µW in shutdown.Excellent AC characteristics and very low power consumption combined with ease of use and small package size make these converters ideal for remote DSP and sensor applications, or for circuits where power consumption and space are crucial.ApplicationsHigh-Accuracy Process ControlIsolated Data AcquisitionPortable Data LoggingRemote Digital Signal Processing |
MAX1870Step-Up/Step-Down Li+ Battery Charger | Evaluation and Demonstration Boards and Kits | 2 | Active | The MAX1870A step-up/step-down multichemistry battery charger charges with battery voltages above and below the adapter voltage. This highly integrated charger requires a minimum number of external components. The MAX1870A uses a proprietary step-up/stepdown control scheme that provides efficient charging. Analog inputs control charge current and voltage, and can be programmed by the host or hardwired.The MAX1870A accurately charges two to four lithiumion (Li+) series cells at greater than 4A. A programmable input current limit is included, which avoids overloading the AC adapter when supplying the load and the battery charger simultaneously. This reduces the maximum adapter current, which reduces cost. The MAX1870A provides analog outputs to monitor the current drawn from the AC adapter and charge current. A digital output indicates the presence of an AC adapter. When the adapter is removed, the MAX1870A consumes less than 1µA from the battery.The MAX1870A is available in a 32-pin thin QFN (5mm x 5mm) package and is specified over the -40°C to +85°C extended temperature range. The MAX1870A evaluation kit (MAX1870AEVKIT) is available to help reduce design time.ApplicationsHandheld TerminalsNotebook and Subnotebook Computers |
MAX1870AStep-Up/Step-Down Li+ Battery Charger | Battery Chargers | 1 | Active | The MAX1870A step-up/step-down multichemistry battery charger charges with battery voltages above and below the adapter voltage. This highly integrated charger requires a minimum number of external components. The MAX1870A uses a proprietary step-up/stepdown control scheme that provides efficient charging. Analog inputs control charge current and voltage, and can be programmed by the host or hardwired.The MAX1870A accurately charges two to four lithiumion (Li+) series cells at greater than 4A. A programmable input current limit is included, which avoids overloading the AC adapter when supplying the load and the battery charger simultaneously. This reduces the maximum adapter current, which reduces cost. The MAX1870A provides analog outputs to monitor the current drawn from the AC adapter and charge current. A digital output indicates the presence of an AC adapter. When the adapter is removed, the MAX1870A consumes less than 1µA from the battery.The MAX1870A is available in a 32-pin thin QFN (5mm x 5mm) package and is specified over the -40°C to +85°C extended temperature range. The MAX1870A evaluation kit (MAX1870AEVKIT) is available to help reduce design time.ApplicationsHandheld TerminalsNotebook and Subnotebook Computers |
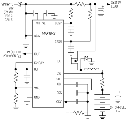
MAX1873Simple Current-Limited Switch-Mode Li+ Charger Controller | Integrated Circuits (ICs) | 8 | Active | The low-cost MAX1873R/S/T provides all functions needed to simply and efficiently charge 2-, 3-, or 4-series lithium-ion cells at up to 4A or more. It provides a regulated charging current and voltage with less than ±0.75% total voltage error at the battery terminals. An external P-channel MOSFET operates in a step-down DC-DC configuration to efficiently charge batteries in low-cost designs.The MAX1873R/S/T regulates the battery voltage and charging current using two control loops that work together to transition smoothly between voltage and current regulation. An additional control loop limits current drawn from the input source so that AC adapter size and cost can be minimized. An analog voltage output proportional to charging current is also supplied so that an ADC or microcontroller can monitor charging current.The MAX1873 may also be used as an efficient current-limited source to charge NiCd or NiMH batteries in multichemistry charger designs. The MAX1873R/S/T is available in a space-saving 16-pin QSOP package. Use the evaluation kit (MAX1873EVKIT) to help reduce design time.Applications2-, 3-, or 4-Cell Li+ Battery Pack Chargers6-, 9-, or 10-Cell Li+ Battery Pack ChargersDesktop Cradle ChargersHandheld Instruments (PDAs, Palmtops)Notebook ComputersPortable Desktop Assistants (PDAs)Portable Internet Tablets |