A
Analog Devices Inc./Maxim Integrated
| Series | Category | # Parts | Status | Description |
|---|---|---|---|---|
| Part | Spec A | Spec B | Spec C | Spec D | Description |
|---|---|---|---|---|---|
| Series | Category | # Parts | Status | Description |
|---|---|---|---|---|
| Part | Spec A | Spec B | Spec C | Spec D | Description |
|---|---|---|---|---|---|
| Part | Category | Description |
|---|---|---|
Analog Devices Inc./Maxim Integrated LTC1879EGN#TRUnknown | Integrated Circuits (ICs) | IC REG BUCK ADJ 1.2A 16SSOP |
Analog Devices Inc./Maxim Integrated LTC2208CUP#TRUnknown | Integrated Circuits (ICs) | IC ADC 16BIT 130MSPS 64-QFN |
Analog Devices Inc./Maxim Integrated ADP2108ACBZ-1.1-R7Obsolete | Integrated Circuits (ICs) | IC REG BUCK 1.1V 600MA 5WLCSP |
Analog Devices Inc./Maxim Integrated EV1HMC832ALP6GObsolete | Development Boards Kits Programmers | EVAL BOARD FOR HMC832ALP6GE |
Analog Devices Inc./Maxim Integrated LTC488ISWUnknown | Integrated Circuits (ICs) | IC LINE RCVR RS485 QUAD 16-SOIC |
Analog Devices Inc./Maxim Integrated LTC6946IUFD-2Obsolete | Integrated Circuits (ICs) | IC CLK/FREQ SYNTH 28QFN |
Analog Devices Inc./Maxim Integrated MAX5556ESA+TObsolete | Integrated Circuits (ICs) | IC DAC/AUDIO 16BIT 50K 8SOIC |
Analog Devices Inc./Maxim Integrated EVAL-FLTR-LD-1RZUnknown | Unclassified | EVAL BRD FOR AD800 SERIES |
Analog Devices Inc./Maxim Integrated | Development Boards Kits Programmers | BOARD EVAL FOR AD9963 |
Analog Devices Inc./Maxim Integrated LTC1296CCSW#TRUnknown | Integrated Circuits (ICs) | IC DATA ACQ SYS 12BIT 5V 20SOIC |
| Series | Category | # Parts | Status | Description |
|---|---|---|---|---|
| Supervisors | 10 | Active | ||
| Power Management (PMIC) | 19 | Active | ||
MAX170Serial Output, 5.6µs, 12-Bit ADC with Reference | Evaluation and Demonstration Boards and Kits | 21 | Active | Serial Output, 5.6µs, 12-Bit ADC with Reference |
| Integrated Circuits (ICs) | 3 | Active | ||
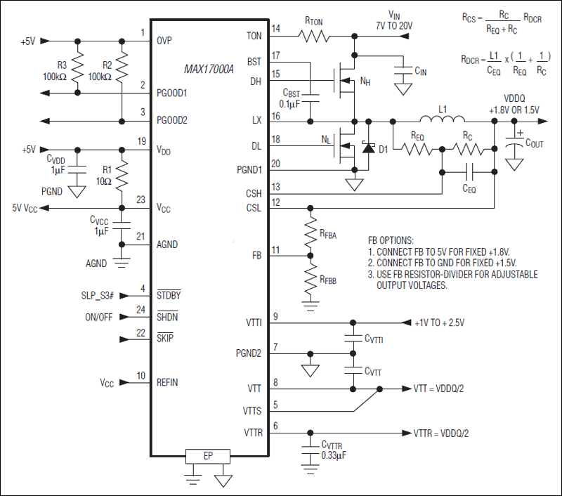
MAX17000Complete DDR2 and DDR3 Memory Power-Management Solution | Power Management - Specialized | 8 | Active | The MAX17000A pulse-width modulation (PWM) controller provides a complete power solution for notebook DDR, DDR2, and DDR3 memory. It comprises a step-down controller, a source-sink LDO regulator, and a reference buffer to generate the required VDDQ, VTT, and VTTR rails.The VDDQ rail is supplied by a step-down converter using Maxim's proprietary Quick-PWM™controller. The high-efficiency, constant-on-time PWM controller handles wide input/output voltage ratios (low duty-cycle applications) with ease and provides 100ns response to load transients while maintaining a relatively constant switching frequency. The Quick-PWM architecture circumvents the poor load-transient timing problems of fixed-frequency current-mode PWMs while also avoiding the problems caused by widely varying switching frequencies in conventional constant-on-time and constant-off-time PWM schemes. The controller senses the current to achieve an accurate valley current-limit protection. It is also built in with overvoltage, undervoltage, and thermal protections. The MAX17000A can be set to run in three different modes: power-efficient SKIP mode, low-noise forced-PWM mode, and standby mode to support memory in notebook computer standby operation. The switching frequency is programmable from 200kHz to 600kHz to allow small components and high efficiency. The VDDQ output voltage can be set to a preset 1.8V or 1.5V, or be adjusted from 1.0V to 2.5V by an external resistor-divider. This output has 1% accuracy over line-and-load operating range.The MAX17000A includes a ±2A source-sink LDO regulator for the memory termination VTT rail. This VTT regulator has a ±5mV deadband that either sources or sinks, ideal for the fast-changing load burst present in memory termination applications. This feature also reduces output capacitance requirements.The VTTR reference buffer sources and sinks ±3mA, providing the reference voltage needed by the memory controller and devices on the memory bus.The MAX17000A is available in a 24-pin, 4mm x 4mm, thin QFN package.ApplicationsDDR, DDR2, and DDR3 Memory SuppliesNotebook ComputersSSTL Memory Supplies |
MAX17000AComplete DDR2 and DDR3 Memory Power-Management Solution | Integrated Circuits (ICs) | 2 | Unknown | The MAX17000A pulse-width modulation (PWM) controller provides a complete power solution for notebook DDR, DDR2, and DDR3 memory. It comprises a step-down controller, a source-sink LDO regulator, and a reference buffer to generate the required VDDQ, VTT, and VTTR rails.The VDDQ rail is supplied by a step-down converter using Maxim's proprietary Quick-PWM™controller. The high-efficiency, constant-on-time PWM controller handles wide input/output voltage ratios (low duty-cycle applications) with ease and provides 100ns response to load transients while maintaining a relatively constant switching frequency. The Quick-PWM architecture circumvents the poor load-transient timing problems of fixed-frequency current-mode PWMs while also avoiding the problems caused by widely varying switching frequencies in conventional constant-on-time and constant-off-time PWM schemes. The controller senses the current to achieve an accurate valley current-limit protection. It is also built in with overvoltage, undervoltage, and thermal protections. The MAX17000A can be set to run in three different modes: power-efficient SKIP mode, low-noise forced-PWM mode, and standby mode to support memory in notebook computer standby operation. The switching frequency is programmable from 200kHz to 600kHz to allow small components and high efficiency. The VDDQ output voltage can be set to a preset 1.8V or 1.5V, or be adjusted from 1.0V to 2.5V by an external resistor-divider. This output has 1% accuracy over line-and-load operating range.The MAX17000A includes a ±2A source-sink LDO regulator for the memory termination VTT rail. This VTT regulator has a ±5mV deadband that either sources or sinks, ideal for the fast-changing load burst present in memory termination applications. This feature also reduces output capacitance requirements.The VTTR reference buffer sources and sinks ±3mA, providing the reference voltage needed by the memory controller and devices on the memory bus.The MAX17000A is available in a 24-pin, 4mm x 4mm, thin QFN package.ApplicationsDDR, DDR2, and DDR3 Memory SuppliesNotebook ComputersSSTL Memory Supplies |
| Integrated Circuits (ICs) | 3 | Obsolete | ||
| Power Management (PMIC) | 1 | Obsolete | ||
| Integrated Circuits (ICs) | 4 | Obsolete | ||
| Integrated Circuits (ICs) | 4 | Active | ||