A
Analog Devices Inc./Maxim Integrated
| Series | Category | # Parts | Status | Description |
|---|---|---|---|---|
| Part | Spec A | Spec B | Spec C | Spec D | Description |
|---|---|---|---|---|---|
| Series | Category | # Parts | Status | Description |
|---|---|---|---|---|
| Part | Spec A | Spec B | Spec C | Spec D | Description |
|---|---|---|---|---|---|
| Part | Category | Description |
|---|---|---|
Analog Devices Inc./Maxim Integrated LTC1879EGN#TRUnknown | Integrated Circuits (ICs) | IC REG BUCK ADJ 1.2A 16SSOP |
Analog Devices Inc./Maxim Integrated LTC2208CUP#TRUnknown | Integrated Circuits (ICs) | IC ADC 16BIT 130MSPS 64-QFN |
Analog Devices Inc./Maxim Integrated ADP2108ACBZ-1.1-R7Obsolete | Integrated Circuits (ICs) | IC REG BUCK 1.1V 600MA 5WLCSP |
Analog Devices Inc./Maxim Integrated EV1HMC832ALP6GObsolete | Development Boards Kits Programmers | EVAL BOARD FOR HMC832ALP6GE |
Analog Devices Inc./Maxim Integrated LTC488ISWUnknown | Integrated Circuits (ICs) | IC LINE RCVR RS485 QUAD 16-SOIC |
Analog Devices Inc./Maxim Integrated LTC6946IUFD-2Obsolete | Integrated Circuits (ICs) | IC CLK/FREQ SYNTH 28QFN |
Analog Devices Inc./Maxim Integrated MAX5556ESA+TObsolete | Integrated Circuits (ICs) | IC DAC/AUDIO 16BIT 50K 8SOIC |
Analog Devices Inc./Maxim Integrated EVAL-FLTR-LD-1RZUnknown | Unclassified | EVAL BRD FOR AD800 SERIES |
Analog Devices Inc./Maxim Integrated | Development Boards Kits Programmers | BOARD EVAL FOR AD9963 |
Analog Devices Inc./Maxim Integrated LTC1296CCSW#TRUnknown | Integrated Circuits (ICs) | IC DATA ACQ SYS 12BIT 5V 20SOIC |
| Series | Category | # Parts | Status | Description |
|---|---|---|---|---|
| Evaluation and Demonstration Boards and Kits | 9 | Active | ||
| Power Management (PMIC) | 8 | Active | ||
| Voltage Regulators - DC DC Switching Regulators | 2 | Active | ||
MAX1697528V, 1.2A Automotive Step-Down Converter with Low Operating Current | Integrated Circuits (ICs) | 10 | Active | The MAX16975 is a 1.2A current-mode step-down converter with an integrated high-side switch. The device operates with input voltages from 3.5V to 28V while using only 45µA quiescent current at no load. The switching frequency is adjustable from 220kHz to 1.0MHz by using an external resistor and can be synchronized to an external clock. The device’s output voltage is pin-selectable to a fixed 5V or adjustable from 1V to 10V using external resistors. The wide input voltage range makes the device ideal for automotive and industrial applications.The device operates in skip mode for reduced current consumption in light-load conditions. An adjustable reset threshold helps keep microcontrollers alive down to the lowest specified input voltage. Protection features include cycle-by-cycle current limit, soft-start, overvoltage, and thermal shutdown with automatic recovery. The device also features a power-good monitor to ease power-supply sequencing.The device is available in 16-pin QSOP and thermally enhanced QSOP-EP packages. It operates over the -40°C to +125°C automotive temperature range.ApplicationsAutomotiveIndustrial |
| Voltage Regulators - DC DC Switching Regulators | 1 | Obsolete | ||
MAX1697736V, 2A, 2.2MHz Step-Down Converter with Low Operating Current | DC/DC & AC/DC (Off-Line) SMPS Evaluation Boards | 22 | Active | The MAX16977 is a 2A, current-mode, step-down converter with an integrated high-side switch. The device is designed to operate with input voltages from 3.5V to 36V while using only 30µA quiescent current at no load. The switching frequency is adjustable from 1MHz to 2.2MHz by an external resistor and can be synchronized to an external clock. The output voltage is pin selectable to be 5V fixed or adjustable from 1V to 10V. The wide input voltage range along with its ability to operate at high duty cycle during undervoltage transients make the device ideal for automotive and industrial applications.The device operates in skip mode for reduced current consumption in light-load applications. Protection features include overcurrent limit, overvoltage, and thermal shutdown with automatic recovery. The device also features a power-good monitor to ease power-supply sequencing.The device operates over the -40°C to +125°C automotive temperature range, and is available in 16-pin TSSOP and TQFN (5mm x 5mm) packages with exposed pads.ApplicationsAutomotiveHigh-Voltage Input DC-DC ConvertersIndustrialPoint-of-Load Applications |
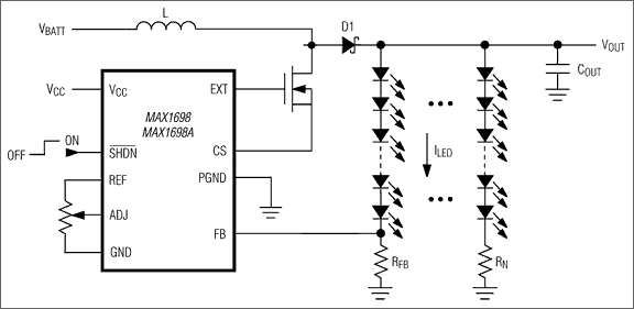
MAX1698High-Efficiency Step-Up Current Regulator for LEDs | Development Boards, Kits, Programmers | 7 | Active | The MAX1698 and MAX1698A are efficient drivers for white or color LEDs. They are ideal for large LED backlit displays in PDAs and laptop computers. Numerous benefits include greater simplicity, lower cost, higher efficiency, longer bulb life, and greater reliability when compared to fluorescent (CCFL) and electroluminescent (EL) lamps.The MAX1698/MAX1698A are switch-mode boost controllers in which LED current, rather than output voltage, is regulated The devices drive series-connected LEDs with a controlled current that is measured with a typically 15Ω sense resistor, not an expensive fractional-ohm value. LED current control and dimming are accomplished with an adjust input (ADJ). For larger light output, multiple LED banks can be connected in parallel with up to 5W total output power.The MAX1698A has a higher, and more accurately specified, CS current limit than the MAX1698 for higherpower applications of 5W or more. Both devices are supplied in a space-saving 10-pin µMAX package that occupies half the space of an 8-pin SO. An evaluation kit (MAX1698EVKIT) is available to speed designs.ApplicationsBacklight for LCD PanelsBattery-Powered Backlight ApplicationsCell PhonesHandy TerminalsPDAs |
| Special Purpose Regulators | 1 | Obsolete | ||
| Special Purpose Regulators | 1 | Obsolete | ||
| Special Purpose Regulators | 1 | Obsolete | ||