A
Analog Devices Inc./Maxim Integrated
| Series | Category | # Parts | Status | Description |
|---|---|---|---|---|
| Part | Spec A | Spec B | Spec C | Spec D | Description |
|---|---|---|---|---|---|
| Series | Category | # Parts | Status | Description |
|---|---|---|---|---|
| Part | Spec A | Spec B | Spec C | Spec D | Description |
|---|---|---|---|---|---|
| Part | Category | Description |
|---|---|---|
Analog Devices Inc./Maxim Integrated LTC1879EGN#TRUnknown | Integrated Circuits (ICs) | IC REG BUCK ADJ 1.2A 16SSOP |
Analog Devices Inc./Maxim Integrated LTC2208CUP#TRUnknown | Integrated Circuits (ICs) | IC ADC 16BIT 130MSPS 64-QFN |
Analog Devices Inc./Maxim Integrated ADP2108ACBZ-1.1-R7Obsolete | Integrated Circuits (ICs) | IC REG BUCK 1.1V 600MA 5WLCSP |
Analog Devices Inc./Maxim Integrated EV1HMC832ALP6GObsolete | Development Boards Kits Programmers | EVAL BOARD FOR HMC832ALP6GE |
Analog Devices Inc./Maxim Integrated LTC488ISWUnknown | Integrated Circuits (ICs) | IC LINE RCVR RS485 QUAD 16-SOIC |
Analog Devices Inc./Maxim Integrated LTC6946IUFD-2Obsolete | Integrated Circuits (ICs) | IC CLK/FREQ SYNTH 28QFN |
Analog Devices Inc./Maxim Integrated MAX5556ESA+TObsolete | Integrated Circuits (ICs) | IC DAC/AUDIO 16BIT 50K 8SOIC |
Analog Devices Inc./Maxim Integrated EVAL-FLTR-LD-1RZUnknown | Unclassified | EVAL BRD FOR AD800 SERIES |
Analog Devices Inc./Maxim Integrated | Development Boards Kits Programmers | BOARD EVAL FOR AD9963 |
Analog Devices Inc./Maxim Integrated LTC1296CCSW#TRUnknown | Integrated Circuits (ICs) | IC DATA ACQ SYS 12BIT 5V 20SOIC |
| Series | Category | # Parts | Status | Description |
|---|---|---|---|---|
MAX1694530mA Inverting Charge Pump in SOT23 for EMI-Sensitive Automotive Applications | Voltage Regulators - DC DC Switching Regulators | 4 | Active | The MAX16945 ultra-small, monolithic, CMOS charge-pump voltage inverter accepts an input voltage ranging from +1.4V to +5.5V. This device features an ultra-low 12Ω output resistance, permitting loads of up to 30mA at +105°C with maximum efficiency. The MAX16945 operates at a frequency of 125kHz, allowing use of small external components. Its small external components, micropower shutdown mode, and wide temperature range make this device ideal for both automotive and industrial applications.Oscillator control circuitry and four power MOSFET switches are included on-chip. The MAX16945 comes in a 6-pin SOT23 package and operates over -40°C to +105°C.ApplicationsAutomotive and Industrial EquipmentGaAsFET Bias SuppliesHandy-Terminals, PDAsNegative Supply from +5V or +3.3V Logic SuppliesSmall LCD Panels |
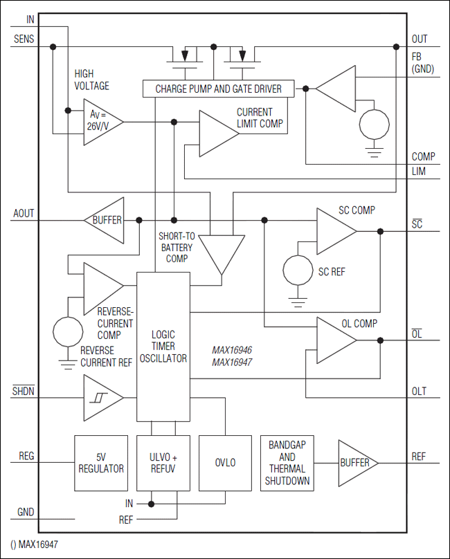
MAX16946Remote Antenna, Current-Sense and LDO/Switches | Evaluation and Demonstration Boards and Kits | 7 | Active | The MAX16946/MAX16947 high-voltage, high-side, current-sense LDO/switches feature internal current limiting to prevent system damage due to fault conditions. The MAX16946 provides a fixed regulated 8.5V output voltage or an adjustable 3.3V to 15V output voltage. The MAX16946 can also be configured as a switch, while the MAX16947 is only available as a switch. The input voltage range for both devices extends from 4.5V to 18V (45V tolerant), making the devices ideal for providing phantom power to remote radio-frequency low-noise amplifiers (LNAs) in automotive applications.The devices monitor the load current and provide an analog output voltage proportional to the sensed load current. Accurate internal current limit protects the input supply against both overload and short-circuit conditions. Two open-drain fault indicator outputs indicate to the microprocessor when a short circuit, an open-load condition, or a short-to-battery condition exists. An overtemperature shutdown is also indicated by means of the current-sense amplifier's output voltage.A fault-blanking feature allows the devices to ignore momentary faults such as those caused by the charging of capacitive loads during hot-swapping, preventing false alarms to the system. The devices feature short-to-battery protection to latch off the internal LDO/pass switch during a short-to-battery event. During a thermal overload, the devices reduce power dissipation by going into thermal shutdown. They include an active-low, high-voltage-compatible shutdown input to place them in low-power shutdown mode.The MAX16946 is available in thermally enhanced, 16-pin TQFN-EP and QSOP-EP packages. The MAX16947 is available in a 16-pin QSOP package. Both devices operate over the -40°C to +105°C temperature range.ApplicationsAutomotive Remote Module PowerAutomotive Safety and InfotainmentRemote LNA Phantom Power |
| Integrated Circuits (ICs) | 1 | Obsolete | ||
| Development Boards, Kits, Programmers | 6 | Active | ||
| Power Management (PMIC) | 7 | Obsolete | ||
| Voltage Regulators - DC DC Switching Regulators | 1 | Obsolete | ||
| Evaluation Boards | 5 | Active | ||
| Voltage Regulators - DC DC Switching Regulators | 2 | Active | ||
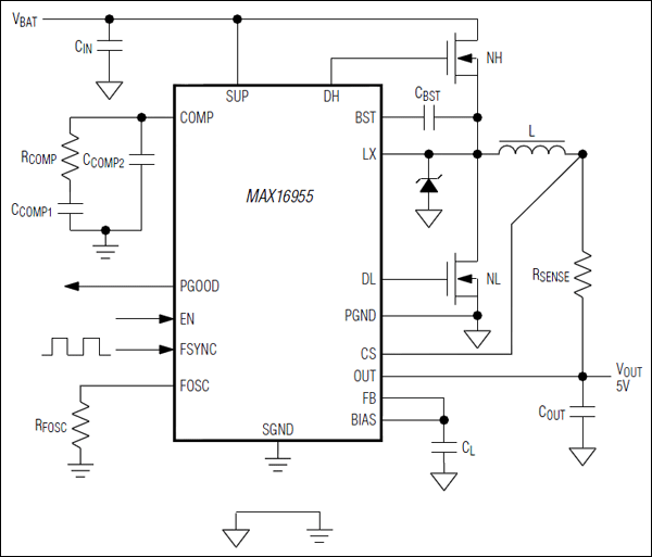
MAX1695536V, 1MHz Step-Down Controller with Low Operating Current | DC/DC & AC/DC (Off-Line) SMPS Evaluation Boards | 5 | Active | The MAX16955 is a current-mode, synchronous PWM step-down controller designed to operate with input voltages from 3.5V to 36V while using only 50µA of quiescent current at no load. The switching frequency is adjustable from 220kHz to 1MHz by an external resistor and can be synchronized to an external clock up to 1.1MHz. The MAX16955 output voltage is pin programmable to be either 5V fixed or adjustable from 1V to 10V. The wide input voltage range, along with its ability to operate in dropout during undervoltage transients, makes it ideal for automotive and industrial applications.The MAX16955 operates in fixed-frequency PWM mode and low quiescent current skip mode. It features an enable logic input, which is compatible up to 42V to disable the device and reduce its shutdown current to 10µA. Protection features include overcurrent limit, overvoltage, undervoltage, and thermal shutdown with automatic recovery. The device also features a powergood monitor to ease power-supply sequencing.The MAX16955 is available in a thermally enhanced 16-pin TSSOP package with exposed pad and is specified for operation over the -40°C to +125°C automotive temperature range.ApplicationsAutomotiveIndustrialMilitaryPoint of Load |
| Development Boards, Kits, Programmers | 18 | Active | ||