MAX16031EEPROM-Based System Monitors with Nonvolatile Fault Memory | Supervisors | 2 | Active | The MAX16031/MAX16032 EEPROM-configurable system monitors feature an integrated 10-bit analog-to-digital converter (ADC) designed to monitor voltages, temperatures, and current in complex systems. These EEPROM-configurable devices allow enormous flexibility in selecting operating ranges, upper and lower limits, fault output configuration, and operating modes with the capability of storing these values within the device.The MAX16031 monitors up to eight voltages, three temperatures (one internal/two external remote temperature diodes), and a single current. The MAX16032 monitors up to six voltages and two temperatures (one internal/one remote temperature diode). Each of these monitored parameters is muxed into the ADC and written to its respective register that can be read back through the SMBus™ and JTAG interface.Measured values are compared to the user-configurable upper and lower limits. For voltage measurements, there are two undervoltage and two overvoltage limits. For current and temperature, there are two sets of upper limits. Whenever the measured value is outside its limits, an alert signal is generated to notify the processor. Independent outputs are available for overcurrent, overtemperature, and undervoltage/overvoltage that are configured to assert on assigned channels. There are also undedicated fault outputs that are configured to offer a secondary limit for temperature, current, or voltage fault or provide a separate overvoltage output.During a major fault event, such as a system shutdown, the MAX16031/MAX16032 automatically copy the internal ADC registers into the nonvolatile EEPROM registers that then are read back for diagnostic purposes.The MAX16031/MAX16032 offer additional GPIOs that are used for voltage sequencing, additional fault outputs, a manual reset input, or read/write logic levels. A separate current-sense amplifier with an independent output allows for fast shutoff during overcurrent conditions. The MAX16031/MAX16032 are available in a 7mm x 7mm TQFN package and are fully specified from -40°C to +85°C.ApplicationsNetworkingServersStorage SystemsTelecomWorkstations |
| Supervisors | 1 | Obsolete | |
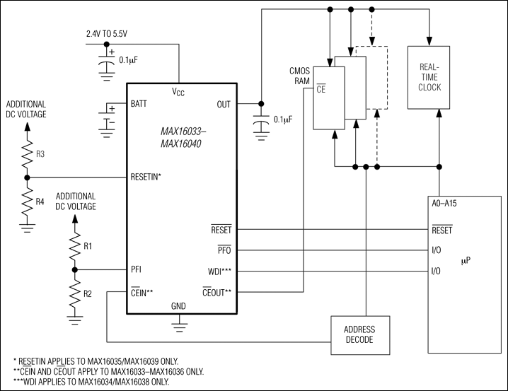
MAX16033Low-Power Battery-Backup Circuits in Small µDFN Packages | Integrated Circuits (ICs) | 8 | Active | The MAX16033–MAX16040 supervisory circuits reduce the complexity and number of components required for power-supply monitoring and battery-control functions in microprocessor (µP) systems. The devices significantly improve system reliability and accuracy compared to other ICs or discrete components. The MAX16033–MAX16040 provide µP reset, backup-battery switchover, power-fail warning, watchdog, and chip-enable gating features.The MAX16033–MAX16040 operate from supply voltages up to 5.5V. The factory-set reset threshold voltage ranges from 2.32V to 4.63V. The devices feature a manual-reset input (MAX16033/MAX16037), a watchdog timer input (MAX16034/MAX16038), a battery-on output (MAX16035/MAX16039), an auxiliary adjustable reset input (MAX16036/MAX16040), and chip-enable gating (MAX16033–MAX16036). Each device includes a power-fail comparator and offers an active-low push-pull reset or an active-low open-drain reset.The MAX16033–MAX16040 are available in 2mm x 2mm, 8-pin or 10-pin µDFN packages and are fully specified from -40°C to +85°C.ApplicationsPortable/Battery-Powered EquipmentPOS EquipmentCritical µP/µC Power MonitoringSet-Top BoxesControllersComputersFax MachinesIndustrial ControlReal-Time ClocksIntelligent Instruments |
| Integrated Circuits (ICs) | 5 | Active | |
MAX16035Low-Power Battery-Backup Circuits in Small µDFN Packages | Power Management (PMIC) | 6 | Active | The MAX16033–MAX16040 supervisory circuits reduce the complexity and number of components required for power-supply monitoring and battery-control functions in microprocessor (µP) systems. The devices significantly improve system reliability and accuracy compared to other ICs or discrete components. The MAX16033–MAX16040 provide µP reset, backup-battery switchover, power-fail warning, watchdog, and chip-enable gating features.The MAX16033–MAX16040 operate from supply voltages up to 5.5V. The factory-set reset threshold voltage ranges from 2.32V to 4.63V. The devices feature a manual-reset input (MAX16033/MAX16037), a watchdog timer input (MAX16034/MAX16038), a battery-on output (MAX16035/MAX16039), an auxiliary adjustable reset input (MAX16036/MAX16040), and chip-enable gating (MAX16033–MAX16036). Each device includes a power-fail comparator and offers an active-low push-pull reset or an active-low open-drain reset.The MAX16033–MAX16040 are available in 2mm x 2mm, 8-pin or 10-pin µDFN packages and are fully specified from -40°C to +85°C.ApplicationsPortable/Battery-Powered EquipmentPOS EquipmentCritical µP/µC Power MonitoringSet-Top BoxesControllersComputersFax MachinesIndustrial ControlReal-Time ClocksIntelligent Instruments |
| Integrated Circuits (ICs) | 7 | Active | |
| Integrated Circuits (ICs) | 9 | Active | |
| Power Management (PMIC) | 4 | Active | |
MAX16039Low-Power Battery-Backup Circuits in Small µDFN Packages | Integrated Circuits (ICs) | 11 | Active | The MAX16033–MAX16040 supervisory circuits reduce the complexity and number of components required for power-supply monitoring and battery-control functions in microprocessor (µP) systems. The devices significantly improve system reliability and accuracy compared to other ICs or discrete components. The MAX16033–MAX16040 provide µP reset, backup-battery switchover, power-fail warning, watchdog, and chip-enable gating features.The MAX16033–MAX16040 operate from supply voltages up to 5.5V. The factory-set reset threshold voltage ranges from 2.32V to 4.63V. The devices feature a manual-reset input (MAX16033/MAX16037), a watchdog timer input (MAX16034/MAX16038), a battery-on output (MAX16035/MAX16039), an auxiliary adjustable reset input (MAX16036/MAX16040), and chip-enable gating (MAX16033–MAX16036). Each device includes a power-fail comparator and offers an active-low push-pull reset or an active-low open-drain reset.The MAX16033–MAX16040 are available in 2mm x 2mm, 8-pin or 10-pin µDFN packages and are fully specified from -40°C to +85°C.ApplicationsPortable/Battery-Powered EquipmentPOS EquipmentCritical µP/µC Power MonitoringSet-Top BoxesControllersComputersFax MachinesIndustrial ControlReal-Time ClocksIntelligent Instruments |
| PMIC | 1 | Active | |