A
Analog Devices Inc./Maxim Integrated
| Series | Category | # Parts | Status | Description |
|---|---|---|---|---|
| Part | Spec A | Spec B | Spec C | Spec D | Description |
|---|---|---|---|---|---|
| Series | Category | # Parts | Status | Description |
|---|---|---|---|---|
| Part | Spec A | Spec B | Spec C | Spec D | Description |
|---|---|---|---|---|---|
| Part | Category | Description |
|---|---|---|
Analog Devices Inc./Maxim Integrated LTC1879EGN#TRUnknown | Integrated Circuits (ICs) | IC REG BUCK ADJ 1.2A 16SSOP |
Analog Devices Inc./Maxim Integrated LTC2208CUP#TRUnknown | Integrated Circuits (ICs) | IC ADC 16BIT 130MSPS 64-QFN |
Analog Devices Inc./Maxim Integrated ADP2108ACBZ-1.1-R7Obsolete | Integrated Circuits (ICs) | IC REG BUCK 1.1V 600MA 5WLCSP |
Analog Devices Inc./Maxim Integrated EV1HMC832ALP6GObsolete | Development Boards Kits Programmers | EVAL BOARD FOR HMC832ALP6GE |
Analog Devices Inc./Maxim Integrated LTC488ISWUnknown | Integrated Circuits (ICs) | IC LINE RCVR RS485 QUAD 16-SOIC |
Analog Devices Inc./Maxim Integrated LTC6946IUFD-2Obsolete | Integrated Circuits (ICs) | IC CLK/FREQ SYNTH 28QFN |
Analog Devices Inc./Maxim Integrated MAX5556ESA+TObsolete | Integrated Circuits (ICs) | IC DAC/AUDIO 16BIT 50K 8SOIC |
Analog Devices Inc./Maxim Integrated EVAL-FLTR-LD-1RZUnknown | Unclassified | EVAL BRD FOR AD800 SERIES |
Analog Devices Inc./Maxim Integrated | Development Boards Kits Programmers | BOARD EVAL FOR AD9963 |
Analog Devices Inc./Maxim Integrated LTC1296CCSW#TRUnknown | Integrated Circuits (ICs) | IC DATA ACQ SYS 12BIT 5V 20SOIC |
| Series | Category | # Parts | Status | Description |
|---|---|---|---|---|
| Integrated Circuits (ICs) | 2 | Active | ||
| Supervisors | 2 | Active | ||
| PMIC | 7 | Active | ||
MAX16011Ultra-Small, Overvoltage Protection/Detection Circuits | Integrated Circuits (ICs) | 6 | Active | The MAX16010–MAX16014 is a family of ultra-small, low-power, overvoltage protection circuits for high-voltage, high-transient systems such as those found in telecom, and industrial applications. These devices operateover a wide 5.5V to 72V supply voltage range, making them also suitable for other applications such as battery stacks, notebook computers, and servers.The MAX16010 and MAX16011 offer two independent comparators for monitoring both undervoltage and overvoltage conditions. These comparators offer open-drain outputs capable of handling voltages up to 72V. The MAX16010 features complementary enable inputs (EN/active-low EN), while the MAX16011 features an active-high enable input and a selectable active-high/low OUTB output.The MAX16012 offers a single comparator and an independent reference output. The reference output can be directly connected to either the inverting or noninverting input to select the comparator output logic.The MAX16013 and MAX16014 are overvoltage protection circuits that are capable of driving two p-channel MOSFETs to prevent reverse-battery and overvoltage conditions. One MOSFET (P1) eliminates the need for external diodes, thus minimizing the input voltage drop. The second MOSFET (P2) isolates the load or regulates the output voltage during an overvoltage condition. The MAX16014 keeps the MOSFET (P2) latched off until the input power is cycled.The MAX16010 and MAX16011 are available in small 8-pin TDFN packages, while the MAX16012/MAX16013/MAX16014 are available in small 6-pin TDFN packages. These devices are fully specified from -40°C to +125°C.Applications48V Telecom/Server/NetworkingFireWire®IndustrialMulticell Battery-Stack Powered EquipmentNotebook Computers |
| Integrated Circuits (ICs) | 2 | Active | ||
MAX16013Ultra-Small, Overvoltage Protection/Detection Circuits | PMIC | 3 | Active | The MAX16010–MAX16014 is a family of ultra-small, low-power, overvoltage protection circuits for high-voltage, high-transient systems such as those found in telecom, and industrial applications. These devices operateover a wide 5.5V to 72V supply voltage range, making them also suitable for other applications such as battery stacks, notebook computers, and servers.The MAX16010 and MAX16011 offer two independent comparators for monitoring both undervoltage and overvoltage conditions. These comparators offer open-drain outputs capable of handling voltages up to 72V. The MAX16010 features complementary enable inputs (EN/active-low EN), while the MAX16011 features an active-high enable input and a selectable active-high/low OUTB output.The MAX16012 offers a single comparator and an independent reference output. The reference output can be directly connected to either the inverting or noninverting input to select the comparator output logic.The MAX16013 and MAX16014 are overvoltage protection circuits that are capable of driving two p-channel MOSFETs to prevent reverse-battery and overvoltage conditions. One MOSFET (P1) eliminates the need for external diodes, thus minimizing the input voltage drop. The second MOSFET (P2) isolates the load or regulates the output voltage during an overvoltage condition. The MAX16014 keeps the MOSFET (P2) latched off until the input power is cycled.The MAX16010 and MAX16011 are available in small 8-pin TDFN packages, while the MAX16012/MAX16013/MAX16014 are available in small 6-pin TDFN packages. These devices are fully specified from -40°C to +125°C.Applications48V Telecom/Server/NetworkingFireWire®IndustrialMulticell Battery-Stack Powered EquipmentNotebook Computers |
| Power Management (PMIC) | 3 | Active | ||
| PMIC | 11 | Active | ||
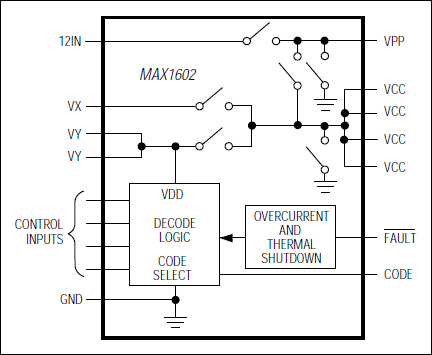
MAX1602Single-Channel CardBus and PCMCIA VCC/VPPPower-Switching Network | Power Management - Specialized | 4 | Active | The MAX1602 DC power-switching IC contains a network of low-resistance MOSFET switches that deliver selectable VCCand VPPvoltages to a single CardBus or PC Card host socket. Key features include low-resistance switches, small packaging, soft-switching action, and compliance with PCMCIA specifications for 3V/5V switching. 3.3V-only power switching for fast, 32-bit CardBus applications is supported in two ways: low-resistance 3.3V switches allow high 3.3V load currents (up to 1A); and completely independent internal charge pumps let the 3.3V switch operate normally, even if the +5V and +12V supplies are disconnected or turned off to conserve power. The internal charge pumps are regulating types that draw reduced input current when the VCCswitches are static. Power consumption is automatically reduced to 11µA max when the outputs are high-Z or GND.Other key features include guaranteed specifications for output current limit level, and guaranteed specifications for output rise/fall times (in compliance with PCMCIA specifications). Reliability is enhanced by thermal-overload protection, accurate current limiting, an overcurrent-fault flag output, and undervoltage lock-outs. The CMOS/TTL-logic interface is flexible, and can tolerate logic input levels in excess of the positive supply rail.The MAX1602 fits a complete CardBus/PCMCIA switch into a space-saving, 16-pin QSOP package.ApplicationsData LoggingDocking StationsHandy TerminalsPCMCIA Read/Write Drives |
| PMIC | 13 | Active | ||