MAX16040Low-Power Battery-Backup Circuits in Small µDFN Packages | Power Management (PMIC) | 12 | Active | The MAX16033–MAX16040 supervisory circuits reduce the complexity and number of components required for power-supply monitoring and battery-control functions in microprocessor (µP) systems. The devices significantly improve system reliability and accuracy compared to other ICs or discrete components. The MAX16033–MAX16040 provide µP reset, backup-battery switchover, power-fail warning, watchdog, and chip-enable gating features.The MAX16033–MAX16040 operate from supply voltages up to 5.5V. The factory-set reset threshold voltage ranges from 2.32V to 4.63V. The devices feature a manual-reset input (MAX16033/MAX16037), a watchdog timer input (MAX16034/MAX16038), a battery-on output (MAX16035/MAX16039), an auxiliary adjustable reset input (MAX16036/MAX16040), and chip-enable gating (MAX16033–MAX16036). Each device includes a power-fail comparator and offers an active-low push-pull reset or an active-low open-drain reset.The MAX16033–MAX16040 are available in 2mm x 2mm, 8-pin or 10-pin µDFN packages and are fully specified from -40°C to +85°C.ApplicationsPortable/Battery-Powered EquipmentPOS EquipmentCritical µP/µC Power MonitoringSet-Top BoxesControllersComputersFax MachinesIndustrial ControlReal-Time ClocksIntelligent Instruments |
| Supervisors | 2 | Active | |
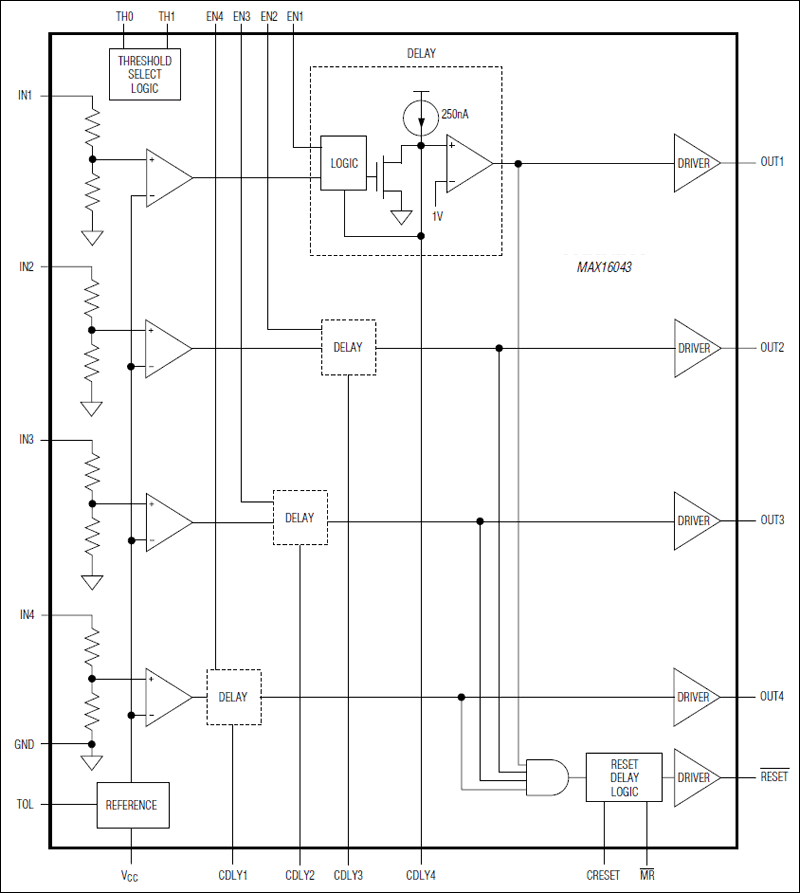
MAX16042Dual-/Triple-/Quad-Voltage, Capacitor-Adjustable, Sequencing/Supervisory Circuits | Supervisors | 2 | Active | The MAX16041/MAX16042/MAX16043 are dual-/triple-/quad-voltage monitors and sequencers that are offered in a small thin QFN package. These devices offer enormous design flexibility as they allow fixed and adjustable thresholds to be selected through logic inputs and provide sequence timing through small external capacitors. These versatile devices are ideal for use in a wide variety of multivoltage applications.As the voltage at each monitored input exceeds its respective threshold, its corresponding output goes high after a propagation delay or a capacitor-set time delay. When a voltage falls below its threshold, its respective output goes low after a propagation delay. Each detector circuit also includes its own enable input, allowing the power-good outputs to be shut off independently. The independent output for each detector has an open-drain configuration capable of supporting voltages up to 28V, thereby allowing them to interface to shutdown and enable inputs of various DC-DC regulators. Each detector can operate independently as four separate supervisory circuits or can be daisy-chained to provide controlled power-supply sequencing.The MAX16041/MAX16042/MAX16043 also include a push-pull reset function that deasserts only after all of the independently monitored voltages exceed their threshold. The reset timeout is internally fixed or can be adjusted externally. These devices are offered in a 4mm x 4mm TQFN package and are fully specified from -40°C to +125°C.ApplicationsDC-DC SuppliesMultivoltage SystemsNetworking/Telecommunication EquipmentServers/WorkstationsStorage Systems |
MAX16043Dual-/Triple-/Quad-Voltage, Capacitor-Adjustable, Sequencing/Supervisory Circuits | Supervisors | 2 | Active | The MAX16041/MAX16042/MAX16043 are dual-/triple-/quad-voltage monitors and sequencers that are offered in a small thin QFN package. These devices offer enormous design flexibility as they allow fixed and adjustable thresholds to be selected through logic inputs and provide sequence timing through small external capacitors. These versatile devices are ideal for use in a wide variety of multivoltage applications.As the voltage at each monitored input exceeds its respective threshold, its corresponding output goes high after a propagation delay or a capacitor-set time delay. When a voltage falls below its threshold, its respective output goes low after a propagation delay. Each detector circuit also includes its own enable input, allowing the power-good outputs to be shut off independently. The independent output for each detector has an open-drain configuration capable of supporting voltages up to 28V, thereby allowing them to interface to shutdown and enable inputs of various DC-DC regulators. Each detector can operate independently as four separate supervisory circuits or can be daisy-chained to provide controlled power-supply sequencing.The MAX16041/MAX16042/MAX16043 also include a push-pull reset function that deasserts only after all of the independently monitored voltages exceed their threshold. The reset timeout is internally fixed or can be adjusted externally. These devices are offered in a 4mm x 4mm TQFN package and are fully specified from -40°C to +125°C.ApplicationsDC-DC SuppliesMultivoltage SystemsNetworking/Telecommunication EquipmentServers/WorkstationsStorage Systems |
| Evaluation Boards | 11 | Active | |
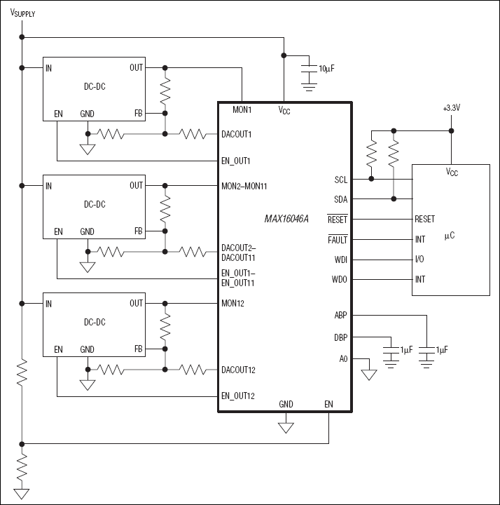
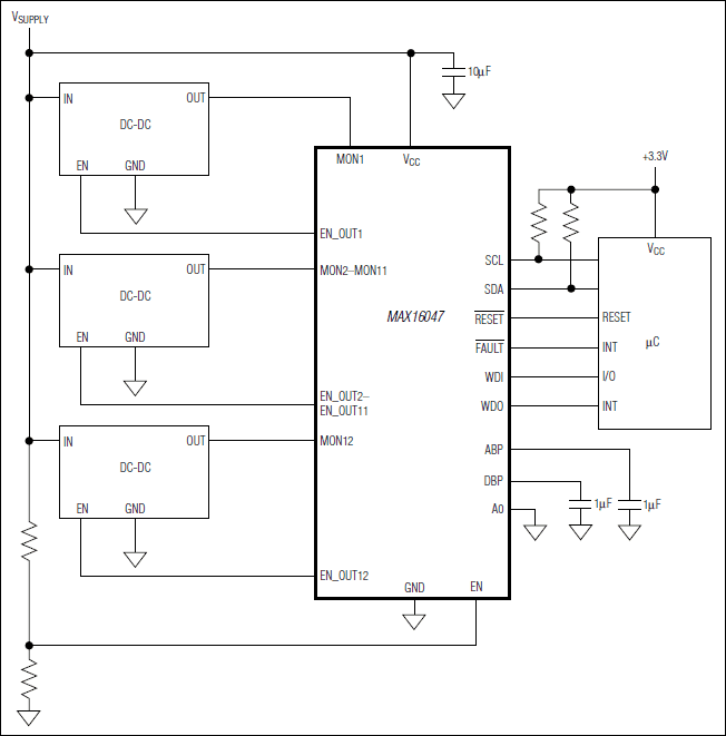
MAX1604712-/8-Channel EEPROM-Programmable System Managers with Nonvolatile Fault Registers | Power Management (PMIC) | 4 | Active | The MAX16047/MAX16049 EEPROM-configurable system managers monitor, sequence, and track multiple system voltages. The MAX16047 manages up to twelve system voltages simultaneously, and the MAX16049 manages up to eight supply voltages. These devices integrate an analog-to-digital converter (ADC) for monitoring supply voltages, and configurable outputs for sequencing and tracking supplies (during power-up and power-down). Nonvolatile EEPROM registers are configurable for storing upper and lower voltage limits, setting timing and sequencing requirements, and for storing critical fault data for read back following failures.An internal 1% accurate 10-bit ADC measures each input and compares the result to one upper, one lower, and one selectable upper or lower limit. A fault signal asserts when a monitored voltage falls outside the set limits. Up to three independent fault output signals are configurable to assert under various fault conditions.The integrated sequencer/tracker allows precise control over the power-up and power-down order of up to twelve (MAX16047) or up to eight (MAX16049) power supplies. Four channels (EN_OUT1–EN_OUT4) support closed-loop tracking using external series MOSFETs. Six outputs (EN_OUT1–EN_OUT6) are configurable with charge-pump outputs to directly drive MOSFETs without closed-loop tracking.The MAX16047/MAX16049 include six programmable general-purpose inputs/outputs (GPIOs). In addition to serving as EEPROM-configurable I/O pins, the GPIOs are also configurable as dedicated fault outputs, as a watchdog input or output (WDI/WDO), or as a manual reset (active-low MR).The MAX16047/MAX16049 feature two methods of fault management for recording information during critical fault events. The fault logger records a failure in the internal EEPROM and sets a lock bit protecting the stored fault data from accidental erasure.An I²C/SMBus™-compatible or a JTAG serial interface configures the MAX16047/MAX16049. These devices are offered in a 56-pin 8mm x 8mm TQFN package and are fully specified from -40°C to +85°C.ApplicationsNetworking/TelecomServersStorage SystemsWorkstations |
| Power Management (PMIC) | 2 | Active | |
| Power Management (PMIC) | 1 | Obsolete | |
MAX160530V Internal Switch LCD Bias Supply | Special Purpose Regulators | 9 | Active | The MAX1605 boost converter contains a 0.5A internal switch in a tiny 6-pin SOT23 package. The IC operates from a +2.4V to +5.5V supply voltage, but can boost battery voltages as low as 0.8V up to 30V at the output.The MAX1605 uses a unique control scheme providing the highest efficiency over a wide range of load conditions. An internal 0.5A MOSFET reduces external component count, and a high switching frequency (up to 500kHz) allows for tiny surface-mount components. The current limit can be set to 500mA, 250mA, or 125mA, allowing the user to reduce the output ripple and component size in low-current applications.Additional features include a low quiescent supply current and a shutdown mode to save power. The MAX1605 is ideal for small LCD panels with low current requirements, but can also be used in other applications. A MAX1605EVKIT evaluation kit (EV kit) is available to help speed up design time.ApplicationsCell Phones/Cordless PhonesHandy TerminalsLCD Bias GeneratorsOrganizersPalmtop ComputersPDAs and Other Handheld Devices |
MAX16050Voltage Monitors/Sequencer Circuits with Reverse-Sequencing Capability | Evaluation Boards | 3 | Active | The MAX16050 monitors up to 5 voltages and sequences up to 4 voltages, while the MAX16051 monitors up to 6 voltages and sequences up to 5 voltages. These devices provide an adjustable delay as each supply is turned on and they monitor each power-supply voltage, including the input voltage VCC. When all of the voltages reach their final values and the reset delay timer expires, a power-on-reset (active-low RESET) output deasserts allowing the micro controller (µC) to operate. If any voltage falls below its threshold, the reset output asserts and all voltage supplies are turned off. The MAX16050/MAX16051 can be daisy-chained to control a higher number of voltages in a system.During a power-down event, the MAX16050/MAX16051 can reverse sequence the outputs. In this situation, each voltage is turned off sequentially until it reaches a 250mV level, at which point, the next supply is turned off. The MAX16050/MAX16051 also provide internal pulldown circuitry that turns on during power-down, to help discharge large output capacitors.The MAX16050/MAX16051 feature a charge-pump supply output that can be used as a pullup voltage for driving external n-channel MOSFETs and an overvoltage output that indicates when any of the monitored voltages exceeds its overvoltage threshold. The MAX16050 also provides three sequence control inputs for changing the sequence order, while the MAX16051 has a fixed sequence order.The MAX16050/MAX16051 are available in a 28-pin (4mm x 4mm) thin QFN package and are fully specified over the-40°Cto +85°C extended operating temperature range.ApplicationsNetworking SystemsServersStorage SystemsTelecom EquipmentWorkstations |