| Integrated Circuits (ICs) | 19 | Active | |
| Integrated Circuits (ICs) | 6 | Obsolete | |
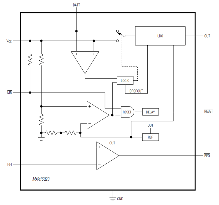
MAX16024Battery-Backup Circuits with Regulated Output Voltage | Integrated Circuits (ICs) | 6 | Active | The MAX16023/MAX16024 low-power battery-backup circuits with a regulated output are capable of delivering up to 100mA output current. The MAX16023/MAX16024 include a low-dropout regulator, a microprocessor (µP) reset circuit, and a battery switchover circuit. Additional available features include a manual reset, a power-fail comparator, and a battery-on indicator. These devices reduce the number of external components to minimize board space and improve reliability.The MAX16023/MAX16024 are ideally suited for providing power for backing up critical memory such as static random-access memory (SRAM) or real-time clocks (RTCs). The regulated output is powered by VCCwhen it is present and switches over to the backup power during brownout. The MAX16023/MAX16024 accept an input voltage from 1.53V to 5.5V and provide fixed standard output voltages of 1.2V, 1.8V, 2.5V, 3.0V, and 3.3V. The MAX16024 offers the ability to externally set the output voltage using a resistive divider. All outputs are available with push-pull or open-drain configurations.The MAX16023 offers a power-fail comparator for monitoring an additional voltage or for providing an early power-fail warning. Another feature includes a manual-reset input (MAX16023/MAX16024). The MAX16024 also features a battery-on indicator and chip-enable gating function.The MAX16023/MAX16024 are offered in 8- and 10-pin TDFN packages and are fully specified from -40°C to +85°C temperature range.ApplicationsGPS SystemsIndustrial ControlsMain/Backup Power for RTCs/SRAMPoint-of-Sale EquipmentPortable/Battery EquipmentSet-Top Boxes |
| Power Management (PMIC) | 2 | Active | |
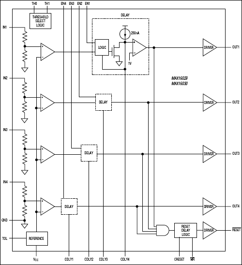
MAX16026Dual-/Triple-/Quad-Voltage, Capacitor-Adjustable, Sequencing/Supervisory Circuits | Supervisors | 2 | Active | The MAX16025–MAX16030 are dual-/triple-/quad-voltage monitors and sequencers that are offered in a small TQFN package. These devices offer enormous design flexibility as they allow fixed and adjustable thresholds to be selected through logic inputs and provide sequence timing through small external capacitors. These versatile devices are ideal for use in a wide variety of multivoltage applications.As the voltage at each monitored input exceeds its respective threshold, its corresponding output goes high after a propagation delay or a capacitor-set time delay. When a voltage falls below its threshold, its respective output goes low after a propagation delay. Each detector circuit also includes its own enable input, allowing the power-good outputs to be shut off independently. The independent output for each detector is available with push-pull or open-drain configuration with the open-drain version capable of supporting voltages up to 28V, thereby allowing them to interface to shutdown and enable inputs of various DC-DC regulators. Each detector can operate independently as four separate supervisory circuits or can be daisy-chained to provide controlled power-supply sequencing.The MAX16025–MAX16030 also include a reset function that deasserts only after all of the independently monitored voltages exceed their threshold. The reset timeout is internally fixed or can be adjusted externally. These devices are offered in a4mm x 4mmTQFN package and are fully specified from -40°C to +125°C.ApplicationsDC-DC SuppliesMultivoltage SystemsNetworking/Telecommunication EquipmentServers/WorkstationsStorage Systems |
MAX16027Dual-/Triple-/Quad-Voltage, Capacitor-Adjustable, Sequencing/Supervisory Circuits | Supervisors | 2 | Active | The MAX16025–MAX16030 are dual-/triple-/quad-voltage monitors and sequencers that are offered in a small TQFN package. These devices offer enormous design flexibility as they allow fixed and adjustable thresholds to be selected through logic inputs and provide sequence timing through small external capacitors. These versatile devices are ideal for use in a wide variety of multivoltage applications.As the voltage at each monitored input exceeds its respective threshold, its corresponding output goes high after a propagation delay or a capacitor-set time delay. When a voltage falls below its threshold, its respective output goes low after a propagation delay. Each detector circuit also includes its own enable input, allowing the power-good outputs to be shut off independently. The independent output for each detector is available with push-pull or open-drain configuration with the open-drain version capable of supporting voltages up to 28V, thereby allowing them to interface to shutdown and enable inputs of various DC-DC regulators. Each detector can operate independently as four separate supervisory circuits or can be daisy-chained to provide controlled power-supply sequencing.The MAX16025–MAX16030 also include a reset function that deasserts only after all of the independently monitored voltages exceed their threshold. The reset timeout is internally fixed or can be adjusted externally. These devices are offered in a4mm x 4mmTQFN package and are fully specified from -40°C to +125°C.ApplicationsDC-DC SuppliesMultivoltage SystemsNetworking/Telecommunication EquipmentServers/WorkstationsStorage Systems |
| Supervisors | 2 | Active | |
| Integrated Circuits (ICs) | 3 | Active | |
| Power Management - Specialized | 1 | Active | |
| Power Management (PMIC) | 2 | Active | |