| Power Supply Controllers, Monitors | 2 | Obsolete | |
MAX15050High-Efficiency, 4A, 1MHz, Step-Down Regulators with Integrated Switches in 2mm x 2mm Package | Power Management (PMIC) | 1 | Active | The MAX15050/MAX15051 high-efficiency switching regulators deliver up to 4A load current at output voltages from 0.6V to (0.9 x VIN). The devices operate from 2.9V to 5.5V, making them ideal for on-board point-of-load and postregulation applications. Total output-voltage accuracy is within ±1% over load, line, and temperature.The MAX15050/MAX15051 feature 1MHz fixed-frequency PWM operation. The MAX15050 features pulse-skip mode to improve light-load efficiency. The MAX15050 soft-starts in a monotonic mode and then operates in the forced PWM mode or pulse-skip mode depending on the output load current condition. The MAX15051 soft-starts in the monotonic mode and operates in the forced PWM mode. The high operating frequency allows for small-size external components.The low-resistance on-chip nMOS switches ensure high efficiency at heavy loads while minimizing critical parasitic inductances, making the layout a much simpler task with respect to discrete solutions. Following a simple layout and footprint ensures first-pass success in new designs.The MAX15050/MAX15051 incorporate a high-bandwidth (> 26MHz) voltage-error amplifier. The voltage-mode control architecture and the voltage-error amplifier permit a type III compensation scheme to achieve maximum loop bandwidth, up to 200kHz. High loop bandwidth provides fast transient response, resulting in less required output capacitance and allowing for all-ceramic capacitor designs.The MAX15050/MAX15051 feature an output overload hiccup protection and peak current limit on both high-side and low-side MOSFETs. These features provide for ultra-safe operation in the cases of short-circuit conditions, severe overloads, or in converters with bulk electrolytic capacitors.The MAX15050/MAX15051 feature an adjustable output voltage. The output voltage is adjustable by using two external resistors at the feedback or by applying an external reference voltage to the REFIN/SS input. The MAX15050/MAX15051 offer programmable soft-start time using one capacitor to reduce input inrush current. A built-in thermal shutdown protection assures safe operation under all conditions. The MAX15050/MAX15051 are available in a 2mm x 2mm, 16-bump (4 x 4 array), 0.5mm pitch WLP package.ApplicationsASIC/CPU/DSP Core and I/O VoltagesBase-Station Power SuppliesDDR Power SuppliesPoint-of-LoadPortable ApplicationsRAID Control Power SuppliesServer Power SuppliesTelecom and Networking Power Supplies |
MAX15051High-Efficiency, 4A, 1MHz, Step-Down Regulators with Integrated Switches in 2mm x 2mm Package | Voltage Regulators - DC DC Switching Regulators | 1 | Active | The MAX15050/MAX15051 high-efficiency switching regulators deliver up to 4A load current at output voltages from 0.6V to (0.9 x VIN). The devices operate from 2.9V to 5.5V, making them ideal for on-board point-of-load and postregulation applications. Total output-voltage accuracy is within ±1% over load, line, and temperature.The MAX15050/MAX15051 feature 1MHz fixed-frequency PWM operation. The MAX15050 features pulse-skip mode to improve light-load efficiency. The MAX15050 soft-starts in a monotonic mode and then operates in the forced PWM mode or pulse-skip mode depending on the output load current condition. The MAX15051 soft-starts in the monotonic mode and operates in the forced PWM mode. The high operating frequency allows for small-size external components.The low-resistance on-chip nMOS switches ensure high efficiency at heavy loads while minimizing critical parasitic inductances, making the layout a much simpler task with respect to discrete solutions. Following a simple layout and footprint ensures first-pass success in new designs.The MAX15050/MAX15051 incorporate a high-bandwidth (> 26MHz) voltage-error amplifier. The voltage-mode control architecture and the voltage-error amplifier permit a type III compensation scheme to achieve maximum loop bandwidth, up to 200kHz. High loop bandwidth provides fast transient response, resulting in less required output capacitance and allowing for all-ceramic capacitor designs.The MAX15050/MAX15051 feature an output overload hiccup protection and peak current limit on both high-side and low-side MOSFETs. These features provide for ultra-safe operation in the cases of short-circuit conditions, severe overloads, or in converters with bulk electrolytic capacitors.The MAX15050/MAX15051 feature an adjustable output voltage. The output voltage is adjustable by using two external resistors at the feedback or by applying an external reference voltage to the REFIN/SS input. The MAX15050/MAX15051 offer programmable soft-start time using one capacitor to reduce input inrush current. A built-in thermal shutdown protection assures safe operation under all conditions. The MAX15050/MAX15051 are available in a 2mm x 2mm, 16-bump (4 x 4 array), 0.5mm pitch WLP package.ApplicationsASIC/CPU/DSP Core and I/O VoltagesBase-Station Power SuppliesDDR Power SuppliesPoint-of-LoadPortable ApplicationsRAID Control Power SuppliesServer Power SuppliesTelecom and Networking Power Supplies |
MAX15053High-Efficiency, 2A, Current-Mode Synchronous, Step-Down Switching Regulator | Power Management (PMIC) | 3 | Active | The MAX15053 high-efficiency, current-mode, synchronous step-down switching regulator with integrated power switches delivers up to 2A of output current. The device operates from 2.7V to 5.5V and provides an output voltage from 0.6V up to 94% of the input voltage, making the device ideal for distributed power systems, portable devices, and preregulation applications.The MAX15053 utilizes a current-mode control architecture with a high gain transconductance error amplifier. The current-mode control architecture facilitates easy compensation design and ensures cycle-by-cycle current limit with fast response to line and load transients.The MAX15053 offers selectable skip-mode functionality to reduce current consumption and achieve a higher efficiency at light output load. The low RDS(ON)integrated switches ensure high efficiency at heavy loads while minimizing critical inductances, making the layout design a much simpler task with respect to discrete solutions. Utilizing a simple layout and footprint assures first-pass success in new designs.The MAX15053 features a 1MHz, factory-trimmed, fixed-frequency PWM mode operation. The high switching frequency, along with the PWM current-mode architecture, allows for a compact, all-ceramic capacitor design.The MAX15053 offers a capacitor-programmable soft-start reducing inrush current, startup into PREBIAS operations, and a PGOOD open-drain output that can be used as an interrupt and for power sequencing.The MAX15053 is available in a 9-bump (3 x 3 array), 1.5mm x 1.5mm WLP package and is specified over the -40°C to +85°C temperature range.ApplicationsDistributed Power SystemsIP PhonesNotebook PowerPortable DevicesPreregulators for Linear RegulatorsServer Power |
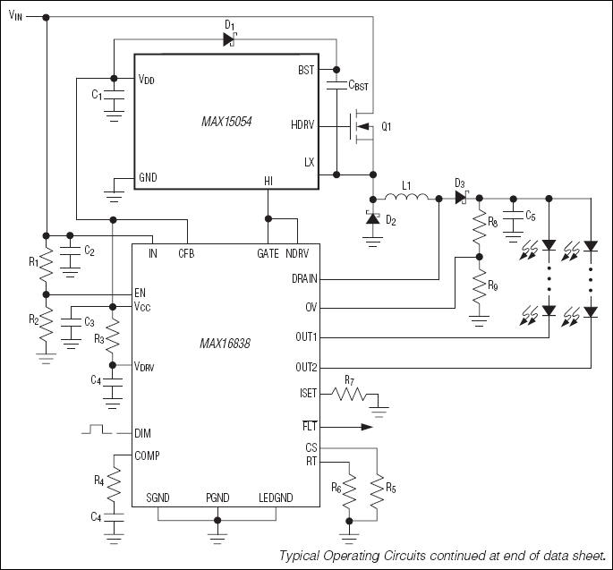
MAX15054High-Side MOSFET Driver for HB LED Drivers and DC-DC Applications | Gate Drivers | 1 | Active | The MAX15054 is a high-side, n-channel MOSFET driver for high-voltage applications capable of switching at high frequencies. This device is controlled by a CMOS logic-level signal referenced to ground and features a very short (12ns, typ) propagation delay from input to output. The high-voltage operation and high source/sink-current capability make the MAX15054 ideal for HB LED drivers and DC-DC converters.The MAX15054 is well suited to complement other Maxim LED driver products such as the MAX16814, MAX16838, MAX16833, MAX16834, and MAX16826. The MAX15054 adds a high-side driver to those products that include only a low-side driver; it then allows for buck-boost configurations for multistring drivers similar to the MAX16814, MAX16838, and MAX16826, and for buck-boost conversion with output referenced to ground for single-string drivers such as the MAX16834 and MAX16833.The MAX15054 is available in the industry-standard 6-pin SOT23 package and operates over the -40°C to +125°C automotive temperature range.ApplicationsHB LED Drivers for Single and Multiple StringsHigh-Side Driver for DC-DC Converters (Buck, Buck-Boost, Half-Bridge, Full-Bridge)LED Backlight Drivers |
MAX15058High-Efficiency, 3A, Current-Mode Synchronous, Step-Down Switching Regulator | Power Management (PMIC) | 2 | Active | The MAX15058 high-efficiency, current-mode, synchronous step-down switching regulator with integrated power switches delivers up to 3A of output current. The device operates from 2.7V to 5.5V and provides an output voltage from 0.6V up to 94% of the input voltage, making the device ideal for distributed power systems, portable devices, and preregulation applications.The MAX15058 utilizes a current-mode control architecture with a high-gain transconductance error amplifier. The current-mode control architecture facilitates easy compensation design and ensures cycle-by-cycle current limit with fast response to line and load transients.The MAX15058 offers selectable skip-mode functionality to reduce current consumption and achieve a higher efficiency at light output load. The low RDS(ON)integrated switches ensure high efficiency at heavy loads while minimizing critical inductances, making the layout design a much simpler task with respect to discrete solutions. Utilizing a simple layout and footprint assures first-pass success in new designs.The MAX15058 features a 1MHz, factory-trimmed, fixed-frequency PWM mode operation. The high switching frequency, along with the PWM current-mode architecture, allows for a compact, all-ceramic capacitor design.The MAX15058 offers a capacitor-programmable soft-start reducing inrush current, startup into PREBIAS operations, and a PGOOD open-drain output that can be used as an interrupt and for power sequencing.The MAX15058 is available in a 9-bump (3 x 3 array), 1.5mm x 1.5mm WLP package and is specified over the -40°C to +85°C temperature range.ApplicationsDistributed Power SystemsIP PhonesNotebook PowerPortable DevicesPreregulators for Linear RegulatorsServer Power |
| Evaluation Boards | 9 | Active | |
| Power Management - Specialized | 1 | Obsolete | |
| Power Management (PMIC) | 12 | Active | |
MAX15066High-Efficiency, 4A, Step-Down DC-DC Regulator with Internal Power Switches | Integrated Circuits (ICs) | 3 | Active | The MAX15066/MAX15166 current-mode, synchronous, DC-DC buck converters deliver an output current up to 4A with high efficiency. The devices operate from an input voltage of 4.5V to 16V and provides an adjustable output voltage from 0.606V to 90% of the input voltage. The devices are ideal for distributed power systems, notebook computers, nonportable consumer applications, and preregulation applications.The devices feature a PWM mode operation with an internally fixed switching frequency of 500kHz (MAX15066) and 350kHz (MAX15166) capable of 90% maximum duty cycle. The devices automatically enter skip mode at light loads. The current-mode control architecture simplifies compensation design and ensures a cycle-by-cycle current limit and fast response to line and load transients. A high gain transconductance error amplifier allows flexibility in setting the external compensation, simplifying the design and allowing for an all-ceramic design.The synchronous buck regulators feature internal MOSFETs that provide better efficiency than asynchronous solutions, while simplifying the design relative to discrete controller solutions. In addition to simplifying the design, the integrated MOSFETs minimize EMI, reduce board space, and provide higher reliability by minimizing the number of external components.Additional features include an externally adjustable soft-start, independent enable input and power-good output for power sequencing, and thermal shutdown protection. The devices offer overcurrent protection (high-side sourcing) with hiccup mode during an output short-circuit condition. The devices ensure safe startup when powering into a prebiased output.The MAX15066/MAX15166 are available in a 2mm x 2mm, 16-bump (4 x 4 array), 0.5mm pitch wafer-level package (WLP) and are fully specified from -40°C to +85°C.ApplicationsDistributed Power SystemsHome Entertainment (TV and Set-Top Boxes)Network and DatacomPreregulators for Linear RegulatorsServers, Workstations, and Storage |