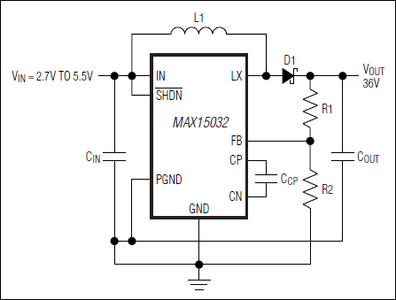
MAX15032500kHz, 36V Output, 600mW PWM Step-Up DC-DC Converter | Evaluation Boards | 2 | Active | The MAX15032 constant-frequency, pulse-width-modulating (PWM), low-noise boost converter is intended for low-voltage systems that need a locally generated high voltage. This device is capable of generating low-noise, high output voltages, with an output power capability up to 600mW with a 2.9V input voltage. This device can be used for a wide variety of applications, such as PIN or varactor diode biasing and LCD displays. The MAX15032 operates from +2.7V to +11V.The constant-frequency (500kHz), current-mode PWM architecture provides low-noise output voltage that is easy to filter. A high-voltage internal lateral DMOS power switch allows this device to boost output voltages up to 36V. The MAX15032 features a shutdown mode to save power.The MAX15032 is available in a small thermally enhanced 3mm x 3mm 8-pin TDFN package and is specified for operation over the -40°C to +125°C automotive temperature range.ApplicationsAvalanche Photodiode BiasingLCD DisplaysLow-Noise Varactor Diode Bias SuppliesPIN Diode Bias SuppliesSTB Audio IC Supplies |
| DC DC Switching Controllers | 5 | Active | |
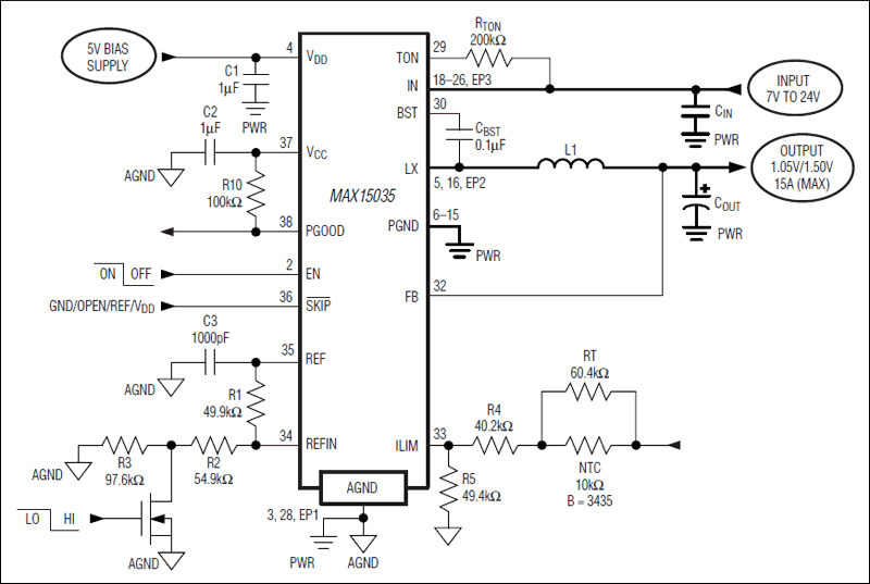
MAX1503515A Step-Down Regulator with Internal Switches | Power Management (PMIC) | 3 | Active | The MAX15035 pulse-width modulation (PWM) controller provides high efficiency, excellent transient response, and high DC-output accuracy. Combined with the internal low on-resistance MOSFETs, the MAX15035 provides a highly efficient and compact solution for small form factor applications that need a high-power density.Maxim's proprietary Quick-PWM™ quick-response, constant on-time PWM control scheme handles wide input/output voltage ratios (low-duty-cycle applications) with ease and provides 100ns instant-on response to load transients while maintaining a relatively constant switching frequency. The output voltage can be dynamically controlled using the dynamic REFIN, which supports input voltages between 0V to 2V. The REFIN adjustability combined with a resistive voltage-divider on the feedback input allows the MAX15035 to be configured for any output voltage between 0V to 0.9VIN.The controller senses the current across the synchronous rectifier to achieve a low-cost and highly efficient valley current-limit protection. External current-limit control is provided to allow higher current-limit settings for applications with heatsinks and air flow, or for lower current applications that need lower current-limit settings to avoid overdesigning the application circuit. The adjustable current limit provides a high degree of flexibility, allowing thermally compensated protection or foldback current-limit protection using a voltage divider partially derived from the output.The MAX15035 includes a voltage-controlled soft-start and soft-shutdown to limit the input surge current, provide a monotonic power-up into a precharged output, and provide a predictable soft-start time. The controller also includes output fault protection—undervoltage and overvoltage protection—as well as thermal-fault protection.The MAX15035 is available in a small 40-pin, 6mm x 6mm, TQFN package.ApplicationsDDR Memory—VDDQ or VTTGPU Core SuppliesPoint-of-Load ApplicationsServer ComputersStep-Down Power SuppliesStorage Power Supplies |
| Integrated Circuits (ICs) | 4 | Active | |
| Integrated Circuits (ICs) | 3 | Obsolete | |
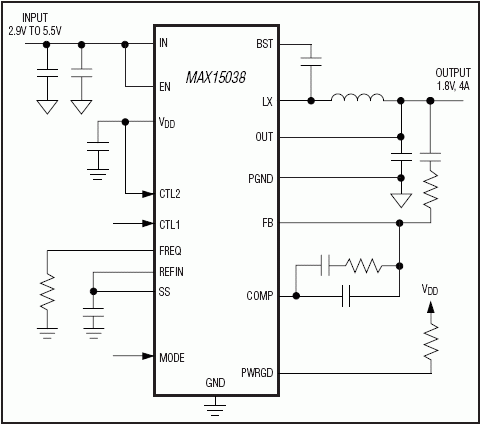
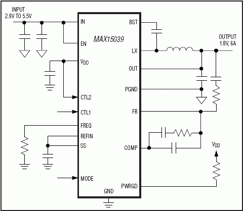
MAX150384A, 2MHz Step-Down Regulator with Integrated Switches | Voltage Regulators - DC DC Switching Regulators | 2 | Active | The MAX15038 high-efficiency switching regulator delivers up to 4A load current at output voltages from 0.6V to 90% of VIN. The IC operates from 2.9V to 5.5V, making it ideal for on-board point-of-load and postregulation applications. Total output error is less than ±1% over load, line, and temperature ranges.The MAX15038 features fixed-frequency PWM mode operation with a switching frequency range of 500kHz to 2MHz set by an external resistor. The MAX15038 provides the option of operating in a skip mode to improve light-load efficiency. High-frequency operation allows for an all-ceramic capacitor design. The high operating frequency also allows for small-size external components.The low-resistance on-chip nMOS switches ensure high efficiency at heavy loads while minimizing critical inductances, making the layout a much simpler task with respect to discrete solutions. Following a simple layout and footprint ensures first-pass success in new designs.The MAX15038 comes with a high bandwidth (28MHz) voltage-error amplifier. The voltage-mode control architecture and the voltage-error amplifier permit a type III compensation scheme to be utilized to achieve maximum loop bandwidth, up to 20% of the switching frequency. High loop bandwidth provides fast transient response, resulting in less required output capacitance and allowing for all-ceramic-capacitor designs.The MAX15038 provides two three-state logic inputs to select one of nine preset output voltages. The preset output voltages allow customers to achieve ±1% output-voltage accuracy without using expensive 0.1% resistors. In addition, the output voltage can be set to any customer value by either using two external resistors at the feedback with a 0.6V internal reference or applying an external reference voltage to the REFIN input. The MAX15038 offers programmable soft-start time using one capacitor to reduce input inrush current.ApplicationsASIC/CPU/DSP Core and I/O VoltagesBase-Station Power SuppliesDDR Power SuppliesPOLsRAID Control Power SuppliesServer Power SuppliesTelecom and Networking Power Supplies |
| Development Boards, Kits, Programmers | 3 | Active | |
| Integrated Circuits (ICs) | 1 | Obsolete | |
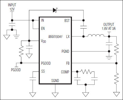
MAX15041Low-Cost, 3A, 4.5V to 28V Input, 350kHz, PWM Step-Down DC-DC Regulator with Internal Switches | Integrated Circuits (ICs) | 5 | Active | The MAX15041 low-cost, synchronous DC-DC converter with internal switches delivers an output current up to 3A. The MAX15041 operates from an input voltage of 4.5V to 28V and provides an adjustable output voltage from 0.606V to 90% of VIN, set with two external resistors. The MAX15041 is ideal for distributed power systems, preregulation, set-top boxes, television, and other consumer applications.The MAX15041 features a peak-current-mode PWM controller with internally fixed 350kHz switching frequency and a 90% maximum duty cycle. The current-mode control architecture simplifies compensation design, and ensures a cycle-by-cycle current limit and fast response to line and load transients. A high-gain transconductance error amplifier allows flexibility in setting the external compensation by using a type II compensation scheme, thereby allowing the use of all ceramic capacitors.This synchronous buck regulator features internal MOSFETs that provide better efficiency than asynchronous solutions, while simplifying the design relative to discrete controller solutions. In addition to simplifying the design, the integrated MOSFETs minimize EMI, reduce board space, and provide higher reliability by minimizing the number of external components.The MAX15041 also features thermal shutdown and overcurrent protection (high-side sourcing and low-side sinking), and an internal 5V LDO with undervoltage lockout. In addition, this device ensures safe startup when powering into a prebiased output.Other features include an externally adjustable soft-start that gradually ramps up the output voltage and reduces inrush current. Independent enable control and power-good signals allow for flexible power sequencing.The MAX15041 is available in a space-saving, high-power, 3mm x 3mm, 16-pin TQFN-EP package and is fully specified from -40°C to +85°C.ApplicationsConsumer ProductsDistributed Power SystemsPreregulatorsSet-Top BoxesTelevisionsWall AdaptersXDSL Modems |
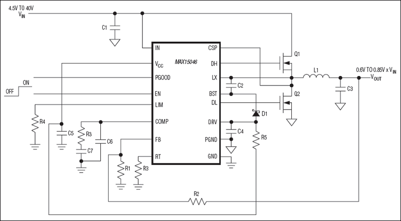
MAX1504640V, High-Performance, Synchronous Buck Controller | Evaluation Boards | 9 | Active | The MAX15046 synchronous step-down controller operates from a 4.5V to 40V input voltage range and generates an adjustable output voltage from 85% of the input voltage down to 0.6V, supporting loads up to 25A. The device allows monotonic startup into a prebiased bus without discharging the output and features adaptive internal digital soft-start.The MAX15046 offers the ability to adjust the switching frequency from 100kHz to 1MHz with an external resistor. The MAX15046's adaptive synchronous rectification eliminates the need for an external freewheeling Schottky diode. The device also utilizes the external low-side MOSFET's on-resistance as a current-sense element, eliminating the need for a current-sense resistor. This protects the DC-DC components from damage during output overloaded conditions or output short-circuit faults without requiring a current-sense resistor. Hiccup-mode current limit reduces power dissipation during short-circuit conditions. The MAX15046 includes a power-good output and an enable input with precise turn-on/turn-off threshold, which can be used for input supply monitoring and for power sequencing.Additional protection features include sink-mode current limit, and thermal shutdown. Sink-mode current limit prevents reverse inductor current from reaching dangerous levels when the device is sinking current from the output.The MAX15046A/MAX15046B feature soft-stop operation. Soft-stop operation is disabled in the MAX15046C.The MAX15046 is available in a 16-pin QSOP or 16-pin QSOP-EP package and operates over the -40°C to +125°C temperature range.ApplicationsBasestationsIndustrial Power Supplies (PLC, Industrial Computers, Fieldbus Components, Fieldbus Couplers)Telecom Power Supplies |