A
Analog Devices Inc./Maxim Integrated
| Series | Category | # Parts | Status | Description |
|---|---|---|---|---|
| Part | Spec A | Spec B | Spec C | Spec D | Description |
|---|---|---|---|---|---|
| Series | Category | # Parts | Status | Description |
|---|---|---|---|---|
| Part | Spec A | Spec B | Spec C | Spec D | Description |
|---|---|---|---|---|---|
| Series | Category | # Parts | Status | Description |
|---|---|---|---|---|
MAX15022Dual, 4A/2A, 4MHz, Step-Down DC-DC Regulator with Dual LDO Controllers | Development Boards, Kits, Programmers | 3 | Active | The MAX15022 is a dual-output, pulse-width-modulated (PWM), step-down DC-DC regulator with dual LDO controllers. The device operates from 2.5V to 5.5V and each output can be adjusted from 0.6V to the input supply (VAVIN). The MAX15022 delivers up to 4A (regulator 1) and 2A (regulator 2) of output current with two LDO controllers that can be used to drive two external PNP transistors to provide two additional outputs. This device offers the ability to adjust the switching frequency from 500kHz to 4MHz and provides the capability of optimizing the design in terms of size and performance.The MAX15022 utilizes a voltage-mode control scheme with external compensation to provide good noise immunity and maximum flexibility in selecting inductor values and capacitor types. The dual switching regulators operate 180° out-of-phase, thereby reducing the RMS input ripple current and thus the size of the input bypass capacitor significantly.The MAX15022 offers the ability to track (coincident or ratiometric) or sequence during power-up and power-down operation. When sequencing, it powers up glitch-free into a prebiased output.Additional features include an internal undervoltage lockout with hysteresis and a digital soft-start/soft-stop for glitch-free power-up and power-down. Protection features include lossless cycle-by-cycle current limit, hiccup-mode output short-circuit protection, and thermal shutdown.The MAX15022 is available in a space-saving, 5mm x 5mm, 28-pin TQFN-EP package and is specified for operation from -40°C to +125°C temperature range.ApplicationsAutomotive MultimediaMultivoltage SuppliesNetworking/TelecomPower-Over-Ethernet (PoE) IP PhonesRFID Reader Cards |
MAX15023Wide 4.5V to 28V Input, Dual-Output Synchronous Buck Controller | Development Boards, Kits, Programmers | 5 | Active | The MAX15023 dual, synchronous step-down controller operates from a 5.5V to 28V or 5V ±10% input voltage range and generates two independent output voltages. Each output is adjustable from 85% of the input voltage down to 0.6V and supports loads of 12A or higher. Input voltage ripple and total RMS input ripple current are reduced by interleaved 180° out-of-phase operation.The MAX15023 offers the ability to adjust the switching frequency from 200kHz to 1MHz with an external resistor. The MAX15023's adaptive synchronous rectification eliminates the need for external freewheeling Schottky diodes. The device also utilizes the external low-side MOSFET's on-resistance as a current-sense element, eliminating the need for a current-sense resistor. This protects the DC-DC components from damage during output overloaded conditions or output short-circuit faults without requiring a current-sense resistor. Hiccup-mode current limit reduces power dissipation during short-circuit conditions. The MAX15023 includes two independent power-good outputs and two independent enable inputs with precise turn-on/turn-off thresholds, which can be used for supply monitoring and for power sequencing.Additional protection features include cycle-by-cycle, low-side, sink peak current limit, and thermal shutdown. Cycle-by-cycle, low-side, sink peak current limit prevents reverse inductor current from reaching dangerous levels when the device is sinking current from the output. The MAX15023 also allows prebiased startup without discharging the output and features adaptive internal digital soft-start. This new proprietary feature enables monotonic charging of externally large output capacitors at startup, and achieves good control of the peak inductor current during hiccup-mode short-circuit protection.The MAX15023 is available in a space-saving and thermally enhanced 4mm x 4mm, 24-pin TQFN-EP package. The device operates over the -40°C to +85°C extended temperature range.ApplicationsDSP Power SuppliesLCD TV Secondary SuppliesPoint-of-Load RegulatorsPower ModulesSet-Top BoxesSwitches/Routers |
| Power Management (PMIC) | 5 | Active | ||
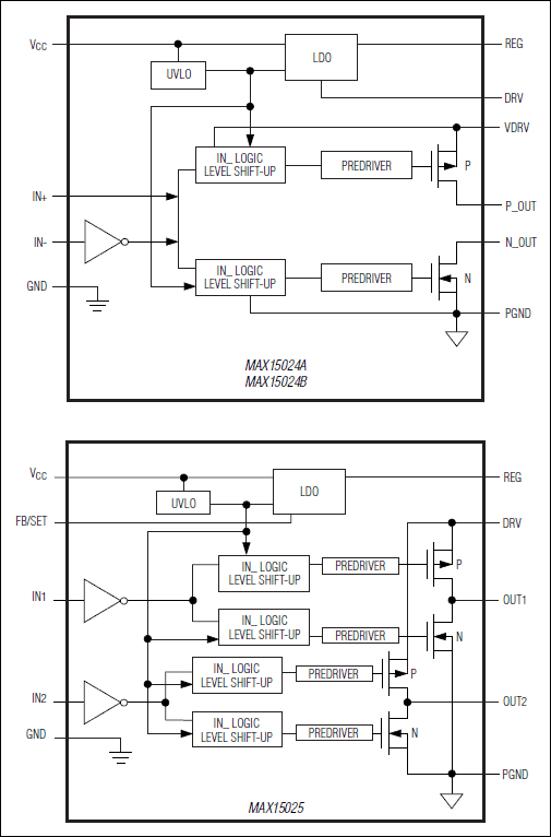
MAX15025Single/Dual, 16ns, High Sink/Source Current Gate Drivers | Power Management (PMIC) | 8 | Active | The MAX15024/MAX15025 single/dual, high-speed MOSFET gate drivers are capable of operating at frequencies up to 1MHz with large capacitive loads. The MAX15024 includes internal source-and-sink output transistors with independent outputs allowing for control of the external MOSFET's rise and fall time. The MAX15024 is a single gate driver capable of sinking an 8A peak current and sourcing a 4A peak current. The MAX15025 is a dual gate driver capable of sinking a 4A peak current and sourcing a 2A peak current. An integrated adjustable LDO voltage regulator provides gate-drive amplitude control and optimization.The MAX15024A and MAX15025A/C accept transistor-to-transistor (TTL) input logic levels while the MAX15024B and MAX15025B/D accept CMOS-input logic levels. High sourcing/sinking peak currents, a low propagation delay, and thermally enhanced packages make the MAX15024/MAX15025 ideal for high-frequency and high-power circuits. The MAX15024/MAX15025 operate from a 4.5V to 28V supply. A separate output driver supply input enhances flexibility and permits a soft-start of the power MOSFETs used in synchronous rectifiers.The MAX15024/MAX15025 are available in 10-pin TDFN packages and are specified over the -40°C to +125°C automotive temperature range.ApplicationsPower-Supply ModulesSwitching Power SupplySynchronous Rectifier Drivers |
| Development Boards, Kits, Programmers | 11 | Active | ||
| Power Management (PMIC) | 2 | Active | ||
| Voltage Regulators - Linear, Low Drop Out (LDO) Regulators | 2 | Obsolete | ||
| Voltage Regulators - Linear, Low Drop Out (LDO) Regulators | 6 | Active | ||
| Voltage Regulators - Linear, Low Drop Out (LDO) Regulators | 1 | Obsolete | ||
| Evaluation Boards | 2 | NRND | ||
| Part | Category | Description |
|---|---|---|
Analog Devices Inc./Maxim Integrated LTC1879EGN#TRUnknown | Integrated Circuits (ICs) | IC REG BUCK ADJ 1.2A 16SSOP |
Analog Devices Inc./Maxim Integrated LTC2208CUP#TRUnknown | Integrated Circuits (ICs) | IC ADC 16BIT 130MSPS 64-QFN |
Analog Devices Inc./Maxim Integrated ADP2108ACBZ-1.1-R7Obsolete | Integrated Circuits (ICs) | IC REG BUCK 1.1V 600MA 5WLCSP |
Analog Devices Inc./Maxim Integrated EV1HMC832ALP6GObsolete | Development Boards Kits Programmers | EVAL BOARD FOR HMC832ALP6GE |
Analog Devices Inc./Maxim Integrated LTC488ISWUnknown | Integrated Circuits (ICs) | IC LINE RCVR RS485 QUAD 16-SOIC |
Analog Devices Inc./Maxim Integrated LTC6946IUFD-2Obsolete | Integrated Circuits (ICs) | IC CLK/FREQ SYNTH 28QFN |
Analog Devices Inc./Maxim Integrated MAX5556ESA+TObsolete | Integrated Circuits (ICs) | IC DAC/AUDIO 16BIT 50K 8SOIC |
Analog Devices Inc./Maxim Integrated EVAL-FLTR-LD-1RZUnknown | Unclassified | EVAL BRD FOR AD800 SERIES |
Analog Devices Inc./Maxim Integrated | Development Boards Kits Programmers | BOARD EVAL FOR AD9963 |
Analog Devices Inc./Maxim Integrated LTC1296CCSW#TRUnknown | Integrated Circuits (ICs) | IC DATA ACQ SYS 12BIT 5V 20SOIC |