A
Analog Devices Inc./Maxim Integrated
| Series | Category | # Parts | Status | Description |
|---|---|---|---|---|
| Part | Spec A | Spec B | Spec C | Spec D | Description |
|---|---|---|---|---|---|
| Series | Category | # Parts | Status | Description |
|---|---|---|---|---|
| Part | Spec A | Spec B | Spec C | Spec D | Description |
|---|---|---|---|---|---|
| Part | Category | Description |
|---|---|---|
Analog Devices Inc./Maxim Integrated LTC1879EGN#TRUnknown | Integrated Circuits (ICs) | IC REG BUCK ADJ 1.2A 16SSOP |
Analog Devices Inc./Maxim Integrated LTC2208CUP#TRUnknown | Integrated Circuits (ICs) | IC ADC 16BIT 130MSPS 64-QFN |
Analog Devices Inc./Maxim Integrated ADP2108ACBZ-1.1-R7Obsolete | Integrated Circuits (ICs) | IC REG BUCK 1.1V 600MA 5WLCSP |
Analog Devices Inc./Maxim Integrated EV1HMC832ALP6GObsolete | Development Boards Kits Programmers | EVAL BOARD FOR HMC832ALP6GE |
Analog Devices Inc./Maxim Integrated LTC488ISWUnknown | Integrated Circuits (ICs) | IC LINE RCVR RS485 QUAD 16-SOIC |
Analog Devices Inc./Maxim Integrated LTC6946IUFD-2Obsolete | Integrated Circuits (ICs) | IC CLK/FREQ SYNTH 28QFN |
Analog Devices Inc./Maxim Integrated MAX5556ESA+TObsolete | Integrated Circuits (ICs) | IC DAC/AUDIO 16BIT 50K 8SOIC |
Analog Devices Inc./Maxim Integrated EVAL-FLTR-LD-1RZUnknown | Unclassified | EVAL BRD FOR AD800 SERIES |
Analog Devices Inc./Maxim Integrated | Development Boards Kits Programmers | BOARD EVAL FOR AD9963 |
Analog Devices Inc./Maxim Integrated LTC1296CCSW#TRUnknown | Integrated Circuits (ICs) | IC DATA ACQ SYS 12BIT 5V 20SOIC |
| Series | Category | # Parts | Status | Description |
|---|---|---|---|---|
| Development Boards, Kits, Programmers | 3 | Active | ||
MAX13488Half-Duplex RS-485/RS-422-Compatible Transceiver with AutoDirection Control | Integrated Circuits (ICs) | 2 | Active | The MAX13487E/MAX13488E +5V, half-duplex, ±15kV ESD-protected RS-485/RS-422-compatible transceivers feature one driver and one receiver. The MAX13487E/MAX13488E include a hot-swap capability to eliminate false transitions on the bus during power-up or live insertion.The MAX13487E/MAX13488E feature Maxim's proprietary AutoDirection control. This architecture makes the devices ideal for applications, such as isolated RS-485 ports, where the driver input is used in conjunction with the driver-enable signal to drive the differential bus. The MAX13487E features reduced slew-rate drivers that minimize EMI and reduce reflections caused by improperly terminated cables, allowing error-free transmission up to 500kbps. The MAX13488E driver slew rate is not limited, allowing transmit speeds up to 16Mbps.The MAX13487E/MAX13488E feature a 1/4-unit load receiver input impedance, allowing up to 128 transceivers on the bus. These devices are intended for half-duplex communications. All driver outputs are protected to ±15kV ESD using the Human Body Model. The MAX13487E/MAX13488E are available in an 8-pin SO package. The devices operate over the extended -40°C to +85°C temperature range.Design Solution: Simplify Your Industrial Interface by Eliminating RS-485 Control Lines ›ApplicationsAutomated HVAC SystemsIndustrial ControlsIndustrial Motor DrivesIsolated RS-485 InterfacesUtility Meters |
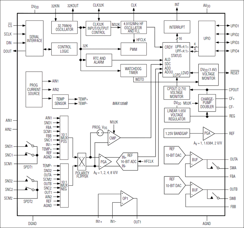
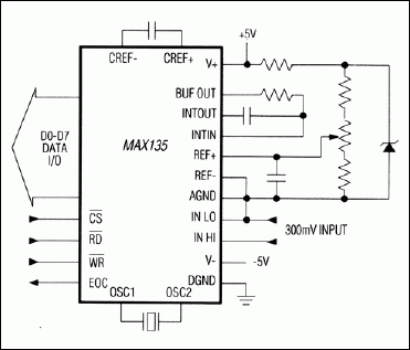
MAX135±15-Bit, Low-Power ADC with Parallel Interface | Data Acquisition | 7 | Active | The MAX135 is a CMOS 15-bit, binary-output analog-to-digital converter (ADC). Multi-slope integration provides low-noise and high-resolution conversions in less time than standard integrating ADCs: The MAX135 is tested at 16 conversions per second, but operates at up to 6 times that rate. The MAX135 uses Super LSBs with data averaging to achieve 18-bit resolution.Supply current is 125µA maximum during normal operation and only 10µA maximum in sleep mode. Low conversion noise allows tested operation at only 300mV full scale (15µV per LSB). A simple 8-bit parallel data bus and three control lines easily interface to all common microprocessors, and twos-complement output coding simplifies bipolar measurements.High resolution and compact size make the MAX135 ideal for data loggers, numerical control systems, weight scales, data-acquisition systems, and panel meters. The MAX135 comes in 28-pin DIP and SO packages in both commercial and extended temperature grades.ApplicationsAnalog-Signal Measurement: Pressure, Flow, Temperature, Voltage, Current, Resistance, WeightBattery-Powered InstrumentsControl ApplicationsData Acquisition |
| Data Acquisition | 4 | Active | ||
| Data Acquisition | 1 | Obsolete | ||
| Analog to Digital Converters (ADC) | 6 | Active | ||
| Data Acquisition | 3 | Active | ||
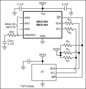
MAX13624-Channel, 10-Bit, System Monitors with Programmable Trip Window and SMBus Alert Response | ADCs/DACs - Special Purpose | 4 | Active | The MAX1361/MAX1362 low-power, 10-bit, 4-channel, analog-to-digital converters (ADCs) feature a digitally programmable window comparator with an interrupt output for automatic system-monitoring applications. Once configured, monitor mode automatically asserts an interrupt when any analog input exceeds the programmed upper or lower thresholds, without interaction to the host. The MAX1361/MAX1362 respond to the SMBus™ alert, allowing quick identification of the alarming device on a shared interrupt. A programmable delay between monitoring intervals lowers power consumption at reduced monitoring rates.In addition, the MAX1361/MAX1362 integrate an internal voltage reference, a clock, and a 1.7MHz, high-speed, I²C-compatible, 2-wire, serial interface. The optimized interface allows a maximum conversion rate of 94.4ksps in normal mode while reading back the conversion results. Each of the four analog inputs is configurable for single-ended or fully differential operation and unipolar or bipolar operation. Two scan modes utilize on-chip random access memory (RAM) to allow eight conversions of a selected channel or scanning of a group of channels to reduce interface overhead.These devices operate from a single 2.7V to 3.6V (MAX1361) or 4.5V to 5.5V (MAX1362) supply and require only 436µA at the maximum sampling rate of 150ksps in monitor mode and 670µA at the maximum sampling rate of 94.4ksps. AutoShutdown™ powers down the devices between conversions, reducing supply current to less than 0.5µA when idle.The full-scale analog-input range is determined by the internal reference or by an externally applied reference voltage ranging from 1V to VDD. The MAX1361 features a 2.048V internal reference, and the MAX1362 features a 4.096V internal reference.The MAX1361/MAX1362 are available in a 10-pin µMAX® package and are specified over the extended -40°C to +85°C temperature range. For 12-bit applications, refer to the pin-compatible MAX1363/MAX1364 data sheet.ApplicationsHigh-Reliability Power SuppliesMedical InstrumentationServers and WorkstationsSystem Monitoring/Supervision |
| Analog to Digital Converters (ADCs) Evaluation Boards | 5 | Active | ||
| ADCs/DACs - Special Purpose | 4 | Active | ||