A
Analog Devices Inc./Maxim Integrated
| Series | Category | # Parts | Status | Description |
|---|---|---|---|---|
| Part | Spec A | Spec B | Spec C | Spec D | Description |
|---|---|---|---|---|---|
| Series | Category | # Parts | Status | Description |
|---|---|---|---|---|
| Part | Spec A | Spec B | Spec C | Spec D | Description |
|---|---|---|---|---|---|
| Part | Category | Description |
|---|---|---|
Analog Devices Inc./Maxim Integrated LTC1879EGN#TRUnknown | Integrated Circuits (ICs) | IC REG BUCK ADJ 1.2A 16SSOP |
Analog Devices Inc./Maxim Integrated LTC2208CUP#TRUnknown | Integrated Circuits (ICs) | IC ADC 16BIT 130MSPS 64-QFN |
Analog Devices Inc./Maxim Integrated ADP2108ACBZ-1.1-R7Obsolete | Integrated Circuits (ICs) | IC REG BUCK 1.1V 600MA 5WLCSP |
Analog Devices Inc./Maxim Integrated EV1HMC832ALP6GObsolete | Development Boards Kits Programmers | EVAL BOARD FOR HMC832ALP6GE |
Analog Devices Inc./Maxim Integrated LTC488ISWUnknown | Integrated Circuits (ICs) | IC LINE RCVR RS485 QUAD 16-SOIC |
Analog Devices Inc./Maxim Integrated LTC6946IUFD-2Obsolete | Integrated Circuits (ICs) | IC CLK/FREQ SYNTH 28QFN |
Analog Devices Inc./Maxim Integrated MAX5556ESA+TObsolete | Integrated Circuits (ICs) | IC DAC/AUDIO 16BIT 50K 8SOIC |
Analog Devices Inc./Maxim Integrated EVAL-FLTR-LD-1RZUnknown | Unclassified | EVAL BRD FOR AD800 SERIES |
Analog Devices Inc./Maxim Integrated | Development Boards Kits Programmers | BOARD EVAL FOR AD9963 |
Analog Devices Inc./Maxim Integrated LTC1296CCSW#TRUnknown | Integrated Circuits (ICs) | IC DATA ACQ SYS 12BIT 5V 20SOIC |
| Series | Category | # Parts | Status | Description |
|---|---|---|---|---|
| Integrated Circuits (ICs) | 1 | Obsolete | ||
| Analog to Digital Converters (ADC) | 1 | Obsolete | ||
| Analog to Digital Converters (ADC) | 1 | Obsolete | ||
| Data Acquisition | 2 | Obsolete | ||
| Data Acquisition | 1 | Obsolete | ||
MAX1403 1/2 Digit ADC with Reference, Charge Pump, and Direct LED Drivers | Evaluation Boards | 9 | Active | The MAX138/MAX139 are 3 ½ digit A/D converters (ADCs) with on-board LCD (MAX138) and LED (MAX139) display drivers. The MAX138/MAX139 also contain a charge-pump voltage inverter. The charge-pump inverter allows the MAX138/MAX139 to measure both positive and negative input voltages while operating from a single power-supply voltage from +2.5V to +7V. The operating circuits of the MAX138/MAX139 are similar to those of the ICL7136 and ICL7137 respectively, except the MAX138/MAX139 have an internal oscillator and an external charge-pump capacitor connected to pins 38 and 40.MAX140 is a low segment-current version of the MAX139 intended for use with low-current LED displays.Applications+3V Powered DMMs+5V Powered Panel MetersDigital ThermometersInstrumentsPortable MonitorsWeigh Scales |
| Data Acquisition | 6 | Active | ||
| Analog to Digital Converters (ADCs) Evaluation Boards | 4 | Active | ||
MAX14002Configurable, Isolated 10-bit ADCs for Multi-Range Binary Inputs | Analog to Digital Converters (ADCs) Evaluation Boards | 3 | Active | The MAX14001/MAX14002 are isolated, single-channel analog-to-digital converters (ADCs) with programmable voltage comparators and inrush current control optimized for configurable binary input applications. 3.75kVRMSof integrated isolation is provided between the binary input side (field-side) and the comparator output/SPI-side (logic-side) of the MAX14001/MAX14002. An integrated, isolated, DC-DC converter powers all field-side circuitry, and this allows running field-side diagnostics even when no input signal is present. The 20-pin SSOP package provides 5.5mm of creepage and clearance with group II CTI rating.These devices continually digitize the input voltage on the field-side of an isolation barrier and transmit the data across the isolation barrier to the logic-side of the device where the magnitude of the input voltage is compared to programmable thresholds. The binary comparator output pin is high when the input voltage is above the upper threshold and low when it is below the lower threshold. Response time of the comparator to an input change is less than 150μs with filtering disabled. With filtering enabled, the comparator uses the moving average of the last 2, 4, or 8 ADC readings. Both filtered and unfiltered ADC readings are available through the 5MHz SPI port, which is also used to set comparator thresholds and other device configuration.The MAX14001/MAX14002 control the current of a binary input through an external, high-voltage FET. This current cleans relay contacts and attenuates input noise. An inrush comparator monitoring the ADC readings triggers the inrush current, or wetting pulse. The inrush trigger threshold, current magnitude, and current duration are all programmable in the MAX14001 but are fixed in the MAX14002. When the high-voltage FET is not providing inrush current, it switches to bias mode. Bias mode places a small current load on the binary input to attenuate capacitively coupled noise. The level of bias current is programmable between 50μA and 3.75mA in both the MAX14001 and MAX14002. This allows optimization of the tradeoff between noise attenuation and power dissipation.Design Solution: Isolated ADC with Integrated DC-DC Converter Simplifies Field-Side Circuitry ›ApplicationsDistribution AutomationHigh-Voltage Binary Input (12V–300V)Industrial Control, Multi-Range, Digital Input Modules with Individually Isolated InputsSubstation Automation |
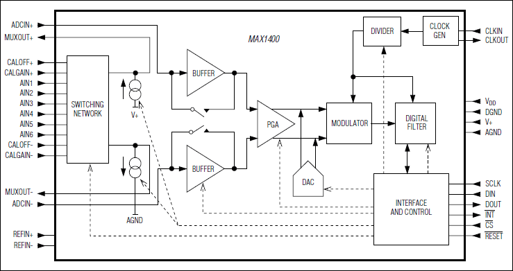
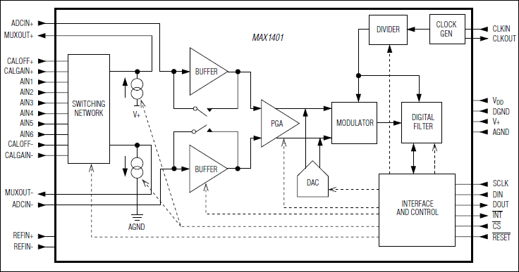
MAX1401+3V, 18-Bit, Low-Power, Multichannel, Oversampling (Sigma-Delta) ADC | Analog to Digital Converters (ADC) | 5 | Active | The MAX1401 18-bit, low-power, multichannel, serial-output ADC uses a sigma-delta modulator with a digital decimation filter to achieve true 16-bit accuracy. The user-selectable decimation factor of the digital filter allows the conversion resolution to be reduced in exchange for a higher output data rate. The device achieves true 16-bit performance at an output data rate of up to 480sps. In addition, the modulator sampling frequency may be optimized for either lowest power dissipation or highest throughput rate. The MAX1401 operates from +3V.This device offers three fully differential input channels that can be independently programmed with a gain between +1V/V and +128V/V. Furthermore, it can compensate an input-referred DC offset (such as system offset) up to 117% of the selected full-scale range. These three differential channels may also be configured to operate as five pseudo-differential input channels. Two additional, fully differential system-calibration channels are provided for gain and offset error correction. External access is provided to the multiplexer (mux) output to facilitate additional signal processing.The MAX1401 can be configured to sequentially scan all signal inputs and provide the results through the serial interface with minimum communications overhead. When used with a 2.4576MHz or 1.024MHz master clock, the digital decimation filter can be programmed to produce zeros in its frequency response at the line frequency and associated harmonics, ensuring excellent line rejection without the need for further postfiltering.The MAX1401 is available in a 28-pin SSOP package.ApplicationsLoop-Powered SystemsPortable Industrial InstrumentsPortable Weight ScalesPressure Sensors and Transducers |