A
Analog Devices Inc./Maxim Integrated
| Series | Category | # Parts | Status | Description |
|---|---|---|---|---|
| Part | Spec A | Spec B | Spec C | Spec D | Description |
|---|---|---|---|---|---|
| Series | Category | # Parts | Status | Description |
|---|---|---|---|---|
| Part | Spec A | Spec B | Spec C | Spec D | Description |
|---|---|---|---|---|---|
| Part | Category | Description |
|---|---|---|
Analog Devices Inc./Maxim Integrated LTC1879EGN#TRUnknown | Integrated Circuits (ICs) | IC REG BUCK ADJ 1.2A 16SSOP |
Analog Devices Inc./Maxim Integrated LTC2208CUP#TRUnknown | Integrated Circuits (ICs) | IC ADC 16BIT 130MSPS 64-QFN |
Analog Devices Inc./Maxim Integrated ADP2108ACBZ-1.1-R7Obsolete | Integrated Circuits (ICs) | IC REG BUCK 1.1V 600MA 5WLCSP |
Analog Devices Inc./Maxim Integrated EV1HMC832ALP6GObsolete | Development Boards Kits Programmers | EVAL BOARD FOR HMC832ALP6GE |
Analog Devices Inc./Maxim Integrated LTC488ISWUnknown | Integrated Circuits (ICs) | IC LINE RCVR RS485 QUAD 16-SOIC |
Analog Devices Inc./Maxim Integrated LTC6946IUFD-2Obsolete | Integrated Circuits (ICs) | IC CLK/FREQ SYNTH 28QFN |
Analog Devices Inc./Maxim Integrated MAX5556ESA+TObsolete | Integrated Circuits (ICs) | IC DAC/AUDIO 16BIT 50K 8SOIC |
Analog Devices Inc./Maxim Integrated EVAL-FLTR-LD-1RZUnknown | Unclassified | EVAL BRD FOR AD800 SERIES |
Analog Devices Inc./Maxim Integrated | Development Boards Kits Programmers | BOARD EVAL FOR AD9963 |
Analog Devices Inc./Maxim Integrated LTC1296CCSW#TRUnknown | Integrated Circuits (ICs) | IC DATA ACQ SYS 12BIT 5V 20SOIC |
| Series | Category | # Parts | Status | Description |
|---|---|---|---|---|
| Analog to Digital Converters (ADC) | 8 | Active | ||
| Integrated Circuits (ICs) | 8 | Active | ||
| Data Acquisition | 7 | Active | ||
| Data Acquisition | 7 | Obsolete | ||
| Expansion Boards, Daughter Cards | 24 | Active | ||
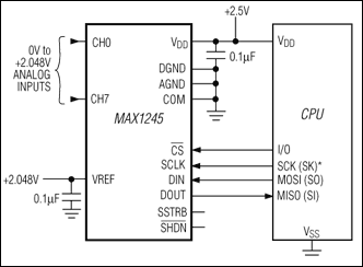
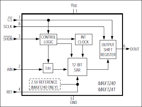
MAX1241+2.7V, Low-Power, 12-Bit Serial ADCs in 8-Pin SO | Data Acquisition | 26 | Active | The MAX1240/MAX1241 low-power, 12-bit analog-to-digital converters (ADCs) are available in 8-pin packages. The MAX1240 operates with a single +2.7V to +3.6V supply, and the MAX1241 operates with a single +2.7V to +5.25V supply. Both devices feature a 7.5µs successive-approximation ADC, a fast track/hold (1.5µs), an on-chip clock, and a high-speed, 3-wire serial interface.Power consumption is only 37mW (VDD= 3V) at the 73ksps maximum sampling speed. A 2µA shutdown mode reduces power at slower throughput rates.The MAX1240 has an internal 2.5V reference, while the MAX1241 requires an external reference. The MAX1241 accepts signals from 0V to VREF, and the reference input range includes the positive supply rail. An external clock accesses data from the 3-wire interface, which connects directly to standard microcontroller I/O ports. The interface is compatible with SPI™, QSPI™, and MICROWIRE™.Excellent AC characteristics and very low power combined with ease of use and small package size make these converters ideal for remote-sensor and data-acquisition applications, or for other circuits with demanding power consumption and space requirements. The MAX1240/MAX1241 are available in 8-pin PDIP and SO packages.ApplicationsBattery-Powered ApplicationsInstrumentationIsolated Data AcquisitionPortable Data LoggingProcess Control |
| Integrated Circuits (ICs) | 19 | Active | ||
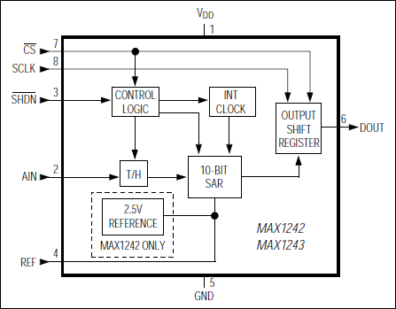
MAX1243+2.7V to +5.25V, Low-Power, 10-Bit Serial ADCs in SO-8 | Integrated Circuits (ICs) | 12 | Active | The MAX1242/MAX1243 are low-power, 10-bit analog-to-digital converters (ADCs) available in 8-pin packages. They operate with a single +2.7V to +5.25V supply and feature a 7.5µs successive-approximation ADC, a fast track/hold (1.5µs), an on-chip clock, and a high-speed, 3-wire serial interface.Power consumption is only 3mW (VDD= 3V) at the 73ksps maximum sampling speed. A 2µA shutdown mode reduces power at slower throughput rates.The MAX1242 has an internal 2.5V reference, while the MAX1243 requires an external reference. The MAX1243 accepts signals from 0V to VREF, and the reference input range includes the positive supply rail. An external clock accesses data from the 3-wire interface, which connects directly to standard microcontroller I/O ports. The interface is compatible with SPI, QSPI™, and MICROWIRE®.Excellent AC characteristics and very low power combined with ease of use and small package size make these converters ideal for remote-sensor and data-acquisition applications, or for other circuits with demanding power consumption and space requirements. The MAX1242/MAX1243 are available in 8-pin PDIP and SO packages.ApplicationsIsolated Data AcquisitionPortable Data LoggingProcess Control MonitoringTemperature MeasurementTest Equipment |
| Data Acquisition | 11 | Active | ||
| Data Acquisition | 14 | Active | ||