A
Analog Devices Inc./Maxim Integrated
| Series | Category | # Parts | Status | Description |
|---|---|---|---|---|
| Part | Spec A | Spec B | Spec C | Spec D | Description |
|---|---|---|---|---|---|
| Series | Category | # Parts | Status | Description |
|---|---|---|---|---|
| Part | Spec A | Spec B | Spec C | Spec D | Description |
|---|---|---|---|---|---|
| Part | Category | Description |
|---|---|---|
Analog Devices Inc./Maxim Integrated LTC1879EGN#TRUnknown | Integrated Circuits (ICs) | IC REG BUCK ADJ 1.2A 16SSOP |
Analog Devices Inc./Maxim Integrated LTC2208CUP#TRUnknown | Integrated Circuits (ICs) | IC ADC 16BIT 130MSPS 64-QFN |
Analog Devices Inc./Maxim Integrated ADP2108ACBZ-1.1-R7Obsolete | Integrated Circuits (ICs) | IC REG BUCK 1.1V 600MA 5WLCSP |
Analog Devices Inc./Maxim Integrated EV1HMC832ALP6GObsolete | Development Boards Kits Programmers | EVAL BOARD FOR HMC832ALP6GE |
Analog Devices Inc./Maxim Integrated LTC488ISWUnknown | Integrated Circuits (ICs) | IC LINE RCVR RS485 QUAD 16-SOIC |
Analog Devices Inc./Maxim Integrated LTC6946IUFD-2Obsolete | Integrated Circuits (ICs) | IC CLK/FREQ SYNTH 28QFN |
Analog Devices Inc./Maxim Integrated MAX5556ESA+TObsolete | Integrated Circuits (ICs) | IC DAC/AUDIO 16BIT 50K 8SOIC |
Analog Devices Inc./Maxim Integrated EVAL-FLTR-LD-1RZUnknown | Unclassified | EVAL BRD FOR AD800 SERIES |
Analog Devices Inc./Maxim Integrated | Development Boards Kits Programmers | BOARD EVAL FOR AD9963 |
Analog Devices Inc./Maxim Integrated LTC1296CCSW#TRUnknown | Integrated Circuits (ICs) | IC DATA ACQ SYS 12BIT 5V 20SOIC |
| Series | Category | # Parts | Status | Description |
|---|---|---|---|---|
| Integrated Circuits (ICs) | 1 | Obsolete | ||
| Analog to Digital Converters (ADC) | 4 | Active | ||
| Analog to Digital Converters (ADC) | 4 | Active | ||
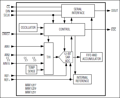
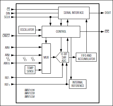
MAX122812-Bit 300ksps ADCs with FIFO, Temp Sensor, Internal Reference | Analog to Digital Converters (ADC) | 7 | Active | The MAX1226/MAX1228/MAX1230 are serial 12-bit analog-to-digital converters (ADCs) with an internal reference and an internal temperature sensor. These devices feature on-chip FIFO, scan mode, internal clock mode, internal averaging, and AutoShutdown™. The maximum sampling rate is 300ksps using an external clock. The MAX1230 has 16 input channels, the MAX1228 has 12 input channels, and the MAX1226 has 8 input channels. All input channels are configurable for single-ended or differential inputs in unipolar or bipolar mode. All three devices operate from a +5V supply and contain a 10MHz SPI™/QSPI™/MICROWIRE™-compatible serial port.The MAX1230 is available in 28-pin 5mm x 5mm QFN with exposed pad and 24-pin QSOP packages. The MAX1226/MAX1228 are only available in QSOP packages. All three devices are specified over the extended -40°C to +85°C temperature range.ApplicationsData Acquisition SystemsData LoggingIndustrial Control SystemsInstrumentationPatient MonitoringSystem Supervision |
| Integrated Circuits (ICs) | 8 | Active | ||
| Evaluation Boards | 3 | Obsolete | ||
| Integrated Circuits (ICs) | 9 | Active | ||
| Development Boards, Kits, Programmers | 11 | Active | ||
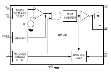
MAX1232Microprocessor Monitor | Power Management (PMIC) | 19 | Active | The MAX1232 microprocessor (µP) supervisory circuit provides µP housekeeping and power-supply supervision functions while consuming only 1/10th the power of the DS1232. The MAX1232 enhances circuit reliability in µP systems by monitoring the power supply, monitoring the software execution, and providing a debounced manual reset input. The MAX1232 is a plug-in upgrade of the Dallas DS1232.A reset pulse of at least 250ms duration is supplied on power-up, power-down, and low-voltage brownout conditions (5% or 10% supply tolerances can be selected digitally). Also featured is a debounced manual reset input that forces the reset outputs to their active states for a minimum of 250ms. A digitally programmable watchdog timer monitors software execution and can be programmed for timeout settings of 150ms, 600ms, or 1.2s. The MAX1232 requires no external components.ApplicationsComputersControllersCritical µP Power MonitoringIntelligent Instruments |
| Evaluation Boards | 7 | Active | ||