A
Analog Devices Inc./Maxim Integrated
| Series | Category | # Parts | Status | Description |
|---|---|---|---|---|
| Part | Spec A | Spec B | Spec C | Spec D | Description |
|---|---|---|---|---|---|
| Series | Category | # Parts | Status | Description |
|---|---|---|---|---|
| Part | Spec A | Spec B | Spec C | Spec D | Description |
|---|---|---|---|---|---|
| Part | Category | Description |
|---|---|---|
Analog Devices Inc./Maxim Integrated LTC1879EGN#TRUnknown | Integrated Circuits (ICs) | IC REG BUCK ADJ 1.2A 16SSOP |
Analog Devices Inc./Maxim Integrated LTC2208CUP#TRUnknown | Integrated Circuits (ICs) | IC ADC 16BIT 130MSPS 64-QFN |
Analog Devices Inc./Maxim Integrated ADP2108ACBZ-1.1-R7Obsolete | Integrated Circuits (ICs) | IC REG BUCK 1.1V 600MA 5WLCSP |
Analog Devices Inc./Maxim Integrated EV1HMC832ALP6GObsolete | Development Boards Kits Programmers | EVAL BOARD FOR HMC832ALP6GE |
Analog Devices Inc./Maxim Integrated LTC488ISWUnknown | Integrated Circuits (ICs) | IC LINE RCVR RS485 QUAD 16-SOIC |
Analog Devices Inc./Maxim Integrated LTC6946IUFD-2Obsolete | Integrated Circuits (ICs) | IC CLK/FREQ SYNTH 28QFN |
Analog Devices Inc./Maxim Integrated MAX5556ESA+TObsolete | Integrated Circuits (ICs) | IC DAC/AUDIO 16BIT 50K 8SOIC |
Analog Devices Inc./Maxim Integrated EVAL-FLTR-LD-1RZUnknown | Unclassified | EVAL BRD FOR AD800 SERIES |
Analog Devices Inc./Maxim Integrated | Development Boards Kits Programmers | BOARD EVAL FOR AD9963 |
Analog Devices Inc./Maxim Integrated LTC1296CCSW#TRUnknown | Integrated Circuits (ICs) | IC DATA ACQ SYS 12BIT 5V 20SOIC |
| Series | Category | # Parts | Status | Description |
|---|---|---|---|---|
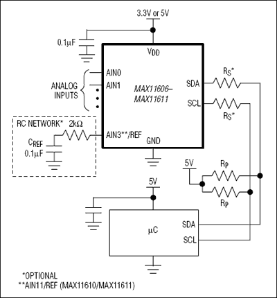
MAX11609Low-Power, 4-/8-/12-Channel, I2C,10-Bit ADCs in Ultra-Small Packages | Integrated Circuits (ICs) | 2 | Active | The MAX11606–MAX11611 low-power, 10-bit, multichannel analog-to-digital converters (ADCs) feature internal track/hold (T/H), voltage reference, clock, and an I2C-compatible 2-wire serial interface. These devices operate from a single supply of 2.7V to 3.6V (MAX11607/MAX11609/MAX11611) or 4.5V to 5.5V (MAX11606/MAX11608/MAX11610) and require only 670µA at the maximum sampling rate of 94.4ksps. Supply current falls below 230µA for sampling rates under 46ksps. AutoShutdown™ powers down the devices between conversions, reducing supply current to less than 1µA at low throughput rates. The MAX11606/MAX11607 have 4 analog input channels each, the MAX11608/MAX11609 have 8 analog input channels each, while the MAX11610/MAX11611 have 12 analog input channels each. The fully differential analog inputs are software configurable for unipolar or bipolar, and single ended or differential operation.The full-scale analog input range is determined by the internal reference or by an externally applied reference voltage ranging from 1V to VDD. The MAX11607/MAX11609/MAX11611 feature a 2.048V internal reference and the MAX11606/MAX11608/MAX11610 feature a 4.096V internal reference.The MAX11606/MAX11607 are available in an 8-pin µMAX®package. The MAX11607 is also available in an ultra-small 1.9mm x 2.2mm WLP package. The MAX11608–MAX11611 are available in a 16-pin QSOP package. The MAX11606–MAX11611 are guaranteed over the extended temperature range (-40°C to +85°C). For pin-compatible 12-bit parts, refer to the MAX11612–MAX11617 data sheet. For pin-compatible 8-bit parts, refer to the MAX11600–MAX11605 data sheet.ApplicationsBattery-Powered Test EquipmentHandheld Portable ApplicationsMedical InstrumentsReceived-Signal-Strength IndicatorsSolar-Powered Remote SystemsSystem Supervision |
| Analog to Digital Converters (ADC) | 2 | Active | ||
| Analog to Digital Converters (ADC) | 2 | Active | ||
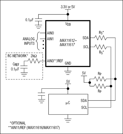
MAX11612Low-Power, 4-/8-/12-Channel, I²C, 12-Bit ADCs in Ultra-Small Packages | Development Boards, Kits, Programmers | 3 | Active | The MAX11612–MAX11617 low-power, 12-bit, multichannel analog-to-digital converters (ADCs) feature internal track/hold (T/H), voltage reference, clock, and an I²C-compatible 2-wire serial interface. These devices operate from a single supply of 2.7V to 3.6V (MAX11613/MAX11615/MAX11617) or 4.5V to 5.5V (MAX11612/MAX11614/MAX11616) and require only 670µA at the maximum sampling rate of 94.4ksps. Supply current falls below 230µA for sampling rates under 46ksps. AutoShutdown™ powers down the devices between conversions, reducing supply current to less than 1µA at low throughput rates. The MAX11612/MAX11613 have 4 analog input channels each, the MAX11614/MAX11615 have 8 analog input channels each, while the MAX11616/MAX11617 have 12 analog input channels each. The fully differential analog inputs are software configurable for unipolar or bipolar, and single-ended or differential operation.The full-scale analog input range is determined by the internal reference or by an externally applied reference voltage ranging from 1V to VDD. The MAX11613/MAX11615/MAX11617 feature a 2.048V internal reference and the MAX11612/MAX11614/MAX11616 feature a 4.096V internal reference.The MAX11612/MAX11613 are available in an 8-pin µMAX® package and the MAX11613 is available in an ultra-small, 1.9mm x 2.2mm, 12-bump wafer-level package (WLP). The MAX11614–MAX11617 are available in a 16-pin QSOP package and in an ultra-small, 2.14mm x 2.0mm, 16-bump wafer level package (WLP). The MAX11612–MAX11617 are guaranteed over the extended temperature range (-40°C to +85°C). For pin-compatible 10-bit parts, refer to the MAX11606–MAX11611 data sheet. For pin-compatible 8-bit parts, refer to the MAX11600–MAX11605 data sheet.ApplicationsBattery-Powered Test EquipmentHandheld Portable ApplicationsMedical InstrumentsReceived-Signal-Strength IndicatorsSolar-Powered Remote SystemsSystem Supervision |
MAX11613Low-Power, 4-/8-/12-Channel, I²C, 12-Bit ADCs in Ultra-Small Packages | Analog to Digital Converters (ADC) | 4 | Active | The MAX11612–MAX11617 low-power, 12-bit, multichannel analog-to-digital converters (ADCs) feature internal track/hold (T/H), voltage reference, clock, and an I²C-compatible 2-wire serial interface. These devices operate from a single supply of 2.7V to 3.6V (MAX11613/MAX11615/MAX11617) or 4.5V to 5.5V (MAX11612/MAX11614/MAX11616) and require only 670µA at the maximum sampling rate of 94.4ksps. Supply current falls below 230µA for sampling rates under 46ksps. AutoShutdown™ powers down the devices between conversions, reducing supply current to less than 1µA at low throughput rates. The MAX11612/MAX11613 have 4 analog input channels each, the MAX11614/MAX11615 have 8 analog input channels each, while the MAX11616/MAX11617 have 12 analog input channels each. The fully differential analog inputs are software configurable for unipolar or bipolar, and single-ended or differential operation.The full-scale analog input range is determined by the internal reference or by an externally applied reference voltage ranging from 1V to VDD. The MAX11613/MAX11615/MAX11617 feature a 2.048V internal reference and the MAX11612/MAX11614/MAX11616 feature a 4.096V internal reference.The MAX11612/MAX11613 are available in an 8-pin µMAX® package and the MAX11613 is available in an ultra-small, 1.9mm x 2.2mm, 12-bump wafer-level package (WLP). The MAX11614–MAX11617 are available in a 16-pin QSOP package and in an ultra-small, 2.14mm x 2.0mm, 16-bump wafer level package (WLP). The MAX11612–MAX11617 are guaranteed over the extended temperature range (-40°C to +85°C). For pin-compatible 10-bit parts, refer to the MAX11606–MAX11611 data sheet. For pin-compatible 8-bit parts, refer to the MAX11600–MAX11605 data sheet.ApplicationsBattery-Powered Test EquipmentHandheld Portable ApplicationsMedical InstrumentsReceived-Signal-Strength IndicatorsSolar-Powered Remote SystemsSystem Supervision |
MAX11614Low-Power, 4-/8-/12-Channel, I²C, 12-Bit ADCs in Ultra-Small Packages | Analog to Digital Converters (ADC) | 3 | Active | The MAX11612–MAX11617 low-power, 12-bit, multichannel analog-to-digital converters (ADCs) feature internal track/hold (T/H), voltage reference, clock, and an I²C-compatible 2-wire serial interface. These devices operate from a single supply of 2.7V to 3.6V (MAX11613/MAX11615/MAX11617) or 4.5V to 5.5V (MAX11612/MAX11614/MAX11616) and require only 670µA at the maximum sampling rate of 94.4ksps. Supply current falls below 230µA for sampling rates under 46ksps. AutoShutdown™ powers down the devices between conversions, reducing supply current to less than 1µA at low throughput rates. The MAX11612/MAX11613 have 4 analog input channels each, the MAX11614/MAX11615 have 8 analog input channels each, while the MAX11616/MAX11617 have 12 analog input channels each. The fully differential analog inputs are software configurable for unipolar or bipolar, and single-ended or differential operation.The full-scale analog input range is determined by the internal reference or by an externally applied reference voltage ranging from 1V to VDD. The MAX11613/MAX11615/MAX11617 feature a 2.048V internal reference and the MAX11612/MAX11614/MAX11616 feature a 4.096V internal reference.The MAX11612/MAX11613 are available in an 8-pin µMAX® package and the MAX11613 is available in an ultra-small, 1.9mm x 2.2mm, 12-bump wafer-level package (WLP). The MAX11614–MAX11617 are available in a 16-pin QSOP package and in an ultra-small, 2.14mm x 2.0mm, 16-bump wafer level package (WLP). The MAX11612–MAX11617 are guaranteed over the extended temperature range (-40°C to +85°C). For pin-compatible 10-bit parts, refer to the MAX11606–MAX11611 data sheet. For pin-compatible 8-bit parts, refer to the MAX11600–MAX11605 data sheet.ApplicationsBattery-Powered Test EquipmentHandheld Portable ApplicationsMedical InstrumentsReceived-Signal-Strength IndicatorsSolar-Powered Remote SystemsSystem Supervision |
MAX11615Low-Power, 4-/8-/12-Channel, I²C, 12-Bit ADCs in Ultra-Small Packages | Analog to Digital Converters (ADCs) Evaluation Boards | 4 | Active | The MAX11612–MAX11617 low-power, 12-bit, multichannel analog-to-digital converters (ADCs) feature internal track/hold (T/H), voltage reference, clock, and an I²C-compatible 2-wire serial interface. These devices operate from a single supply of 2.7V to 3.6V (MAX11613/MAX11615/MAX11617) or 4.5V to 5.5V (MAX11612/MAX11614/MAX11616) and require only 670µA at the maximum sampling rate of 94.4ksps. Supply current falls below 230µA for sampling rates under 46ksps. AutoShutdown™ powers down the devices between conversions, reducing supply current to less than 1µA at low throughput rates. The MAX11612/MAX11613 have 4 analog input channels each, the MAX11614/MAX11615 have 8 analog input channels each, while the MAX11616/MAX11617 have 12 analog input channels each. The fully differential analog inputs are software configurable for unipolar or bipolar, and single-ended or differential operation.The full-scale analog input range is determined by the internal reference or by an externally applied reference voltage ranging from 1V to VDD. The MAX11613/MAX11615/MAX11617 feature a 2.048V internal reference and the MAX11612/MAX11614/MAX11616 feature a 4.096V internal reference.The MAX11612/MAX11613 are available in an 8-pin µMAX® package and the MAX11613 is available in an ultra-small, 1.9mm x 2.2mm, 12-bump wafer-level package (WLP). The MAX11614–MAX11617 are available in a 16-pin QSOP package and in an ultra-small, 2.14mm x 2.0mm, 16-bump wafer level package (WLP). The MAX11612–MAX11617 are guaranteed over the extended temperature range (-40°C to +85°C). For pin-compatible 10-bit parts, refer to the MAX11606–MAX11611 data sheet. For pin-compatible 8-bit parts, refer to the MAX11600–MAX11605 data sheet.ApplicationsBattery-Powered Test EquipmentHandheld Portable ApplicationsMedical InstrumentsReceived-Signal-Strength IndicatorsSolar-Powered Remote SystemsSystem Supervision |
| Evaluation Boards | 3 | Active | ||
| Development Boards, Kits, Programmers | 4 | Active | ||
MAX1161810-Bit, 300ksps ADCs with FIFO and Internal Reference | Analog to Digital Converters (ADC) | 2 | Active | The MAX11618–MAX11621/MAX11624/MAX11625 are serial 10-bit analog-to-digital converters (ADCs) with an internal reference. These devices feature on-chip FIFO, scan mode, internal clock mode, internal averaging, and AutoShutdown™. The maximum sampling rate is 300ksps using an external clock. The MAX11624/MAX11625 have 16 input channels, the MAX11620/MAX11621 have 8 input channels, and the MAX11618/MAX11619 have 4 input channels. These six devices operate from either a +3V supply or a +5V supply, and contain a 10MHz SPI™-/QSPI™-/MICROWIRE™-compatible serial port.The MAX11618–MAX11621 are available in 16-pin QSOP packages. The MAX11624/MAX11625 are available in 24-pin QSOP packages. All six devices are specified over the extended -40°C to +85°C temperature range.ApplicationsData Acquisition SystemsData LoggingIndustrial Control SystemsInstrumentationPatient MonitoringSystem Supervision |