A
Analog Devices Inc./Maxim Integrated
| Series | Category | # Parts | Status | Description |
|---|---|---|---|---|
| Part | Spec A | Spec B | Spec C | Spec D | Description |
|---|---|---|---|---|---|
| Series | Category | # Parts | Status | Description |
|---|---|---|---|---|
| Part | Spec A | Spec B | Spec C | Spec D | Description |
|---|---|---|---|---|---|
| Part | Category | Description |
|---|---|---|
Analog Devices Inc./Maxim Integrated LTC1879EGN#TRUnknown | Integrated Circuits (ICs) | IC REG BUCK ADJ 1.2A 16SSOP |
Analog Devices Inc./Maxim Integrated LTC2208CUP#TRUnknown | Integrated Circuits (ICs) | IC ADC 16BIT 130MSPS 64-QFN |
Analog Devices Inc./Maxim Integrated ADP2108ACBZ-1.1-R7Obsolete | Integrated Circuits (ICs) | IC REG BUCK 1.1V 600MA 5WLCSP |
Analog Devices Inc./Maxim Integrated EV1HMC832ALP6GObsolete | Development Boards Kits Programmers | EVAL BOARD FOR HMC832ALP6GE |
Analog Devices Inc./Maxim Integrated LTC488ISWUnknown | Integrated Circuits (ICs) | IC LINE RCVR RS485 QUAD 16-SOIC |
Analog Devices Inc./Maxim Integrated LTC6946IUFD-2Obsolete | Integrated Circuits (ICs) | IC CLK/FREQ SYNTH 28QFN |
Analog Devices Inc./Maxim Integrated MAX5556ESA+TObsolete | Integrated Circuits (ICs) | IC DAC/AUDIO 16BIT 50K 8SOIC |
Analog Devices Inc./Maxim Integrated EVAL-FLTR-LD-1RZUnknown | Unclassified | EVAL BRD FOR AD800 SERIES |
Analog Devices Inc./Maxim Integrated | Development Boards Kits Programmers | BOARD EVAL FOR AD9963 |
Analog Devices Inc./Maxim Integrated LTC1296CCSW#TRUnknown | Integrated Circuits (ICs) | IC DATA ACQ SYS 12BIT 5V 20SOIC |
| Series | Category | # Parts | Status | Description |
|---|---|---|---|---|
| Integrated Circuits (ICs) | 9 | Active | ||
| Analog to Digital Converters (ADC) | 1 | Active | ||
| Data Acquisition | 1 | Active | ||
| Integrated Circuits (ICs) | 1 | Active | ||
| Data Acquisition | 2 | Active | ||
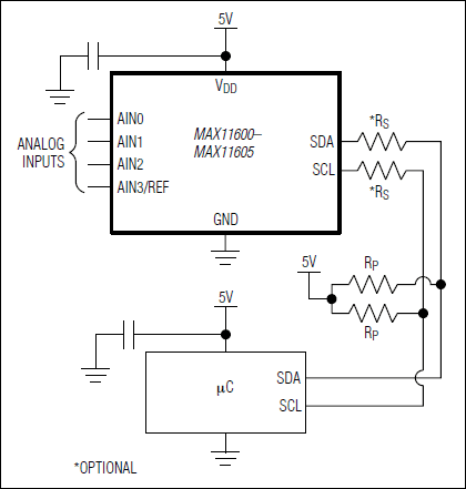
MAX116042.7V to 3.6V and 4.5V to 5.5V, Low-Power, 4-/8-/12-Channel, 2-Wire Serial 8-Bit ADCs | Data Acquisition | 2 | Active | The MAX11600–MAX11605 low-power, 8-bit, multichannel, analog-to-digital converters (ADCs) feature internal track/hold (T/H), voltage reference, clock, and an I²C-compatible 2-wire serial interface. These devices operate from a single supply and require only 350µA at the maximum sampling rate of 188ksps. AutoShutdown™ powers down the devices between conversions, reducing supply current to less than 1µA at low throughput rates. The MAX11600/MAX11601 provide 4 analog input channels each, the MAX11602/MAX11603 provide 8 analog input channels each while the MAX11604/MAX11605 provide 12 analog input channels. The analog inputs are software configurable for unipolar or bipolar and single-ended or pseudo-differential operation.The full-scale analog input range is determined by the internal reference or by an externally applied reference voltage ranging from 1V to VDD. The MAX11601/MAX11603/MAX11605 feature a 2.048V internal reference and the MAX11600/MAX11602/MAX11604 feature a 4.096V internal reference.The MAX11600/MAX11601 are available in 8-pin SOT23 packages. The MAX11602–MAX11605 are available in 16-pin QSOP packages. The MAX11600–MAX11605 are guaranteed over the extended industrial temperature range (-40°C to +85°C). Refer to the MAX11606–MAX11611 for 10-bit devices and to the MAX11612–MAX11617 for 12-bit devices.ApplicationsBattery-Powered Test EquipmentHandheld Portable ApplicationsMedical InstrumentsSolar-Powered Remote SystemsSystem Supervision |
MAX116052.7V to 3.6V and 4.5V to 5.5V, Low-Power, 4-/8-/12-Channel, 2-Wire Serial 8-Bit ADCs | Analog to Digital Converters (ADC) | 4 | Active | The MAX11600–MAX11605 low-power, 8-bit, multichannel, analog-to-digital converters (ADCs) feature internal track/hold (T/H), voltage reference, clock, and an I²C-compatible 2-wire serial interface. These devices operate from a single supply and require only 350µA at the maximum sampling rate of 188ksps. AutoShutdown™ powers down the devices between conversions, reducing supply current to less than 1µA at low throughput rates. The MAX11600/MAX11601 provide 4 analog input channels each, the MAX11602/MAX11603 provide 8 analog input channels each while the MAX11604/MAX11605 provide 12 analog input channels. The analog inputs are software configurable for unipolar or bipolar and single-ended or pseudo-differential operation.The full-scale analog input range is determined by the internal reference or by an externally applied reference voltage ranging from 1V to VDD. The MAX11601/MAX11603/MAX11605 feature a 2.048V internal reference and the MAX11600/MAX11602/MAX11604 feature a 4.096V internal reference.The MAX11600/MAX11601 are available in 8-pin SOT23 packages. The MAX11602–MAX11605 are available in 16-pin QSOP packages. The MAX11600–MAX11605 are guaranteed over the extended industrial temperature range (-40°C to +85°C). Refer to the MAX11606–MAX11611 for 10-bit devices and to the MAX11612–MAX11617 for 12-bit devices.ApplicationsBattery-Powered Test EquipmentHandheld Portable ApplicationsMedical InstrumentsSolar-Powered Remote SystemsSystem Supervision |
| Integrated Circuits (ICs) | 4 | Active | ||
MAX11607Low-Power, 4-/8-/12-Channel, I2C,10-Bit ADCs in Ultra-Small Packages | Data Acquisition | 3 | Active | The MAX11606–MAX11611 low-power, 10-bit, multichannel analog-to-digital converters (ADCs) feature internal track/hold (T/H), voltage reference, clock, and an I2C-compatible 2-wire serial interface. These devices operate from a single supply of 2.7V to 3.6V (MAX11607/MAX11609/MAX11611) or 4.5V to 5.5V (MAX11606/MAX11608/MAX11610) and require only 670µA at the maximum sampling rate of 94.4ksps. Supply current falls below 230µA for sampling rates under 46ksps. AutoShutdown™ powers down the devices between conversions, reducing supply current to less than 1µA at low throughput rates. The MAX11606/MAX11607 have 4 analog input channels each, the MAX11608/MAX11609 have 8 analog input channels each, while the MAX11610/MAX11611 have 12 analog input channels each. The fully differential analog inputs are software configurable for unipolar or bipolar, and single ended or differential operation.The full-scale analog input range is determined by the internal reference or by an externally applied reference voltage ranging from 1V to VDD. The MAX11607/MAX11609/MAX11611 feature a 2.048V internal reference and the MAX11606/MAX11608/MAX11610 feature a 4.096V internal reference.The MAX11606/MAX11607 are available in an 8-pin µMAX®package. The MAX11607 is also available in an ultra-small 1.9mm x 2.2mm WLP package. The MAX11608–MAX11611 are available in a 16-pin QSOP package. The MAX11606–MAX11611 are guaranteed over the extended temperature range (-40°C to +85°C). For pin-compatible 12-bit parts, refer to the MAX11612–MAX11617 data sheet. For pin-compatible 8-bit parts, refer to the MAX11600–MAX11605 data sheet.ApplicationsBattery-Powered Test EquipmentHandheld Portable ApplicationsMedical InstrumentsReceived-Signal-Strength IndicatorsSolar-Powered Remote SystemsSystem Supervision |
MAX11608Low-Power, 4-/8-/12-Channel, I2C,10-Bit ADCs in Ultra-Small Packages | Integrated Circuits (ICs) | 2 | Active | The MAX11606–MAX11611 low-power, 10-bit, multichannel analog-to-digital converters (ADCs) feature internal track/hold (T/H), voltage reference, clock, and an I2C-compatible 2-wire serial interface. These devices operate from a single supply of 2.7V to 3.6V (MAX11607/MAX11609/MAX11611) or 4.5V to 5.5V (MAX11606/MAX11608/MAX11610) and require only 670µA at the maximum sampling rate of 94.4ksps. Supply current falls below 230µA for sampling rates under 46ksps. AutoShutdown™ powers down the devices between conversions, reducing supply current to less than 1µA at low throughput rates. The MAX11606/MAX11607 have 4 analog input channels each, the MAX11608/MAX11609 have 8 analog input channels each, while the MAX11610/MAX11611 have 12 analog input channels each. The fully differential analog inputs are software configurable for unipolar or bipolar, and single ended or differential operation.The full-scale analog input range is determined by the internal reference or by an externally applied reference voltage ranging from 1V to VDD. The MAX11607/MAX11609/MAX11611 feature a 2.048V internal reference and the MAX11606/MAX11608/MAX11610 feature a 4.096V internal reference.The MAX11606/MAX11607 are available in an 8-pin µMAX®package. The MAX11607 is also available in an ultra-small 1.9mm x 2.2mm WLP package. The MAX11608–MAX11611 are available in a 16-pin QSOP package. The MAX11606–MAX11611 are guaranteed over the extended temperature range (-40°C to +85°C). For pin-compatible 12-bit parts, refer to the MAX11612–MAX11617 data sheet. For pin-compatible 8-bit parts, refer to the MAX11600–MAX11605 data sheet.ApplicationsBattery-Powered Test EquipmentHandheld Portable ApplicationsMedical InstrumentsReceived-Signal-Strength IndicatorsSolar-Powered Remote SystemsSystem Supervision |